Suppr超能文献

机器学习结合多组学分析以探索系统性红斑狼疮中的关键氧化应激特征。

Machine learning combined multi-omics analysis to explore key oxidative stress features in systemic lupus erythematosus.

作者信息

Zhou Hongwei, Li Xiaoqing, Zhang Yanyu, Wei Feng, Liu Zhiyu, Zhao Yan, Zhuang Xubo, Liu Xia, Zhou Haizhou

机构信息

Department of Laboratory Diagnosis, The First Affiliated Hospital of Harbin Medical University, Harbin, Heilongjiang, China.

出版信息

Front Immunol. 2025 Jun 20;16:1567466. doi: 10.3389/fimmu.2025.1567466. eCollection 2025.

Abstract

OBJECTIVE

Metabolic dysregulation and redox imbalance in immune cells are key drivers of systemic lupus erythematosus (SLE) pathogenesis. This study explores critical oxidative stress (OS) features and their interrelationships in SLE pathogenesis.

METHODS

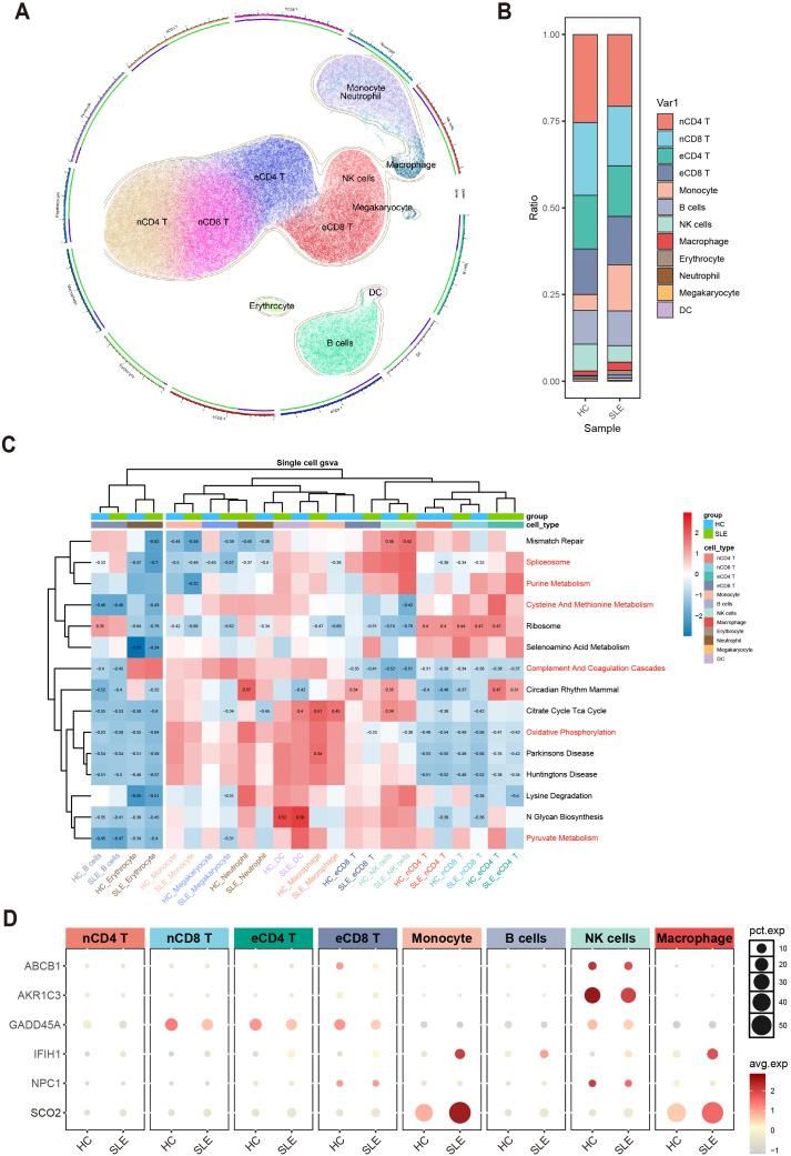
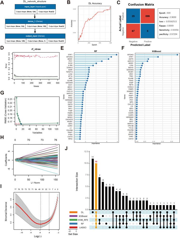
Three transcriptomic datasets from the Gene Expression Omnibus (GEO) were analyzed to identify SLE- and OS-associated pathways via Gene Set Variation Analysis (GSVA). Multiple machine learning methods-including deep learning (DL), random forest (RF), XGBoost, support vector machine (SVM), and least absolute shrinkage and selection operator (LASSO)-were deployed to build OS-related gene prediction frameworks. Immune infiltration was assessed using CIBERSORT, and single-cell transcriptomic data from GEO elucidated gene expression patterns in various immune cell subsets. Peripheral blood plasma samples from confirmed SLE patients and healthy controls (HC) were analyzed using liquid chromatography-mass spectrometry (LC-MS) for metabolomics profiling and to evaluate OS and antioxidant stress (AOS) levels. Finally, real-time quantitative PCR (RT-qPCR) was used to validate the expression differences of key genes in peripheral blood mononuclear cells (PBMCs) from SLE patients and HC.

RESULTS

GSVA identified 15 metabolic pathways significantly linked to SLE, seven of which were strongly associated with OS and energy metabolism. LC-MS revealed substantial alterations in serum OS-related metabolites, clearly distinguishing SLE patients from healthy controls. A comprehensive machine learning approach pinpointed 10 OS-related genes; among these, six (ABCB1, AKR1C3, EIF2AK2, IFIH1, NPC1, SCO2) showed robust predictive performance and significant correlations with immune cell subsets. Single-cell analysis confirmed these genes' expression in diverse immune cell types, consistent with the observed metabolic pathway disruptions. RT-qPCR verified downregulation of ABCB1, AKR1C3, and NPC1 and upregulation of EIF2AK2, IFIH1, and SCO2 in SLE PBMCs. SLE patients exhibited higher OS levels and lower AOS levels. Correlation analysis underscored strong relationships among key genes, OS/AOS levels, and vital metabolites.

CONCLUSION

This multi-omics and machine learning-based investigation uncovered major disruptions in OS-related metabolic pathways and metabolites in SLE, ultimately identifying six key genes with distinct expression patterns across immune cell subsets. Their strong associations with OS/AOS levels and crucial metabolites highlight their diagnostic and therapeutic potential, laying a foundation for early detection and targeted treatment strategies.

摘要

目的

免疫细胞中的代谢失调和氧化还原失衡是系统性红斑狼疮(SLE)发病机制的关键驱动因素。本研究探讨SLE发病机制中关键的氧化应激(OS)特征及其相互关系。

方法

分析来自基因表达综合数据库(GEO)的三个转录组数据集,通过基因集变异分析(GSVA)确定与SLE和OS相关的通路。采用多种机器学习方法,包括深度学习(DL)、随机森林(RF)、XGBoost、支持向量机(SVM)和最小绝对收缩和选择算子(LASSO),构建与OS相关的基因预测框架。使用CIBERSORT评估免疫浸润情况,来自GEO的单细胞转录组数据阐明了各种免疫细胞亚群中的基因表达模式。对确诊的SLE患者和健康对照(HC)的外周血血浆样本进行液相色谱-质谱联用(LC-MS)分析,以进行代谢组学分析并评估OS和抗氧化应激(AOS)水平。最后,使用实时定量PCR(RT-qPCR)验证SLE患者和HC外周血单个核细胞(PBMC)中关键基因的表达差异。

结果

GSVA确定了15条与SLE显著相关的代谢通路,其中7条与OS和能量代谢密切相关。LC-MS显示血清中与OS相关的代谢物有大量改变,能明显区分SLE患者和健康对照。一种综合的机器学习方法确定了10个与OS相关的基因;其中,6个基因(ABCB1、AKR1C3、EIF2AK2、IFIH1、NPC1、SCO2)表现出强大的预测性能,并且与免疫细胞亚群有显著相关性。单细胞分析证实了这些基因在多种免疫细胞类型中的表达,与观察到的代谢通路破坏一致。RT-qPCR验证了SLE患者PBMC中ABCB1、AKR1C3和NPC1的下调以及EIF2AK2、IFIH1和SCO2的上调。SLE患者表现出较高的OS水平和较低的AOS水平。相关性分析强调了关键基因、OS/AOS水平和重要代谢物之间的紧密关系。

结论

这项基于多组学和机器学习的研究揭示了SLE中与OS相关的代谢通路和代谢物的主要破坏,最终确定了6个在免疫细胞亚群中具有不同表达模式的关键基因。它们与OS/AOS水平和关键代谢物的强关联突出了其诊断和治疗潜力,为早期检测和靶向治疗策略奠定了基础。

https://cdn.ncbi.nlm.nih.gov/pmc/blobs/c4a0/12231464/4008ad03bd83/fimmu-16-1567466-g001.jpg

文献AI研究员

20分钟写一篇综述,助力文献阅读效率提升50倍。

立即体验

用中文搜PubMed

大模型驱动的PubMed中文搜索引擎

马上搜索

文档翻译

学术文献翻译模型,支持多种主流文档格式。

立即体验