Suppr超能文献

聚(ADP - 核糖)聚合酶(PARP)抑制剂他拉唑帕尼与呼肠孤病毒协同作用,在小鼠模型体内诱导癌症杀伤和肿瘤控制。

The PARP inhibitor talazoparib synergizes with reovirus to induce cancer killing and tumour control in vivo in mouse models.

作者信息

Kyula-Currie Joan, Roulstone Victoria, Wright James, Butera Francesca, Legrand Arnaud, Elliott Richard, McLaughlin Martin, Bozhanova Galabina, Krastev Dragomir, Pettitt Stephen, Tenev Tencho, Dillon Magnus, Foo Shane, Patin Emmanuel C, Jennings Victoria, Chan Wah Hak Charleen, Appleton Elizabeth, Wongariyapak Amarin, Pedersen Malin, Rullan Antonio, Choudhary Jyoti, Bakal Chris, Meier Pascal, Lord Christopher J, Melcher Alan, Harrington Kevin J

机构信息

The Institute of Cancer Research, London, UK.

The CRUK Gene Function Laboratory and Breast Cancer Now Toby Robins Research, London, UK.

出版信息

Nat Commun. 2025 Jul 8;16(1):6299. doi: 10.1038/s41467-025-61297-w.

Abstract

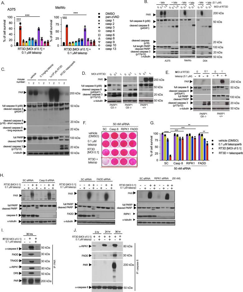
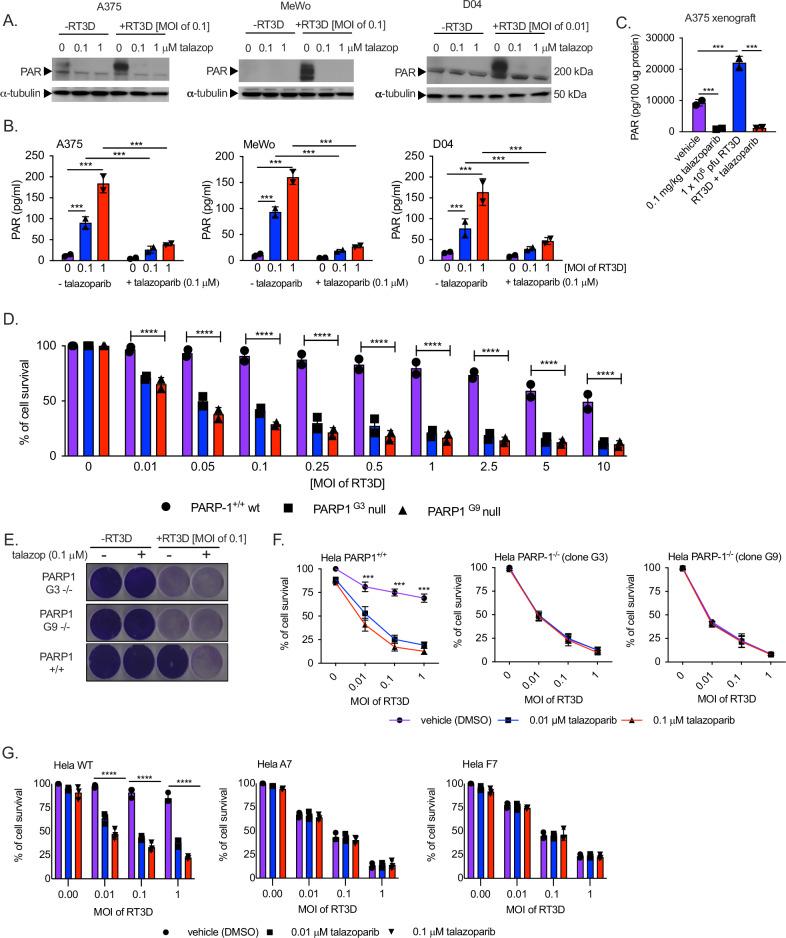
Reovirus type 3 Dearing (RT3D) is an oncolytic, double-stranded RNA virus. To identify potential RT3D drug-viral sensitizer, here we use a high-throughput screen of therapeutic agents and find a PARP-1 inhibitor, talazoparib, as a top hit. RT3D interacts with retinoic acid-induced gene-1 (RIG-I) and activates PARP-1, with consequent PARylation of components of the extrinsic apoptosis pathway. Pharmacological or genetic inhibition of PARP-1 abrogates this PARylation and enhances extrinsic apoptosis, NF-kB signalling and pro-inflammatory cell death. Interaction between PARP-1 and RIG-I induced by treating RT3D-infected cells with talazoparib activates downstream IFN-β and TNF/TRAIL production to amplify the therapeutic effect through positive feedback. Furthermore, the effect of RT3D-talazoparib combination is phenocopied by non-viral ds-RNA therapy and RIG-I agonism. In vivo, mouse tumour model results show that RT3D/talazoparib combination regimen induces complete control of inoculated tumour as well as protection from subsequent tumour rechallenge with the, with accompanied innate and adaptive immune activation.

摘要

3型呼肠孤病毒迪林株(RT3D)是一种溶瘤双链RNA病毒。为了鉴定潜在的RT3D药物-病毒敏化剂,我们在此对治疗剂进行了高通量筛选,发现一种聚(ADP-核糖)聚合酶-1(PARP-1)抑制剂他拉唑帕尼表现最为突出。RT3D与视黄酸诱导基因-1(RIG-I)相互作用并激活PARP-1,进而使外源性凋亡途径的成分发生聚(ADP-核糖)化(PARylation)。对PARP-1进行药理学或基因抑制可消除这种PARylation,并增强外源性凋亡、核因子-κB(NF-κB)信号传导和促炎性细胞死亡。用他拉唑帕尼处理RT3D感染的细胞所诱导的PARP-1与RIG-I之间的相互作用,可激活下游I型干扰素(IFN-β)和肿瘤坏死因子/肿瘤坏死因子相关凋亡诱导配体(TNF/TRAIL)的产生,以通过正反馈放大治疗效果。此外,非病毒双链RNA疗法和RIG-I激动作用可模拟RT3D-他拉唑帕尼联合治疗的效果。在体内,小鼠肿瘤模型结果表明,RT3D/他拉唑帕尼联合治疗方案可诱导对接种肿瘤的完全控制,并防止随后肿瘤再次攻击,同时伴有先天性和适应性免疫激活。

https://cdn.ncbi.nlm.nih.gov/pmc/blobs/3854/12238577/d6965519248e/41467_2025_61297_Fig1_HTML.jpg

文献AI研究员

20分钟写一篇综述,助力文献阅读效率提升50倍。

立即体验

用中文搜PubMed

大模型驱动的PubMed中文搜索引擎

马上搜索

文档翻译

学术文献翻译模型,支持多种主流文档格式。

立即体验