Suppr超能文献

MYBL2癌干细胞与SPP1 +巨噬细胞的恶性联盟赋予膀胱癌对新辅助免疫疗法的抗性。

Malevolent alliance of MYBL2 cancer stem cell and SPP1+ macrophage confers resistance to neoadjuvant immunotherapy in bladder cancer.

作者信息

Chen Hualin, Jin Zhaoheng, Peng Yueqiang, Li Yingjie, Li Ziyi, Zhang Xuebin, Xie Yi, Dong Jie, Ma Lin, Ji Zhigang

机构信息

Department of Urology, Peking Union Medical College Hospital,Chinese Academy of Medical Sciences and Peking Union Medical College (CAMS & PUMC), Beijing, China.

Department of Geriatrics, Tongji Hospital, Tongji Medical College, Huazhong University of Science and Technology, Wuhan, Hubei, China.

出版信息

J Immunother Cancer. 2025 Jul 10;13(7):e011319. doi: 10.1136/jitc-2024-011319.

Abstract

BACKGROUND

Neoadjuvant immune checkpoint blockade (nICB) has revolutionized cancer treatment, yet the underlying mechanisms of resistance in bladder cancer remain to be explored.

METHODS

We conducted single-cell RNA sequencing (scRNA-seq) on peripheral blood mononuclear cells, tumor tissues, adjacent normal tissues, and metastatic lymph nodes from 2 nICB-naïve and 10 nICB-treated patients with bladder cancer (5 responders and 5 non-responders). Spatial RNA sequencing was performed on tumor slides from two responders and four non-responders. Findings were validated by multiplex immunohistochemistry, mice orthotopic bladder cancer model, and flow cytometry assays.

RESULTS

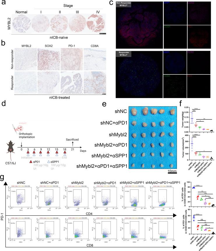
nICB remodeled the tumor microenvironment of bladder cancer from both single-cell and spatial perspectives. scRNA-seq analysis revealed a significant increase in MYBL2 cancer stem cells (CSCs) among non-responders. Analysis of the myeloid population showed that SPP1+ macrophages associated with angiogenesis were linked to CD8+ T cell exclusion. Further investigation into cell-cell communication revealed a propensity for bidirectional crosstalk between MYBL2 CSCs and SPP1+ macrophages in non-responders. MYBL2 CSCs derived CCL15, which bound to CCR1 and induced SPP1 upregulation in macrophages which reciprocally enhanced bladder cancer stemness and resistance to nICB through the SPP1-ITGα9β1 axis. Additionally, we identified an aged CCL3+ neutrophil population that interacted with SPP1+ macrophages through a positive feedback loop, contributing to nICB resistance. Finally, in vivo studies demonstrated that combined MYBL2 knockdown and SPP1 targeting synergistically enhanced ICB efficacy in bladder cancer.

CONCLUSIONS

Our research reveals transcriptomic characteristics associated with distinct therapeutic responses to nICB treatment, offering a foundation for optimizing personalized neoadjuvant strategies in bladder cancer.

摘要

背景

新辅助免疫检查点阻断(nICB)彻底改变了癌症治疗方式,但膀胱癌耐药的潜在机制仍有待探索。

方法

我们对2例未接受过nICB治疗以及10例接受过nICB治疗的膀胱癌患者(5例反应者和5例无反应者)的外周血单核细胞、肿瘤组织、癌旁正常组织和转移淋巴结进行了单细胞RNA测序(scRNA-seq)。对2例反应者和4例无反应者的肿瘤切片进行了空间RNA测序。研究结果通过多重免疫组化、小鼠原位膀胱癌模型和流式细胞术分析进行验证。

结果

nICB从单细胞和空间角度重塑了膀胱癌的肿瘤微环境。scRNA-seq分析显示,无反应者中MYBL2癌干细胞(CSCs)显著增加。髓系细胞群分析表明,与血管生成相关的SPP1+巨噬细胞与CD8+T细胞排除有关。对细胞间通讯的进一步研究发现,无反应者中MYBL2 CSCs与SPP1+巨噬细胞之间存在双向串扰倾向。MYBL2 CSCs衍生出CCL15,其与CCR1结合并诱导巨噬细胞中SPP1上调,进而通过SPP1-ITGα9β1轴增强膀胱癌的干性和对nICB的耐药性。此外,我们鉴定出一个老化的CCL3+中性粒细胞群,其通过正反馈回路与SPP1+巨噬细胞相互作用,导致对nICB耐药。最后,体内研究表明,联合敲低MYBL2和靶向SPP1可协同增强膀胱癌中ICB的疗效。

结论

我们的研究揭示了与nICB治疗不同治疗反应相关的转录组特征,为优化膀胱癌个性化新辅助治疗策略提供了基础。

https://cdn.ncbi.nlm.nih.gov/pmc/blobs/3434/12258365/6cd7212ad548/jitc-13-7-g001.jpg

文献AI研究员

20分钟写一篇综述,助力文献阅读效率提升50倍。

立即体验

用中文搜PubMed

大模型驱动的PubMed中文搜索引擎

马上搜索

文档翻译

学术文献翻译模型,支持多种主流文档格式。

立即体验