Suppr超能文献

恶性细胞与巨噬细胞之间的相互作用增强了乙型肝炎病毒相关性肝细胞癌中的癌症干细胞特性和 M2 极化。

Reciprocal interactions between malignant cells and macrophages enhance cancer stemness and M2 polarization in HBV-associated hepatocellular carcinoma.

机构信息

Department of Pathology, The University of Hong Kong, Hong Kong.

State Key Laboratory of Liver Research, The University of Hong Kong, Hong Kong.

出版信息

Theranostics. 2024 Jan 1;14(2):892-910. doi: 10.7150/thno.87962. eCollection 2024.

Abstract

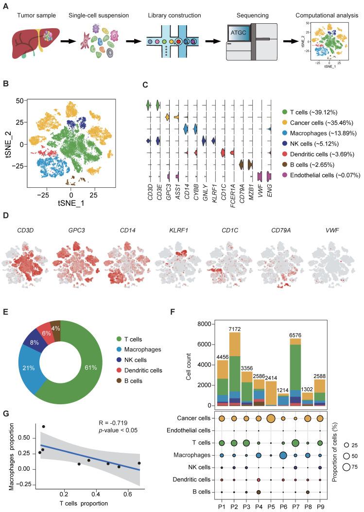
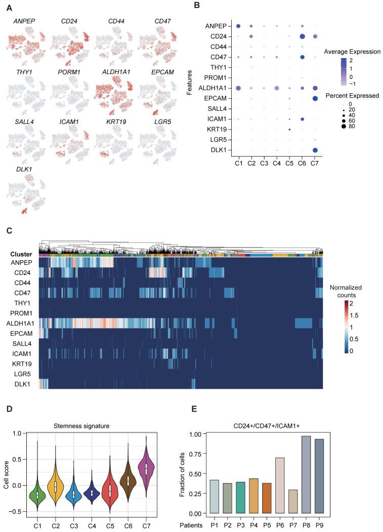
The tumor microenvironment of cancers has emerged as a crucial component in regulating cancer stemness and plays a pivotal role in cell-cell communication. However, the specific mechanisms underlying these phenomena remain poorly understood. We performed the single-cell RNA sequencing (scRNA-seq) on nine HBV-associated hepatocellular carcinoma (HCC) patients. The heterogeneity of the malignant cells in pathway functions, transcription factors (TFs) regulation, overall survival, stemness, as well as ligand-receptor-based intercellular communication with macrophages were characterized. The aggressive and stemness feature for the target tumor subclone was validated by the conduction of assays including sphere formation, proliferation, Annexin V apoptosis, flow cytometry, siRNA library screening assays, and multiple preclinical mouse models including mouse hepatoma cell and human HCC cell xenograft models with subcutaneous or orthotopic injection. Our analysis yielded a comprehensive atlas of 31,664 cells, revealing a diverse array of malignant cell subpopulations. Notably, we identified a stemness-related subclone of HCC cells with concurrent upregulation of CD24, CD47, and ICAM1 expression that correlated with poorer overall survival. Functional characterization both and validated S100A11 as one of the top downstream mediators for tumor initiation and stemness maintenance of this subclone. Further investigation of cell-cell communication within the tumor microenvironment revealed a propensity for bi-directional crosstalk between this stemness-related subclone and tumor-associated macrophages (TAMs). Co-culture study showed that this interaction resulted in the maintenance of the expression of cancer stem cell markers and driving M2-like TAM polarization towards a pro-tumorigenic niche. We also consolidated an inverse relationship between the proportions of TAMs and tumor-infiltrating T cells. Our study highlighted the critical role of stemness-related cancer cell populations in driving an immunosuppressive tumor microenvironment and identified the S100A11 gene as a key mediator for stemness maintenance in HCC. Moreover, our study provides support that the maintenance of cancer stemness is more attributed to M2 polarization than the recruitment of the TAMs.

摘要

我们对 9 名 HBV 相关 HCC 患者进行了单细胞 RNA 测序(scRNA-seq)。我们对通路功能、转录因子(TFs)调控、总生存率、干性以及与巨噬细胞基于配体-受体的细胞间通讯的恶性细胞异质性进行了表征。通过进行球体形成、增殖、Annexin V 凋亡、流式细胞术、siRNA 文库筛选测定以及包括皮下或原位注射的多个临床前小鼠模型(包括小鼠肝癌细胞和人 HCC 细胞异种移植模型)等实验,验证了目标肿瘤亚克隆的侵袭性和干性特征。

我们的分析产生了一个包含 31664 个细胞的综合图谱,揭示了恶性细胞亚群的多样性。值得注意的是,我们鉴定出 HCC 细胞具有干性相关的亚克隆,同时上调 CD24、CD47 和 ICAM1 的表达,这与整体生存率较差相关。功能表征和 RNA 干扰文库筛选测定均验证了 S100A11 是该亚克隆肿瘤起始和干性维持的顶级下游介质之一。进一步研究肿瘤微环境中的细胞间通讯揭示了该干性相关亚克隆与肿瘤相关巨噬细胞(TAMs)之间存在双向串扰的倾向。共培养研究表明,这种相互作用导致了癌症干细胞标志物的表达维持,并驱动 M2 样 TAM 向促肿瘤生境极化。我们还整合了 TAMs 与肿瘤浸润性 T 细胞的比例之间存在反相关关系。

我们的研究强调了干性相关癌细胞群体在驱动免疫抑制肿瘤微环境中的关键作用,并确定了 S100A11 基因作为 HCC 干性维持的关键介质。此外,我们的研究提供了支持,表明癌症干性的维持更多归因于 M2 极化,而不是 TAMs 的募集。

https://cdn.ncbi.nlm.nih.gov/pmc/blobs/8b54/10758064/85f0b6d983d1/thnov14p0892g001.jpg

文献AI研究员

20分钟写一篇综述,助力文献阅读效率提升50倍。

立即体验

用中文搜PubMed

大模型驱动的PubMed中文搜索引擎

马上搜索

文档翻译

学术文献翻译模型,支持多种主流文档格式。

立即体验