Suppr超能文献

抗原特异性塑造记忆性CD8⁺ T细胞独特的衰老轨迹。

Antigen specificity shapes distinct aging trajectories of memory CD8⁺ T cells.

作者信息

Sturmlechner Ines, Jain Abhinav, Hu Bin, Jadhav Rohit R, Cao Wenqiang, Okuyama Hirohisa, Tian Lu, Weyand Cornelia M, Goronzy Jörg J

机构信息

Department of Immunology, Mayo Clinic, Rochester, MN, USA.

Robert and Arlene Kogod Center on Aging, Mayo Clinic, Rochester, MN, USA.

出版信息

Nat Commun. 2025 Jul 10;16(1):6394. doi: 10.1038/s41467-025-61627-y.

Abstract

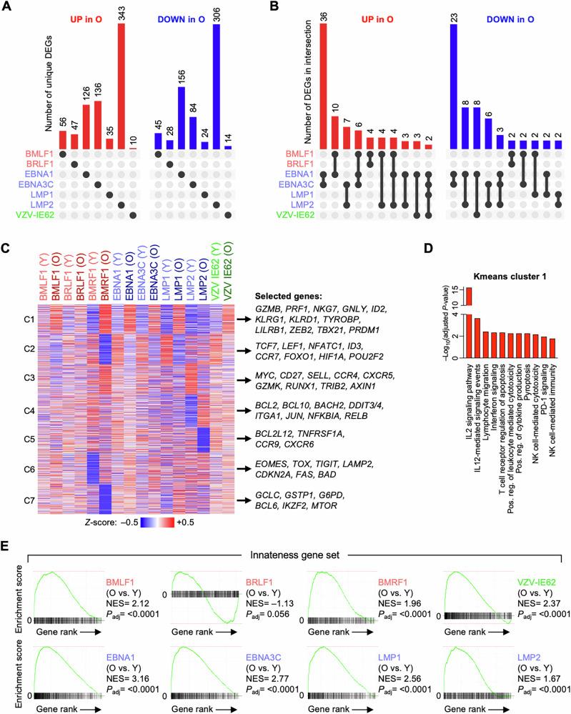
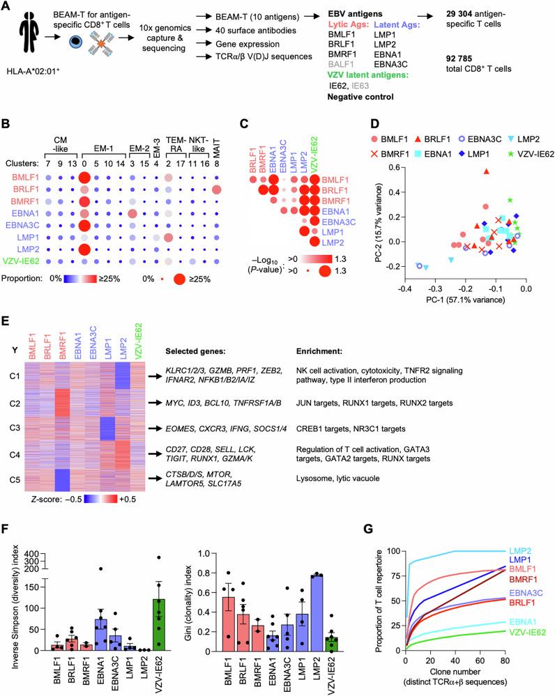
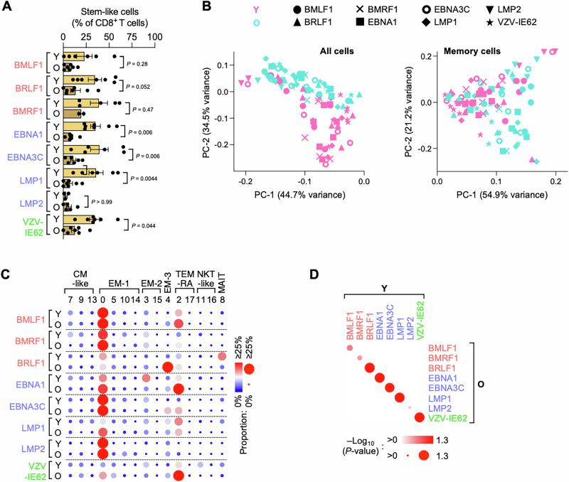
Memory T cells are a highly heterogeneous collection of antigen-experienced cells that undergo dynamic adaptations upon antigen re-encounter and environmental signals. This heterogeneity hinders studies on memory T cell durability and age-related dysfunction. Using chronic Epstein-Barr virus (EBV) infection and barcode-enabled antigen tracing, we assess the influence of age on memory states at the level of single antigen-specific CD8 T cells. In young adults (<40 years), EBV-specific CD8 T cells recognizing different antigenic peptides assume divergent preferred differentiation phenotypes. In older adults (>65-years), antigen-specific cells show largely distinct phenotypic and transcriptomic aging trajectories. Common to many albeit not all antigen-specific populations are maintained TCR diversity, gained natural killer cell-like, innate signatures and lost stem-like features while no evidence is seen for cellular senescence or exhaustion. TCR avidity contributes to these phenotypic differences and aging-related changes. Collectively, our data uncover divergent antigen-guided aging shifts in memory T cell phenotypes, which are informative for antigen selection in optimizing vaccine design and adoptive T cell therapy.

摘要

记忆T细胞是一群高度异质性的抗原经历细胞,在再次遇到抗原和环境信号时会发生动态适应性变化。这种异质性阻碍了对记忆T细胞持久性和与年龄相关功能障碍的研究。利用慢性EB病毒(EBV)感染和基于条形码的抗原追踪技术,我们在单抗原特异性CD8 T细胞水平上评估年龄对记忆状态的影响。在年轻人(<40岁)中,识别不同抗原肽的EBV特异性CD8 T细胞呈现出不同的优势分化表型。在老年人(>65岁)中,抗原特异性细胞表现出明显不同的表型和转录组衰老轨迹。许多(尽管不是所有)抗原特异性群体的共同特征是TCR多样性得以维持,获得了自然杀伤细胞样的固有特征,失去了干细胞样特征,同时未发现细胞衰老或耗竭的证据。TCR亲和力促成了这些表型差异和与衰老相关的变化。总体而言,我们的数据揭示了记忆T细胞表型中不同的抗原引导衰老转变,这对于优化疫苗设计和过继性T细胞治疗中的抗原选择具有指导意义。

https://cdn.ncbi.nlm.nih.gov/pmc/blobs/62d6/12246114/72af1ea43151/41467_2025_61627_Fig1_HTML.jpg

文献AI研究员

20分钟写一篇综述,助力文献阅读效率提升50倍。

立即体验

用中文搜PubMed

大模型驱动的PubMed中文搜索引擎

马上搜索

文档翻译

学术文献翻译模型,支持多种主流文档格式。

立即体验