Suppr超能文献

多组学分析揭示核糖体生物合成在恶性透明细胞肾细胞癌中的作用以及基于机器学习的预后模型的开发。

Multi-omics analysis reveals the role of ribosome biogenesis in malignant clear cell renal cell carcinoma and the development of a machine learning-based prognostic model.

作者信息

Xie Zhouzhou, Peng Shansen, Wang Jiongming, Huang Yueting, Zhou Xiaoqi, Zhang Guihao, Jiang Huiming, Zhong Kaihua, Feng Lingsong, Chen Nanhui

机构信息

Affiliated Meizhou Hospital of Shantou University Medical College, Meizhou, China.

Department of Urology, Meizhou People's Hospital, Meizhou Academy of Medical Sciences, Meizhou, China.

出版信息

Front Immunol. 2025 Jun 26;16:1602898. doi: 10.3389/fimmu.2025.1602898. eCollection 2025.

Abstract

BACKGROUND

Clear cell renal cell carcinoma (ccRCC) is the most common subtype of renal cancer, marked by high molecular heterogeneity and limited responsiveness to targeted or immune therapies. Ribosome biogenesis (Ribosis), a central regulator of cell growth and metabolism, has emerged as a driver of tumor aggressiveness. However, its role in ccRCC pathogenesis and prognosis remains poorly defined.

METHODS

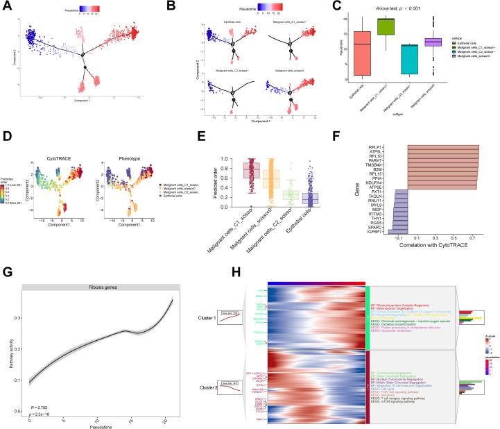
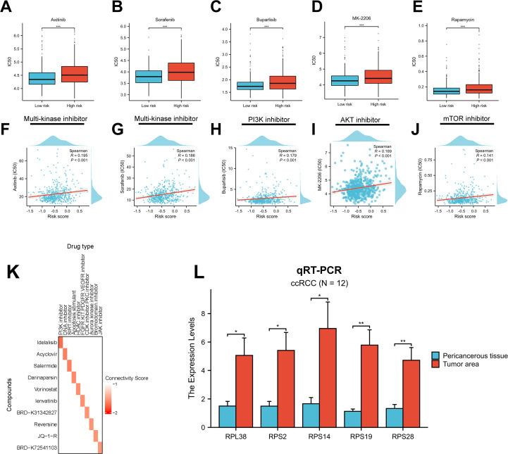
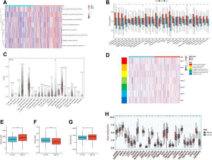
We integrated bulk RNA sequencing, single-cell RNA sequencing, and spatial transcriptomics sequencing data to dissect the biological functions and clinical relevance of Ribosis-related genes in ccRCC. Through pseudotime trajectory analysis and metabolic flux inference, we examined malignant progression and metabolic reprogramming. A prognostic model based on a Ribosis-related signature (RBRS) was built using 118 machine learning algorithm combinations and validated in internal and external cohorts. A web-based calculator was also developed. We further analyzed immune infiltration, genomic alterations, tumor microenvironment features, and drug sensitivity. Expression of five core Ribosis-related genes (RPL38, RPS2, RPS14, RPS19, RPS28) was validated by qRT-PCR.

RESULTS

We identified a Ribosis-high malignant subpopulation with enhanced stemness, poor prognosis, and elevated oxidative phosphorylation. These cells showed increased metabolic activity, especially in the pyruvate-lactate axis, potentially facilitating immune evasion. The RBRS model outperformed 32 published signatures (C-index = 0.68). High-risk patients exhibited an "immune-activated yet immunosuppressed" microenvironment, with increased CD8 T-cell infiltration and elevated regulatory T cells, myeloid-derived suppressor cells, and immune checkpoint expression (e.g., PDCD1, CTLA-4). Despite active antigen presentation and immune cell recruitment, terminal tumor-killing capacity was impaired. High-risk tumors also showed higher mutation burden, frequent copy number loss of tumor suppressor genes, and resistance to common targeted therapies. The five RBRS genes were significantly upregulated in tumor tissues, consistent with bulk RNA-seq data.

CONCLUSION

We reveal Ribosis as a key driver of ccRCC progression. The RBRS model demonstrates robust prognostic value and translational utility, linking Ribosis to metabolism, immune dysfunction, and therapy resistance, offering new insights for risk stratification and precision treatment in ccRCC.

摘要

背景

透明细胞肾细胞癌(ccRCC)是肾癌最常见的亚型,其特点是分子异质性高,对靶向治疗或免疫治疗的反应有限。核糖体生物合成(Ribosis)作为细胞生长和代谢的核心调节因子,已成为肿瘤侵袭性的驱动因素。然而,其在ccRCC发病机制和预后中的作用仍不清楚。

方法

我们整合了批量RNA测序、单细胞RNA测序和空间转录组学测序数据,以剖析ccRCC中核糖体生物合成相关基因的生物学功能和临床相关性。通过伪时间轨迹分析和代谢通量推断,我们研究了恶性进展和代谢重编程。使用118种机器学习算法组合构建了基于核糖体生物合成相关特征(RBRS)的预后模型,并在内部和外部队列中进行了验证。还开发了一个基于网络的计算器。我们进一步分析了免疫浸润、基因组改变、肿瘤微环境特征和药物敏感性。通过qRT-PCR验证了五个核心核糖体生物合成相关基因(RPL38、RPS2、RPS14、RPS19、RPS28)的表达。

结果

我们鉴定出一个核糖体生物合成高的恶性亚群,其干性增强、预后不良且氧化磷酸化升高。这些细胞显示出代谢活性增加,尤其是在丙酮酸-乳酸轴上,这可能有助于免疫逃逸。RBRS模型优于32个已发表的特征(C指数=0.68)。高危患者表现出“免疫激活但免疫抑制”的微环境,CD8 T细胞浸润增加,调节性T细胞、髓源性抑制细胞和免疫检查点表达(如PDCD1、CTLA-4)升高。尽管有活跃的抗原呈递和免疫细胞募集,但终末肿瘤杀伤能力受损。高危肿瘤还显示出更高的突变负担、肿瘤抑制基因频繁的拷贝数缺失以及对常见靶向治疗的耐药性。五个RBRS基因在肿瘤组织中显著上调,与批量RNA-seq数据一致。

结论

我们揭示核糖体生物合成是ccRCC进展的关键驱动因素。RBRS模型显示出强大的预后价值和转化实用性,将核糖体生物合成与代谢、免疫功能障碍和治疗耐药性联系起来,为ccRCC的风险分层和精准治疗提供了新的见解。

https://cdn.ncbi.nlm.nih.gov/pmc/blobs/47c0/12240986/c1fc2512fb0f/fimmu-16-1602898-g001.jpg

文献AI研究员

20分钟写一篇综述,助力文献阅读效率提升50倍。

立即体验

用中文搜PubMed

大模型驱动的PubMed中文搜索引擎

马上搜索

文档翻译

学术文献翻译模型,支持多种主流文档格式。

立即体验