Suppr超能文献

甘草酸二铵通过阻断刺突介导的细胞进入对人类冠状病毒发挥广谱抗病毒活性。

Diammonium Glycyrrhizinate Exerts Broad-Spectrum Antiviral Activity Against Human Coronaviruses by Interrupting Spike-Mediated Cellular Entry.

作者信息

Wu Shuo, Yang Ge, Wang Kun, Yan Haiyan, Wang Huiqiang, Li Xingqiong, Qiao Lijun, Wu Mengyuan, Wang Ya, Jiang Jian-Dong, Li Yuhuan

机构信息

CAMS Key Laboratory of Antiviral Drug Research, Beijing Key Laboratory of Technology and Application for Anti-Infective New Drugs Research and Development, NHC Key Laboratory of Biotechnology for Microbial Drugs, Institute of Medicinal Biotechnology, Chinese Academy of Medical Sciences and Peking Union Medical College, Beijing 100050, China.

State Key Laboratory of Bioactive Substances and Functions of Natural Medicines, Institute of Medicinal Biotechnology, Chinese Academy of Medical Sciences and Peking Union Medical College, Beijing 100050, China.

出版信息

Int J Mol Sci. 2025 Jun 30;26(13):6334. doi: 10.3390/ijms26136334.

Abstract

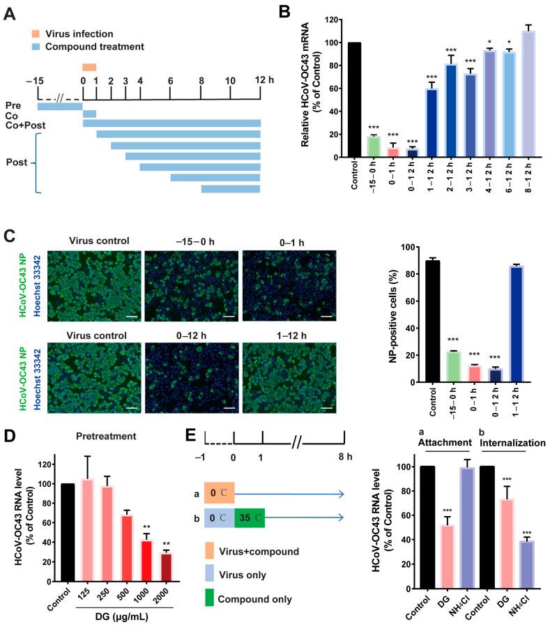
Glycyrrhizic acid (GA) and its derivatives have been reported to have potent pharmacological effects against viral infections, including SARS-CoV and SARS-CoV-2. However, their antiviral mechanisms against coronaviruses are not fully understood. In this study, we found that diammonium glycyrrhizinate (DG) can effectively reduce infections of several human coronaviruses, including HCoV-OC43, HCoV-229E, and SARS-CoV-2, as well as newly emerged variants, with EC values ranging from 115 to 391 μg/mL being recorded. Time-of-addition and pseudotype virus infection studies indicated that DG treatment dramatically inhibits the process of virus entry into cells. Furthermore, we demonstrated that DG broadly binds to the RBD of human coronaviruses, thereby blocking spike-mediated cellular entry, by using TR-FRET-based receptor-binding domain (RBD)-ACE2 interaction assay, capillary electrophoresis (CE), and surface plasmon resonance (SPR) assay. In support of this notion, studies of molecular docking and amino acid mutation showed that DG may directly bind to a conserved hydrophobic pocket of the RBD of coronaviruses. Importantly, intranasal administration of DG had a significant protective effect against viral infection in a HCoV-OC43 mouse model. Finally, we found that combinations of DG and other coronavirus inhibitors exhibited antiviral synergy. In summary, our studies strongly reveal that DG exerts broad-spectrum antiviral activity against human coronaviruses by interrupting spike-mediated cellular entry, demonstrating the pharmacological feasibility of using DG as a candidate for alternative treatment and prevention of coronavirus infection.

摘要

据报道,甘草酸(GA)及其衍生物对包括SARS-CoV和SARS-CoV-2在内的病毒感染具有强大的药理作用。然而,它们针对冠状病毒的抗病毒机制尚未完全阐明。在本研究中,我们发现甘草酸二铵(DG)可有效减少几种人类冠状病毒的感染,包括HCoV-OC43、HCoV-229E和SARS-CoV-2以及新出现的变体,记录的EC值范围为115至391μg/mL。添加时间和假型病毒感染研究表明,DG处理可显著抑制病毒进入细胞的过程。此外,我们通过基于时间分辨荧光共振能量转移(TR-FRET)的受体结合域(RBD)-血管紧张素转换酶2(ACE2)相互作用测定、毛细管电泳(CE)和表面等离子体共振(SPR)测定证明,DG广泛结合人类冠状病毒的RBD,从而阻断刺突介导的细胞进入。支持这一观点的是,分子对接和氨基酸突变研究表明,DG可能直接结合冠状病毒RBD的保守疏水口袋。重要的是,在HCoV-OC43小鼠模型中,鼻内给予DG对病毒感染具有显著的保护作用。最后,我们发现DG与其他冠状病毒抑制剂的组合表现出抗病毒协同作用。总之,我们的研究有力地表明,DG通过中断刺突介导的细胞进入对人类冠状病毒发挥广谱抗病毒活性,证明了将DG用作冠状病毒感染替代治疗和预防候选药物的药理可行性。

https://cdn.ncbi.nlm.nih.gov/pmc/blobs/3d0f/12250084/343e3e7c24ed/ijms-26-06334-g001.jpg

文献AI研究员

20分钟写一篇综述,助力文献阅读效率提升50倍。

立即体验

用中文搜PubMed

大模型驱动的PubMed中文搜索引擎

马上搜索

文档翻译

学术文献翻译模型,支持多种主流文档格式。

立即体验