Suppr超能文献

心力衰竭中细胞焦亡相关关键基因的鉴定与分析

Identification and analysis of pyroptosis-related key genes in heart failure.

作者信息

Zhang Jing, Yue Zhijie, Zhu Na, Zhao Na

机构信息

Department of Cardiovascular Internal Medicine, Shanxi Bethune Hospital, Shanxi Academy of Medical Sciences, Third Hospital of Shanxi Medical University,Tongji Shanxi Hospital, Taiyuan, 030032, China.

Department of Medical Record Management, Shanxi Bethune Hospital, Shanxi Academy of Medical Sciences, Third Hospital of Shanxi Medical University,Tongji Shanxi Hospital, Taiyuan, 030032, China.

出版信息

J Cardiothorac Surg. 2025 Jul 14;20(1):300. doi: 10.1186/s13019-025-03530-7.

Abstract

BACKGROUND

Pyroptosis plays a pivotal role in the pathogenesis of Heart Failure (HF). However, the current understanding of how pyroptosis-related genes (PRGs) influence HF is scarce. This study aimed to explore the link between PRGs and HF based on bioinformatics.

METHODS

Three datasets of HF were involved in this study.Candidate genes were identified by overlapping two sets of genes. The first set consisted of differentially expressed genes from differential expression analysis. The second set included critical module genes from weighted gene co-expression network analysis. Further, the key genes were screened based on machine learning algorithms. Furthermore, immune infiltration analysis and mRNA-Transcription factor (TF)/drug regulatory networks construction were implemented. Ultimately, we also verified the expression of key genes.

RESULTS

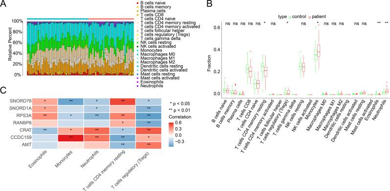
In this study, we pinpointed seven key genes (SNORD76, RPS3A, SNORD1A, CCDC159, AMT, RANBP6, and CRAT) exhibiting superior diagnostic potential in HF. We found five distinct immune cell types to be significantly associated with these key genes. Moreover, CRAT and AMT were subject to regulation by PHF8. Additionally, AMT, RPS3A, and CRAT corresponded to eight potential therapeutic drugs. Importantly, the expression of CCDC159, CRAT, and AMT was consistent with the dataset.

CONCLUSION

We identified the seven key genes that were intimately associated with HF, offering novel insights into the therapeutic targets for HF.

摘要

背景

细胞焦亡在心力衰竭(HF)的发病机制中起关键作用。然而,目前对于细胞焦亡相关基因(PRGs)如何影响HF的了解甚少。本研究旨在基于生物信息学探索PRGs与HF之间的联系。

方法

本研究纳入了三个HF数据集。通过两组基因的重叠来鉴定候选基因。第一组由差异表达分析中的差异表达基因组成。第二组包括加权基因共表达网络分析中的关键模块基因。此外,基于机器学习算法筛选关键基因。进一步开展免疫浸润分析以及mRNA-转录因子(TF)/药物调控网络构建。最终,我们还验证了关键基因的表达。

结果

在本研究中,我们确定了七个关键基因(SNORD76、RPS3A、SNORD1A、CCDC159、AMT、RANBP6和CRAT),它们在HF中表现出卓越的诊断潜力。我们发现五种不同的免疫细胞类型与这些关键基因显著相关。此外,CRAT和AMT受PHF8调控。另外,AMT、RPS3A和CRAT对应八种潜在治疗药物。重要的是,CCDC159、CRAT和AMT的表达与数据集一致。

结论

我们鉴定出了与HF密切相关的七个关键基因,为HF治疗靶点提供了新见解。

https://cdn.ncbi.nlm.nih.gov/pmc/blobs/2f39/12257851/dd63d8f7f9ce/13019_2025_3530_Fig1_HTML.jpg

文献AI研究员

20分钟写一篇综述,助力文献阅读效率提升50倍。

立即体验

用中文搜PubMed

大模型驱动的PubMed中文搜索引擎

马上搜索

文档翻译

学术文献翻译模型,支持多种主流文档格式。

立即体验