Suppr超能文献

负载姜黄素的姜衍生囊泡样纳米颗粒通过调节肠道微生物群减轻电离辐射引起的肠道损伤。

Ginger-derived vesicle-like nanoparticles loaded with curcumin to alleviate ionizing radiation-induced intestinal damage via gut microbiota regulation.

作者信息

Zhang Xinrui, Cui Qian, Yin Li, Zhu Jin, Mao Yinghua, Yin Rong, Shao Hao, Wang Wenjing, Sun Xuewei, Zhang Zhuohan, Gu Chunyan, Zhang Mingyan, Zhang Ruonan, Lu Han, Cai Zhipeng, Li Hong, Yang Zhan

机构信息

School of Medicine, Nanjing University of Chinese Medicine, Nanjing, China.

Department of Microbiology, Huadong Research Institute for Medicine and Biotechniques, Nanjing, China.

出版信息

Gut Microbes. 2025 Dec;17(1):2531210. doi: 10.1080/19490976.2025.2531210. Epub 2025 Jul 17.

Abstract

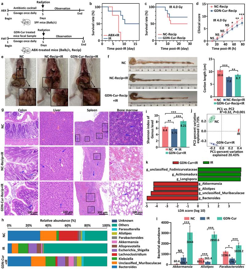
Emerging insights have been approached that gut microbiota act as a critical regulator for ionizing radiation (IR)-induced damage. Herein, an available strategy has been explored to shape gut microbiota for radioprotection by loading curcumin (Cur) into ginger-derived vesicle-like nanoparticles (GDNs). Engineered biomimetic nanovesicles (GDN-Cur) exhibited superb stability in the gastrointestinal tract, thereby significantly enhancing the oral bioavailability of Cur. Consequently, the intrinsic antioxidative, anti-inflammatory, and anti-apoptotic properties of GDNs and Cur granted this nanosystem exceptional protective effect against IR-induced injuries, especially in mitigating intestinal damage. Particularly, the dysbacteriosis triggered by IR could be counteracted through the oral administration of GDN-Cur, resulting in gut microbiota regulation-mediated syndrome mitigation. Furthermore, elevated abundances of (), a bacterial strain of taxa responsive to GDN-Cur, especially their supernatants, were associated with post-radiation protection of intestinal function. This beneficial effect was attributed to the identified radioprotective metabolites secreted by , such as tanespimycin (17-AAG), which was demonstrated to deactivate AKT/NF-κB signaling pathway. These findings reveal the impact of plant products on radioprotective microbes and metabolites to target host processes and alleviate IR-induced intestinal damage, shedding light on new insights in the development of novel radioprotectants.

摘要

新的研究发现,肠道微生物群是电离辐射(IR)诱导损伤的关键调节因子。在此,人们探索了一种可行的策略,即通过将姜黄素(Cur)负载到姜衍生的囊泡状纳米颗粒(GDNs)中来塑造肠道微生物群以实现辐射防护。工程化的仿生纳米囊泡(GDN-Cur)在胃肠道中表现出卓越的稳定性,从而显著提高了Cur的口服生物利用度。因此,GDNs和Cur固有的抗氧化、抗炎和抗凋亡特性赋予了该纳米系统对IR诱导损伤的出色保护作用,尤其是在减轻肠道损伤方面。特别地,通过口服GDN-Cur可以抵消IR引发的菌群失调,从而通过肠道微生物群调节介导综合征的缓解。此外,GDN-Cur响应的细菌菌株()丰度升高,尤其是它们的上清液,与辐射后肠道功能的保护有关。这种有益作用归因于所鉴定的由分泌的辐射防护代谢产物,如坦螺旋霉素(17-AAG),已证明其可使AKT/NF-κB信号通路失活。这些发现揭示了植物产品对辐射防护微生物和代谢产物的影响,以靶向宿主过程并减轻IR诱导的肠道损伤,为新型辐射防护剂的开发提供了新的见解。

https://cdn.ncbi.nlm.nih.gov/pmc/blobs/9dbf/12279272/6bfd12e92d20/KGMI_A_2531210_SCH0001_OC.jpg

文献AI研究员

20分钟写一篇综述,助力文献阅读效率提升50倍。

立即体验

用中文搜PubMed

大模型驱动的PubMed中文搜索引擎

马上搜索

文档翻译

学术文献翻译模型,支持多种主流文档格式。

立即体验