Suppr超能文献

仿生纳米颗粒靶向和再极化 M2 样肿瘤相关巨噬细胞介导的磁共振成像和肿瘤免疫治疗。

Targeting and repolarizing M2-like tumor-associated macrophage-mediated MR imaging and tumor immunotherapy by biomimetic nanoparticles.

机构信息

School of Medical Imaging, Xuzhou Medical University, Xuzhou, 221004, People's Republic of China.

Department of Radiology, Affiliated Hospital of Xuzhou Medical University, Xuzhou, 221006, People's Republic of China.

出版信息

J Nanobiotechnology. 2023 Oct 31;21(1):401. doi: 10.1186/s12951-023-02122-8.

Abstract

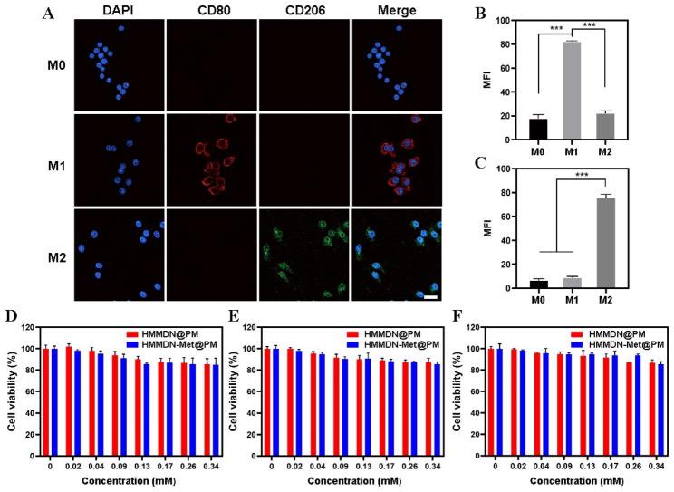
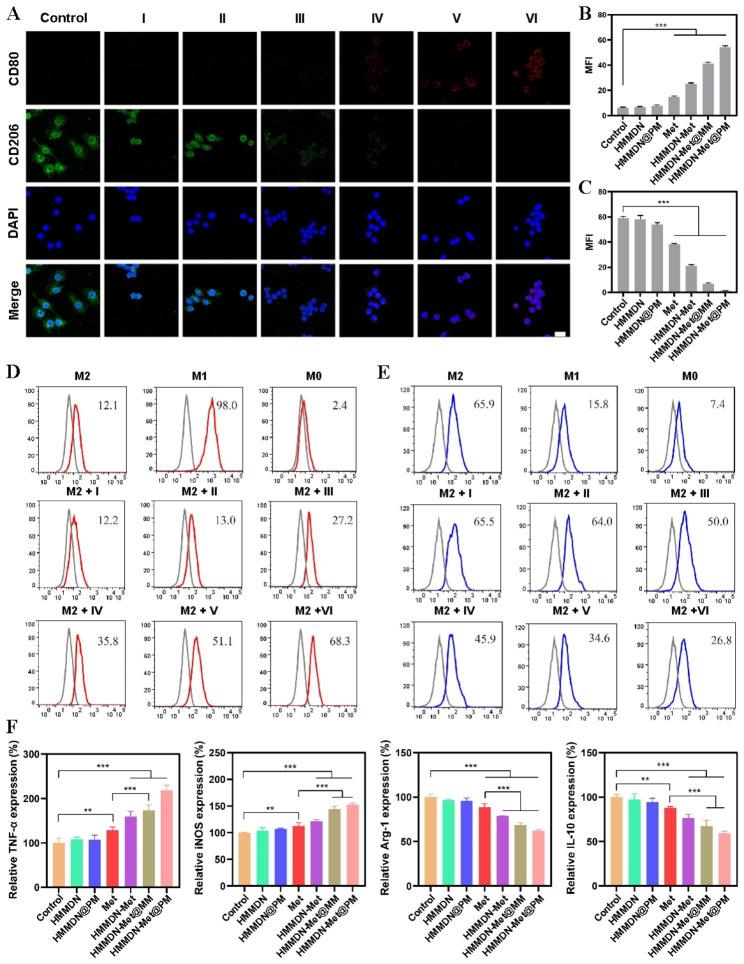
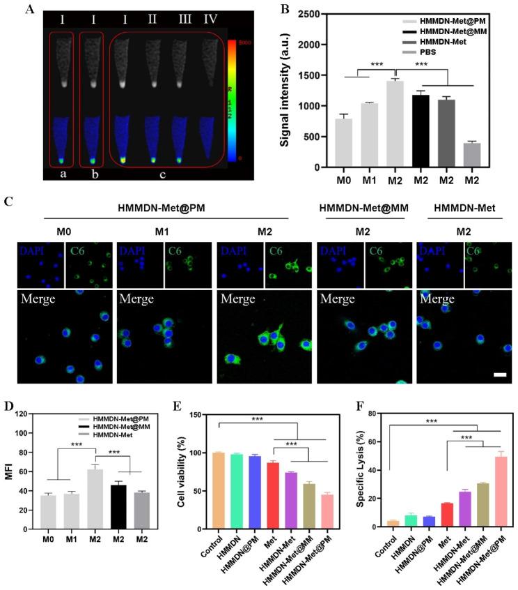
Anti-tumor M1-like and pro-tumor M2-like tumor-associated macrophages (TAMs) coexist in tumor microenvironments (TME). The adverse effects of these M1/M2 subsets on tumors directly affect the current strategies to improve anti-tumor immune response. Therefore, it has attracted great attention to change the tumor immunosuppressive microenvironment by reprogramming TAMs. In this paper, we constructed biomimetic nanoparticles (HMMDN-Met@PM) targeting M2-like TAMs for macrophage re-polarization. In detail, the core of the biomimetic nanoparticles is metformin-loaded hollow mesoporous manganese dioxide nanoparticles (HMMDN-Met). Benefited from the hollow and porous structure of HMMDN, metformin, the regulator of M1/M2 adopted in this work, can be easily and widely loaded into HMMDN. Moreover, macrophage membranes were utilized for HMMDN-Met coating (HMMDN-Met@MM) to prevent the premature drug leakage and provide specific molecular recognition/TME targeting. In addition, M2 macrophage targeting peptide (M2pep) was modified on the surface of macrophage membrane to specifically deliver the drug to M2-like TAMs to promote the polarization of M2 to M1 macrophages. Through in vitro and in vivo studies, we found that the expression of surface markers and inflammatory factors CD206, Arg-1 and IL-10 of type M2 macrophages decreased, while the surface markers of type M1 macrophages and the expression of inflammatory factors CD80, TNF-α and iNOS increased, indicating the successful re-polarization of M2 macrophages and finally realizing the inhibition of tumor growth. At the same time, under the acidic and GSH conditions of tumor, HMMDN was decomposed into Mn, which is a contrast agent for magnetic resonance imaging, thus realizing the tracking of tumor. This work practices biomimetic nanosystem in targeted imaging and immunotherapy, paving the way for strategy designing for tumor inhibition.

摘要

肿瘤相关巨噬细胞(TAMs)中存在抗肿瘤 M1 样和促肿瘤 M2 样细胞,它们共同存在于肿瘤微环境(TME)中。这些 M1/M2 亚群对肿瘤的不利影响直接影响当前改善抗肿瘤免疫反应的策略。因此,通过重编程 TAMs 改变肿瘤免疫抑制微环境引起了极大关注。在本文中,我们构建了针对 M2 样 TAMs 的仿生纳米粒子(HMMDN-Met@PM)用于巨噬细胞再极化。具体而言,仿生纳米粒子的核心是载有二甲双胍的中空介孔氧化锰纳米粒子(HMMDN-Met)。得益于 HMMDN 的中空和多孔结构,本工作中采用的 M1/M2 调节剂二甲双胍可以轻松且广泛地载入 HMMDN。此外,利用巨噬细胞膜对 HMMDN-Met 进行包覆(HMMDN-Met@MM),以防止药物过早泄漏并提供特异性分子识别/TME 靶向。此外,在巨噬细胞膜表面修饰了 M2 巨噬细胞靶向肽(M2pep),以特异性地将药物递送至 M2 样 TAMs 中,从而促进 M2 向 M1 巨噬细胞的极化。通过体外和体内研究,我们发现 M2 型巨噬细胞表面标志物和炎症因子 CD206、Arg-1 和 IL-10 的表达降低,而 M1 型巨噬细胞表面标志物和炎症因子 CD80、TNF-α 和 iNOS 的表达增加,表明 M2 巨噬细胞成功再极化,最终实现肿瘤生长抑制。同时,在肿瘤的酸性和 GSH 条件下,HMMDN 分解为 Mn,Mn 是磁共振成像的造影剂,从而实现了肿瘤的跟踪。这项工作在靶向成像和免疫治疗中实践了仿生纳米系统,为肿瘤抑制策略的设计铺平了道路。

https://cdn.ncbi.nlm.nih.gov/pmc/blobs/7eac/10617215/9cc894d662cd/12951_2023_2122_Fig1_HTML.jpg

文献AI研究员

20分钟写一篇综述,助力文献阅读效率提升50倍。

立即体验

用中文搜PubMed

大模型驱动的PubMed中文搜索引擎

马上搜索

文档翻译

学术文献翻译模型,支持多种主流文档格式。

立即体验