Suppr超能文献

4-硝基喹啉-1-氧化物诱导的舌癌的空间转录组分析揭示了细胞谱系多样性和进化轨迹。

Spatial transcriptomic analysis of 4NQO-induced tongue cancer revealed cellular lineage diversity and evolutionary trajectory.

作者信息

Liu Feng, Wu Xiaojun, Yu Shaoqing, Cheng Deqiang, Pan Jun, Wang Xiaodong, Yu Guanzhen, Li Chaofu

机构信息

School of Information and Control Engineering, China University of Mining and Technology, Xuzhou, China.

School of Information Engineering, Yulin University, Shaanxi, Yulin, China.

出版信息

Front Oncol. 2025 Jul 3;15:1592044. doi: 10.3389/fonc.2025.1592044. eCollection 2025.

Abstract

INTRODUCTION

Spatial transcriptomic analysis has proposed valuable insights into the behavior of tongue cancer. However, the specific cell types involved in chemically-induced carcinogenesis and the process of tumor development remain elusive.

METHODS

We leveraged artificial intelligence (AI) algorithms and spatial transcriptomic sequencing to meticulously characterize the spatial and temporal evolution of 4-nitroquinoline-1-oxide (4NQO)-induced tongue carcinogenesis and intratumor heterogeneity.

RESULTS

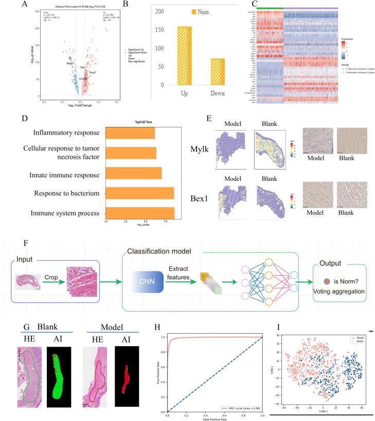
An AI classifier effectively categorized dysplastic tongue tissue into 13 distinct groups. Spatial transcriptomics identified 13 corresponding cellular subgroups with unique features within the lesion. Both methods successfully distinguished subtle muscle phenotype and genetic lineage variations induced by 4NQO, despite limited morphological differences. Evolutionary tree analysis revealed the dynamic appearance and disappearance of functionally and genetically diverse cell subgroups during the progression from epithelial dysplasia to in situ carcinoma and invasive cancer. Key findings include the identification of specific switch genes associated with tumor invasion and the revelation of significant intratumor heterogeneity.

DISCUSSION

This spatial transcriptomic analysis of 4NQO-induced tongue cancer provides a detailed characterization of tumor evolution and heterogeneity. It elucidates critical aspects of tongue cancer cell behavior and identifies potential therapeutic targets (switch genes). These findings offer novel insights for improving the diagnosis and treatment of tongue cancer.

摘要

引言

空间转录组学分析为舌癌的行为提供了有价值的见解。然而,化学诱导致癌过程中涉及的特定细胞类型以及肿瘤发展过程仍不清楚。

方法

我们利用人工智能(AI)算法和空间转录组测序,细致地描绘了4-硝基喹啉-1-氧化物(4NQO)诱导的舌癌发生及肿瘤内异质性的时空演变。

结果

一个AI分类器有效地将发育异常的舌组织分为13个不同的组。空间转录组学在病变内鉴定出13个具有独特特征的相应细胞亚组。尽管形态学差异有限,但两种方法都成功区分了4NQO诱导的细微肌肉表型和遗传谱系变异。进化树分析揭示了从上皮发育异常到原位癌和浸润癌进展过程中功能和基因不同的细胞亚组的动态出现和消失。主要发现包括鉴定与肿瘤侵袭相关的特定开关基因以及揭示显著的肿瘤内异质性。

讨论

这种对4NQO诱导的舌癌的空间转录组学分析提供了肿瘤演变和异质性的详细特征。它阐明了舌癌细胞行为的关键方面,并鉴定了潜在的治疗靶点(开关基因)。这些发现为改善舌癌的诊断和治疗提供了新的见解。

https://cdn.ncbi.nlm.nih.gov/pmc/blobs/1616/12267228/b5753cbee2eb/fonc-15-1592044-g001.jpg

文献AI研究员

20分钟写一篇综述,助力文献阅读效率提升50倍。

立即体验

用中文搜PubMed

大模型驱动的PubMed中文搜索引擎

马上搜索

文档翻译

学术文献翻译模型,支持多种主流文档格式。

立即体验