Suppr超能文献

茶黄素通过PI3K/AKT信号通路调节脂质代谢,从而抑制人未分化甲状腺癌8305C细胞的恶性表型。

Theaflavin inhibits the malignant phenotype of human anaplastic thyroid cancer 8305C cells by regulating lipid metabolism via PI3K/AKT signaling.

作者信息

Cai Shaojun, Zhang Liyong, Liu Tenghong, Wang Bo, Yan Shouyi, Wang Sisi, Yu Jiafan, Wu Sibin, Lin Siying, Zhao Wenxin

机构信息

Department of Thyroid Surgery, Fujian Medical University Union Hospital, Fuzhou, China.

出版信息

Transl Cancer Res. 2025 Jun 30;14(6):3758-3771. doi: 10.21037/tcr-2025-920. Epub 2025 Jun 27.

Abstract

BACKGROUND

Anaplastic thyroid cancer (ATC) is a rare but extremely aggressive type of thyroid cancer derived from follicular cells of the thyroid gland. Due to the rapid growth of neck masses in ATC patients, which can lead to asphyxia, multimodality therapy, including surgery, chemotherapy, and radiotherapy, is essential in the treatment of ATC. Theaflavin (TF) has anti-cancer effects; however, no study has examined whether TF inhibits the malignant progression of ATC. Therefore, this study was conducted to explore the effects of TF on ATC and to provide a preliminary exploration of its mechanism.

METHODS

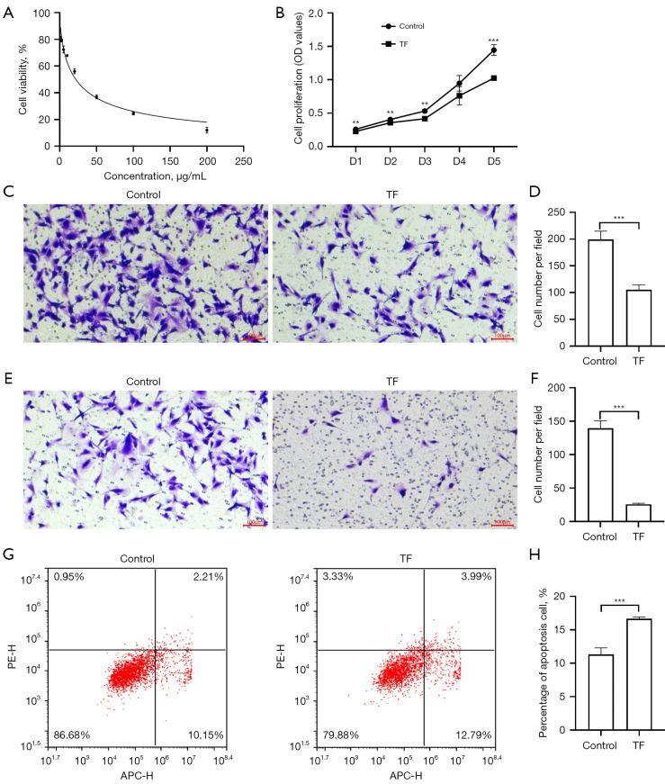
The effects of TF on the half-maximal inhibitory concentration (IC) and proliferation of 8305C cells were determined by Cell Counting Kit-8 (CCK-8) assay. The effects of TF on the invasion and migration of 8305C cells were determined by transwell assay. Cell apoptosis was evaluated by flow cytometry. Labeled 8305C cells were injected into the yolk sac of zebrafish, and the progression of the 8305C cells was observed . Fluorescence real-time quantitative polymerase chain reaction (RT-qPCR) and western blotting (WB) were used to detect the expression of proteins related to the lipid metabolism pathway and cell apoptosis. Network pharmacology was used to study the predicted mechanisms of the TF action on 8305C cells.

RESULTS

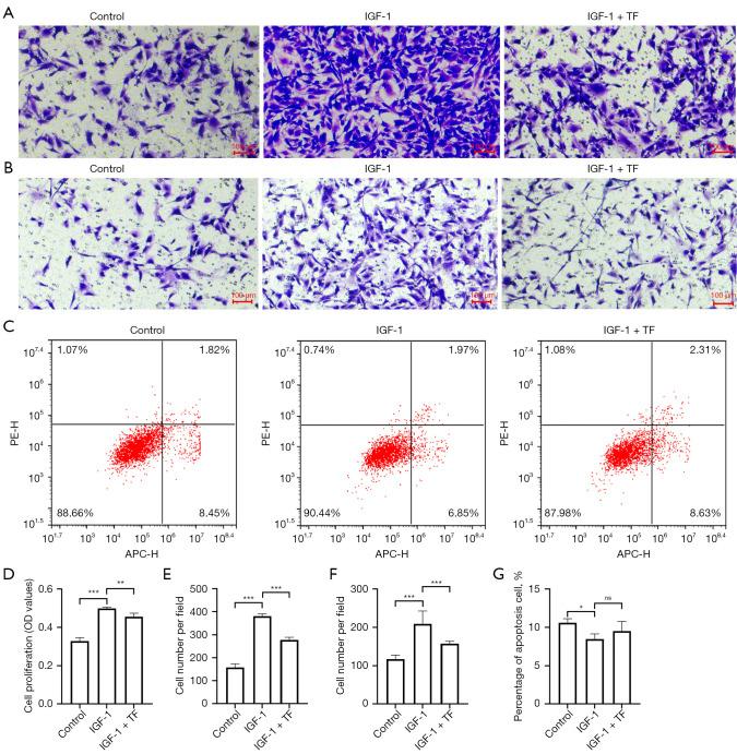
The IC of TF in the treatment of 8305C cells for 48 h was 21.79 µg/mL. TF inhibited the proliferation, migration, and invasion of the 8305C cells at a concentration of 1/2 IC, and induced the apoptosis of the 8305C cells. TF also inhibited the proliferation of the 8305C cells . TF significantly increased the expression of the caspase3, caspase8, and caspase9 proteins and , and significantly inhibited the expression of the survivin protein. TF also inhibited the messenger RNA (mRNA) expression of and , and increased the mRNA expression of . The network pharmacology results revealed that the PI3K/AKT signaling pathway is an important pathway by which TF acts on 8305C cells, and that TF was able to inhibit the proliferation, migration, and invasion, increase the apoptosis, inhibit the mRNA expression of , and increase the mRNA expression of in the 8305C cells when the PI3K/AKT signaling pathway was activated.

CONCLUSIONS

This study found that TF inhibits the proliferation, migration, and invasion of ATC 8305C cells, and induces 8305C cell apoptosis by regulating lipid metabolism via the PI3K/AKT signaling pathway.

摘要

背景

间变性甲状腺癌(ATC)是一种罕见但极具侵袭性的甲状腺癌,起源于甲状腺滤泡细胞。由于ATC患者颈部肿块生长迅速,可导致窒息,因此包括手术、化疗和放疗在内的多模式治疗对于ATC的治疗至关重要。茶黄素(TF)具有抗癌作用;然而,尚无研究探讨TF是否能抑制ATC的恶性进展。因此,本研究旨在探讨TF对ATC的影响,并对其作用机制进行初步探索。

方法

采用细胞计数试剂盒-8(CCK-8)法测定TF对8305C细胞半数抑制浓度(IC)和增殖的影响。采用Transwell法测定TF对8305C细胞侵袭和迁移的影响。通过流式细胞术评估细胞凋亡。将标记的8305C细胞注射到斑马鱼的卵黄囊中,观察8305C细胞的进展情况。采用荧光实时定量聚合酶链反应(RT-qPCR)和蛋白质印迹法(WB)检测脂质代谢途径和细胞凋亡相关蛋白的表达。利用网络药理学研究TF作用于8305C细胞的预测机制。

结果

TF作用于8305C细胞48小时的IC为21.79μg/mL。TF在1/2 IC浓度下可抑制8305C细胞的增殖、迁移和侵袭,并诱导8305C细胞凋亡。TF还抑制了8305C细胞的增殖。TF显著增加了caspase3、caspase8和caspase9蛋白的表达,并显著抑制了survivin蛋白的表达。TF还抑制了和的信使核糖核酸(mRNA)表达,并增加了的mRNA表达。网络药理学结果显示,PI3K/AKT信号通路是TF作用于8305C细胞的重要途径,当PI3K/AKT信号通路被激活时,TF能够抑制8305C细胞的增殖、迁移和侵袭,增加细胞凋亡,抑制的mRNA表达,并增加的mRNA表达。

结论

本研究发现TF通过PI3K/AKT信号通路调节脂质代谢,从而抑制ATC 8305C细胞的增殖、迁移和侵袭,并诱导8305C细胞凋亡。

https://cdn.ncbi.nlm.nih.gov/pmc/blobs/1074/12268892/aaf4da7d859b/tcr-14-06-3758-f1.jpg

文献AI研究员

20分钟写一篇综述,助力文献阅读效率提升50倍。

立即体验

用中文搜PubMed

大模型驱动的PubMed中文搜索引擎

马上搜索

文档翻译

学术文献翻译模型,支持多种主流文档格式。

立即体验