Suppr超能文献

泛素-蛋白酶体依赖性降解(UBD)介导的糖酵解重编程促进卵巢癌免疫逃逸中的M2巨噬细胞极化。

UBD-mediated glycolytic reprogramming promotes M2 macrophage polarization in ovarian cancer immune evasion.

作者信息

Zhang Nana, Zhao Fengming, Chen Hailong, Wang Juli, Li Haiyan

机构信息

Obstetrics Department of Shijiazhuang People's Hospital Shijiazhuang China.

Department of Neurosurgery The Third Hospital of Shijiazhuang Shijiazhuang China.

出版信息

J Cell Commun Signal. 2025 Jul 21;19(3):e70034. doi: 10.1002/ccs3.70034. eCollection 2025 Sep.

Abstract

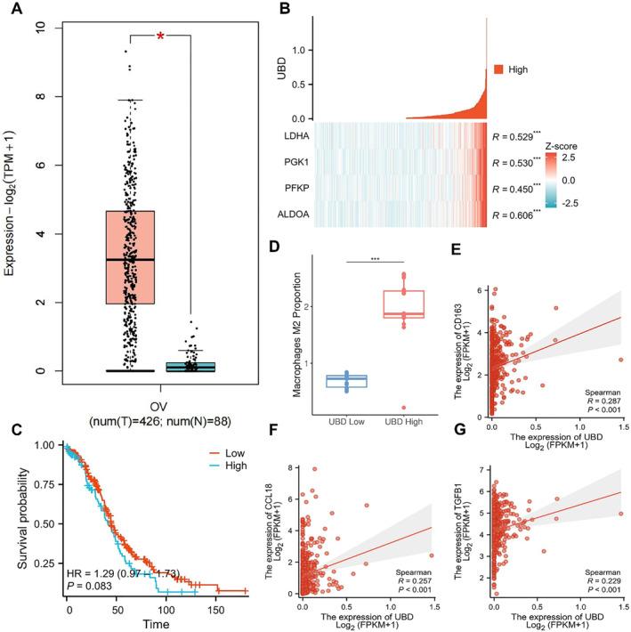
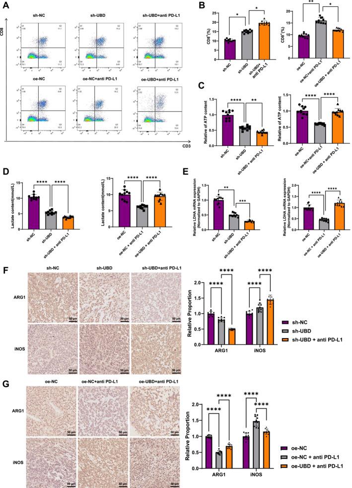
Ovarian cancer (OC) is one of the most common malignant tumors in women, with immunotherapy resistance (ITR) being a major challenge. Glycolytic metabolic reprogramming has been shown to play a crucial role in the tumor immune microenvironment and immune evasion, yet the underlying mechanisms remain unclear. This study aims to investigate the role of Ubiquitin D (UBD) in OC immunotherapy, particularly its regulation of macrophage polarization through glycolytic metabolism. Using data from the Cancer Genome Atlas and Clinical Proteomic Tumor Analysis Consortium databases, combined with proteomics techniques, we analyzed the expression of UBD in OC tissues and its correlation with key glycolytic enzymes. Through lentiviral-mediated gene manipulation and in vivo mouse models, we evaluated the effects of UBD on macrophage polarization, glycolytic metabolism, and immunotherapy. The results indicate that UBD promotes M2 macrophage polarization through glycolytic reprogramming, enhancing immune evasion and ITR in OC. Inhibiting UBD or targeting glycolytic pathways may provide new strategies for improving OC immunotherapy.

摘要

卵巢癌(OC)是女性最常见的恶性肿瘤之一,免疫治疗耐药性(ITR)是一个主要挑战。糖酵解代谢重编程已被证明在肿瘤免疫微环境和免疫逃逸中起关键作用,但其潜在机制仍不清楚。本研究旨在探讨泛素D(UBD)在OC免疫治疗中的作用,特别是其通过糖酵解代谢对巨噬细胞极化的调节作用。利用来自癌症基因组图谱和临床蛋白质组肿瘤分析联盟数据库的数据,结合蛋白质组学技术,我们分析了UBD在OC组织中的表达及其与关键糖酵解酶的相关性。通过慢病毒介导的基因操作和体内小鼠模型,我们评估了UBD对巨噬细胞极化、糖酵解代谢和免疫治疗的影响。结果表明,UBD通过糖酵解重编程促进M2巨噬细胞极化,增强OC中的免疫逃逸和ITR。抑制UBD或靶向糖酵解途径可能为改善OC免疫治疗提供新策略。

https://cdn.ncbi.nlm.nih.gov/pmc/blobs/86bc/12278697/34c272ad7ac4/CCS3-19-e70034-g003.jpg

文献AI研究员

20分钟写一篇综述,助力文献阅读效率提升50倍。

立即体验

用中文搜PubMed

大模型驱动的PubMed中文搜索引擎

马上搜索

文档翻译

学术文献翻译模型,支持多种主流文档格式。

立即体验