Suppr超能文献

坏死性凋亡、炎性小体介导的细胞焦亡和铁死亡相关基因的泛癌分析揭示TLR4为潜在治疗靶点。

Pan-Cancer Analyses of Necroptosis, Pyroptosis and Ferroptosis Related Genes Reveal TLR4 as A Potential Therapeutic Target.

作者信息

Shen Yu, Deng Yishu, Xie Yali, Zeng Tao, Liu Yongjing, Lu Junwan, Huang Jinyan

机构信息

Biomedical Big Data Center, the First Affiliated Hospital, Zhejiang University School of Medicine, Zhejiang, China.

Center of Regenerative Medicine, Zhejiang University School of Medicine, Zhejiang University-University of Edinburgh Lnstitute, Zhejiang, China.

出版信息

J Cell Mol Med. 2025 Jul;29(14):e70742. doi: 10.1111/jcmm.70742.

Abstract

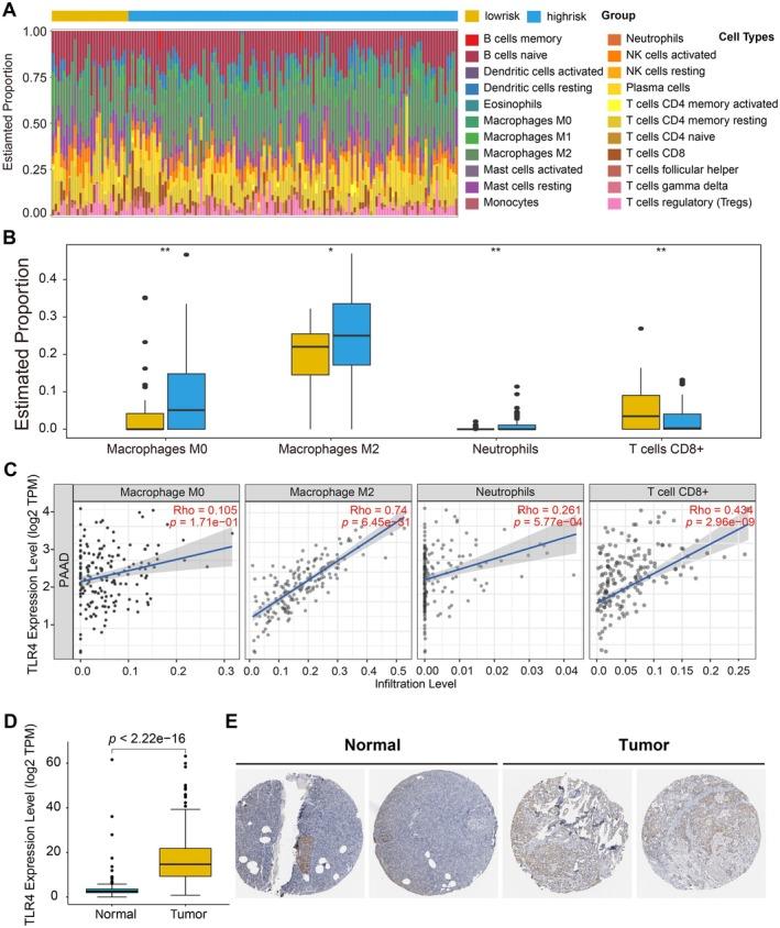
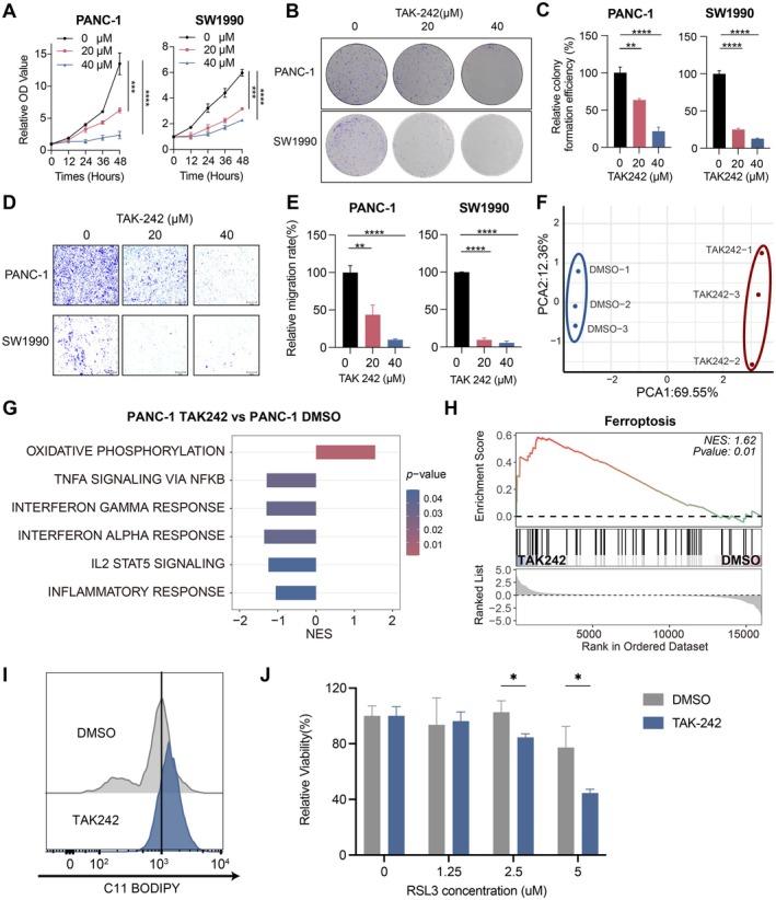
Programmed cell death is essential for maintaining cellular homeostasis, and emerging forms such as necroptosis, pyroptosis, and ferroptosis (NPF) are associated with cancer progression. However, their exact roles remain poorly characterised. In this study, we investigated the role of NPF-related genes in cancer prognosis by analysing gene expression and clinical data from the TCGA pan-cancer dataset. A multigene prognostic model was developed to predict patient survival. Pathway enrichment and tumour microenvironment analyses revealed significant associations between NPF-related genes and immune cell types, particularly highlighting the link between TLR4 expression and macrophage infiltration. Elevated TLR4 expression in tumour cells was correlated with an immunosuppressive environment, positioning TLR4 as a potential therapeutic target. Moreover, treatment with the TLR4 inhibitor TAK-242 was shown to inhibit cell proliferation and migration in PANC-1 and SW1990 cell lines. These findings underscore the potential of NPF-related pathways as prognostic biomarkers and support TAK-242 as a promising therapeutic candidate for cancer treatment.

摘要

程序性细胞死亡对于维持细胞稳态至关重要,而诸如坏死性凋亡、炎性小体介导的细胞焦亡和铁死亡(NPF)等新出现的形式与癌症进展相关。然而,它们的确切作用仍未得到充分表征。在本研究中,我们通过分析来自TCGA泛癌数据集的基因表达和临床数据,研究了NPF相关基因在癌症预后中的作用。我们开发了一个多基因预后模型来预测患者生存。通路富集分析和肿瘤微环境分析揭示了NPF相关基因与免疫细胞类型之间的显著关联,特别突出了TLR4表达与巨噬细胞浸润之间的联系。肿瘤细胞中TLR4表达升高与免疫抑制环境相关,这使得TLR4成为一个潜在的治疗靶点。此外,用TLR4抑制剂TAK-242处理显示可抑制PANC-1和SW1990细胞系中的细胞增殖和迁移。这些发现强调了NPF相关通路作为预后生物标志物的潜力,并支持TAK-242作为一种有前景的癌症治疗候选药物。

https://cdn.ncbi.nlm.nih.gov/pmc/blobs/70e8/12283246/e1dfb3048309/JCMM-29-e70742-g001.jpg

文献AI研究员

20分钟写一篇综述,助力文献阅读效率提升50倍。

立即体验

用中文搜PubMed

大模型驱动的PubMed中文搜索引擎

马上搜索

文档翻译

学术文献翻译模型,支持多种主流文档格式。

立即体验