Suppr超能文献

甲状腺癌中APOBEC突变的综合见解:预后与治疗发现

Comprehensive Insights into APOBEC Mutations in Thyroid Cancer: Prognostic and Therapeutic Discoveries.

作者信息

Luo Wei, Liu Feng, Li Mengyu, Yu Jialong, Liu Ziyun, Cheng Xuan, Huang Yue, Liu Yu, Tao Mei, Wang Yuqi, Zou Yiping, Shang Xiaobin, Yang Chao, Ruan Xianhui, Qin Yanchao, Zheng Xiangqian

机构信息

Department of Thyroid and Neck Tumor, Key Laboratory of Cancer Prevention and Therapy, Tianjin Medical University Cancer Institute and Hospital, National Clinical Research Center for Cancer, Tianjin's Clinical Research Center for Cancer, Tianjin, 300060, China.

Department of Head and Neck Surgery, Shanxi Hospital Affiliated to Cancer Hospital, Cancer Hospital, Shanxi Provincial Cancer Hospital, Chinese Academy of Medical Sciences, Shanxi Medical University, Taiyuan, 031000, China.

出版信息

Biol Proced Online. 2025 Jul 26;27(1):28. doi: 10.1186/s12575-025-00288-z.

Abstract

BACKGROUND

The APOBEC (apolipoprotein B mRNA editing enzyme, catalytic polypeptide-like) family plays a vital mutagenic role in diverse human malignancies. Nevertheless, the biological characteristics of APOBEC family members and their clinical significance in cancer have not been comprehensively explored. Our primary objective was to characterize the distribution and clinical relevance of APOBEC family members and their mutations across multiple cancer types, with a particular focus on thyroid carcinoma (THCA).

METHODS

In this study, we employed an integrated, multi-faceted approach combining diverse statistical and bioinformatics methods. Data sources included whole-exome sequencing (WES), targeted next-generation sequencing (NGS), bulk RNA sequencing (RNA-seq), single-cell RNA sequencing (scRNA-seq), Western blot assays, drug sensitivity analyses, and in vivo animal models.

RESULTS

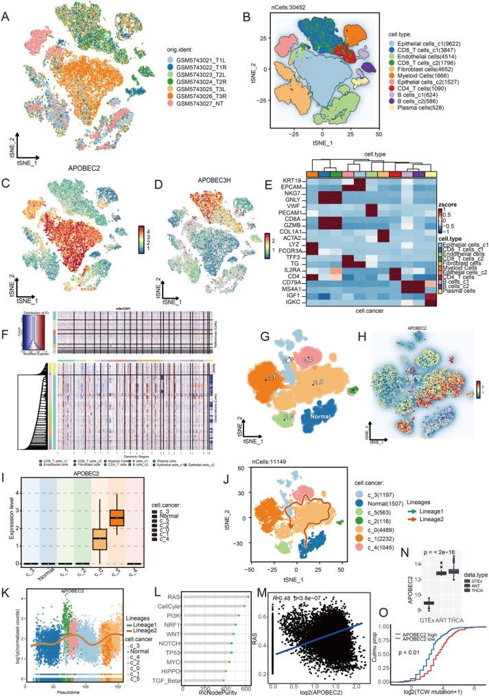
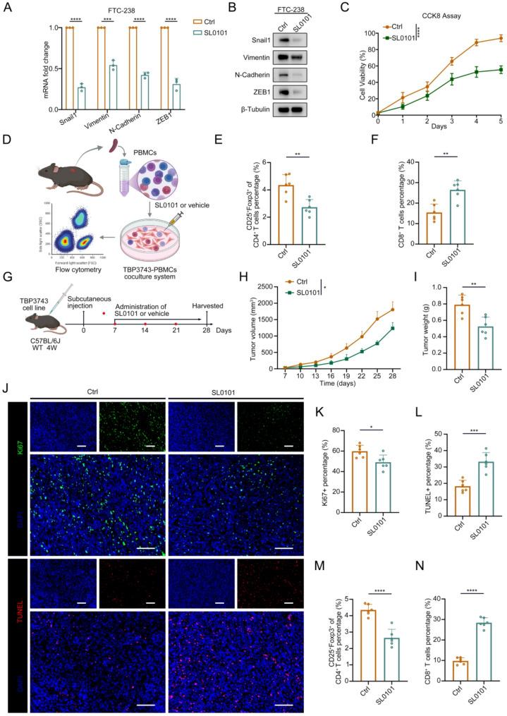
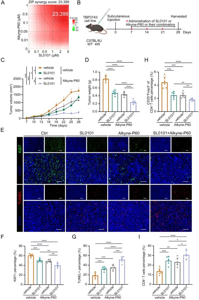
APOBEC mutations occupy a significant position in the mutation landscape of THCA. High APOBEC mutation enrichment scores were strongly associated with poor prognosis, immune evasion, and increased risk of malignant progression in THCA patients. These mutations contribute to tumor advancement and influence cellular differentiation within the tumor microenvironment. Additionally, we developed a prognostic APOBEC mutagenesis model using machine learning, which was validated across multiple THCA cohorts. In vitro and in vivo experiments demonstrated that APOBEC2 inhibition effectively suppressed tumor proliferation, metastasis, and glycolytic activity, while simultaneously enhancing immune activation and boosting the efficacy of immune checkpoint inhibitors.

CONCLUSION

Our study systematically characterizes APOBEC mutations across various cancer types and underscores their promise as biomarkers for aggressive tumor phenotypes, prognostic assessment, and immunotherapy response to THCA. These findings were accomplished through multi-omics sequencing and validated through comprehensive in vitro and in vivo experiments.

摘要

背景

载脂蛋白B mRNA编辑酶催化多肽样(APOBEC)家族在多种人类恶性肿瘤中发挥着至关重要的诱变作用。然而,APOBEC家族成员的生物学特性及其在癌症中的临床意义尚未得到全面探索。我们的主要目标是描述APOBEC家族成员及其突变在多种癌症类型中的分布和临床相关性,尤其关注甲状腺癌(THCA)。

方法

在本研究中,我们采用了一种综合的、多方面的方法,结合了多种统计和生物信息学方法。数据来源包括全外显子测序(WES)、靶向新一代测序(NGS)、批量RNA测序(RNA-seq)、单细胞RNA测序(scRNA-seq)、蛋白质印迹分析、药物敏感性分析和体内动物模型。

结果

APOBEC突变在THCA的突变图谱中占据重要地位。高APOBEC突变富集分数与THCA患者的不良预后、免疫逃逸和恶性进展风险增加密切相关。这些突变有助于肿瘤进展,并影响肿瘤微环境中的细胞分化。此外,我们使用机器学习开发了一种预后APOBEC诱变模型,并在多个THCA队列中进行了验证。体外和体内实验表明,抑制APOBEC2可有效抑制肿瘤增殖、转移和糖酵解活性,同时增强免疫激活并提高免疫检查点抑制剂的疗效。

结论

我们的研究系统地描述了各种癌症类型中的APOBEC突变,并强调了它们作为侵袭性肿瘤表型、预后评估和THCA免疫治疗反应生物标志物的潜力。这些发现是通过多组学测序完成的,并通过全面的体外和体内实验进行了验证。

https://cdn.ncbi.nlm.nih.gov/pmc/blobs/7eda/12297793/48af595a6e4d/12575_2025_288_Fig1_HTML.jpg

文献AI研究员

20分钟写一篇综述,助力文献阅读效率提升50倍。

立即体验

用中文搜PubMed

大模型驱动的PubMed中文搜索引擎

马上搜索

文档翻译

学术文献翻译模型,支持多种主流文档格式。

立即体验