Suppr超能文献

重新利用BCL2抑制剂:维奈托克通过促进细胞凋亡来预防急性胰腺炎中的腺泡细胞坏死。

Repurposing BCL2 inhibitors: Venetoclax protects against acinar cell necrosis in acute pancreatitis by promoting apoptosis.

作者信息

Litewka Jacek J, Szopa Mateusz D, Fryt Katarzyna, Jakubowska Monika A, Jankowska Urszula, Skupien-Rabian Bozena, Hajduk Karolina, Werner Ewa, Stopa Kinga B, Kusiak Agnieszka A, Krzysztofik Daria, Madeja Zbigniew, Ferdek Pawel E

机构信息

Department of Cell Biology, Faculty of Biochemistry, Biophysics and Biotechnology, Jagiellonian University, ul. Gronostajowa 7, 30-387, Krakow, Poland.

Doctoral School of Exact and Biological Sciences, Jagiellonian University, ul. Łojasiewicza 11, 30-348, Krakow, Poland.

出版信息

Cell Death Dis. 2025 Jul 27;16(1):566. doi: 10.1038/s41419-025-07881-w.

Abstract

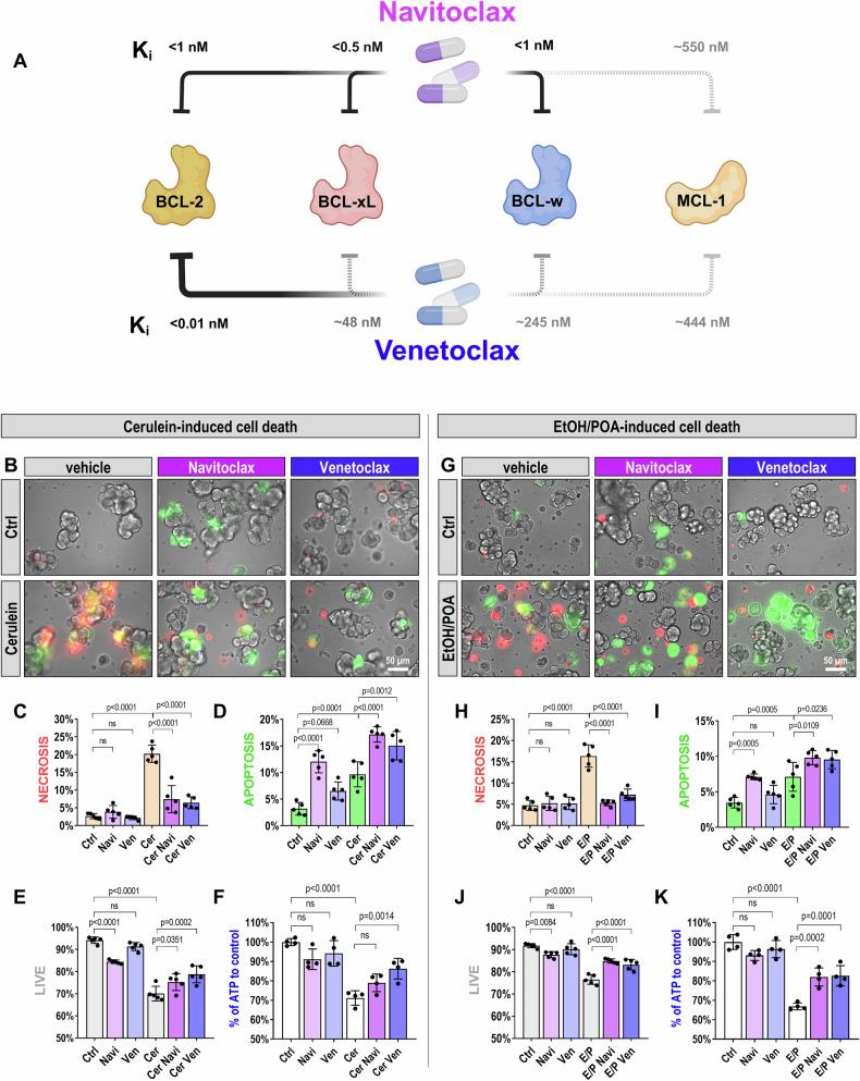
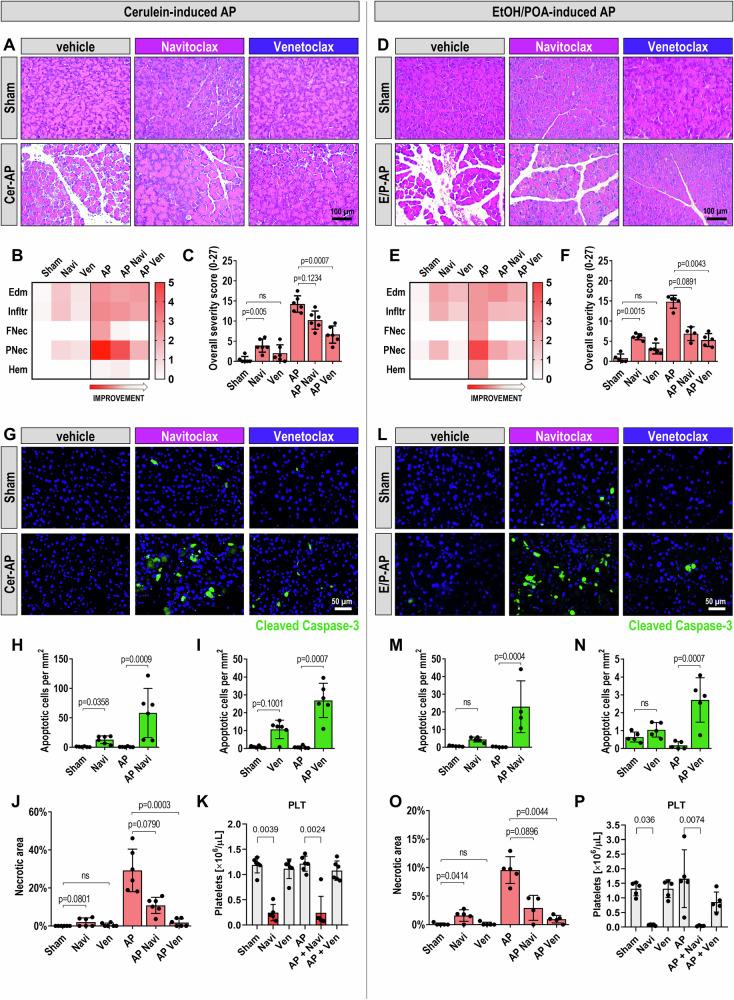
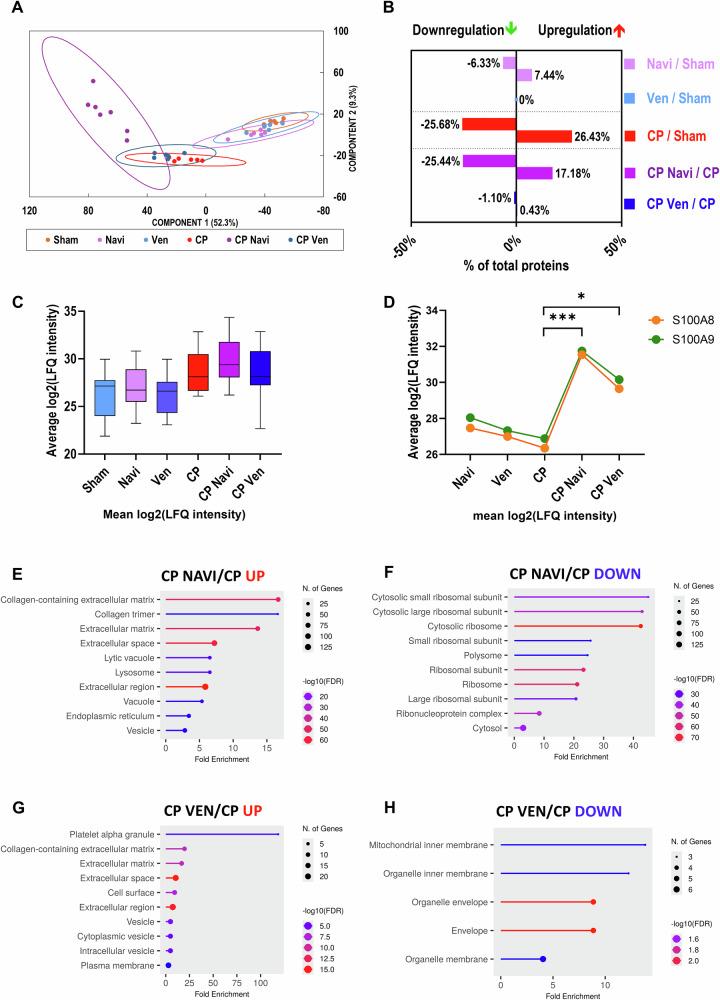
Acute pancreatitis (AP), a severe inflammatory disorder of the pancreas, lacks effective pharmacological treatment. The disease is primarily driven by necrosis of pancreatic acinar cells (PACs), which intensifies inflammation and organ injury. This study explores the potential of BCL2 inhibitors, specifically Navitoclax and Venetoclax, to shift cell death pathways from necrosis to apoptosis and thereby mitigate disease severity. Ex vivo models using cerulein or ethanol/palmitoleic acid (EtOH/POA) showed that both inhibitors significantly reduced necrosis, increased apoptosis, and improved PAC viability and ATP levels. In mouse models of AP, both drugs promoted apoptosis and decreased tissue necrosis, with Venetoclax showing superior efficacy and safety. Venetoclax markedly reduced disease severity in two AP models without affecting healthy tissue or inducing thrombocytopenia. In contrast, Navitoclax caused apoptosis even in healthy tissue and triggered thrombocytopenia. Additionally, both drugs attenuated pathological Ca responses in PACs and upregulated the expression of Ca²⁺-binding proteins S100A8/A9 and the chemokine CCL8. The latter may mediate enhanced apoptotic clearance and limit secondary necrosis, supporting the therapeutic shift from necrosis to apoptosis. Proteomic analyses revealed extensive drug-induced remodeling. In the short-term AP model, both inhibitors altered expression of proteins linked to intracellular compartments and extracellular signaling, reflecting cellular adaptation. In CP, Navitoclax upregulated ECM and lysosomal proteins while downregulating ribosomal components-indicating intensified fibrosis and suppressed protein synthesis. Venetoclax had milder effects and did not worsen fibrosis. Despite Navitoclax's efficacy toward activated pancreatic stellate cells in vitro, it exacerbated fibrosis and tissue atrophy in CP in vivo, likely due to ongoing parenchymal damage and stellate cell activation. Together, these findings demonstrate that selective BCL2 inhibition with Venetoclax promotes apoptosis, reduces necrosis, and improves outcomes in AP, supporting its repurposing as a therapeutic strategy. However, BCL2 inhibition does not benefit CP and may aggravate fibrosis, underscoring the need for context-specific approaches.

摘要

急性胰腺炎(AP)是一种严重的胰腺炎症性疾病,缺乏有效的药物治疗方法。该疾病主要由胰腺腺泡细胞(PACs)坏死驱动,这会加剧炎症和器官损伤。本研究探讨了BCL2抑制剂,特别是维奈托克(Venetoclax)和纳维托克(Navitoclax),将细胞死亡途径从坏死转变为凋亡从而减轻疾病严重程度的潜力。使用雨蛙肽或乙醇/棕榈油酸(EtOH/POA)的体外模型表明,两种抑制剂均显著减少坏死、增加凋亡,并改善PAC活力和ATP水平。在AP小鼠模型中,两种药物均促进凋亡并减少组织坏死,维奈托克显示出更好的疗效和安全性。维奈托克在两个AP模型中显著降低疾病严重程度,而不影响健康组织或诱导血小板减少。相比之下,纳维托克即使在健康组织中也会引起凋亡并引发血小板减少。此外,两种药物均减弱了PACs中的病理性钙反应,并上调了钙结合蛋白S100A8/A9和趋化因子CCL8的表达。后者可能介导增强的凋亡清除并限制继发性坏死,支持从坏死到凋亡的治疗转变。蛋白质组学分析揭示了广泛的药物诱导重塑。在短期AP模型中,两种抑制剂均改变了与细胞内区室和细胞外信号传导相关的蛋白质表达,反映了细胞适应性。在慢性胰腺炎(CP)中,纳维托克上调细胞外基质和溶酶体蛋白,同时下调核糖体成分,表明纤维化加剧和蛋白质合成受抑制。维奈托克的作用较温和,且未加重纤维化。尽管纳维托克在体外对活化的胰腺星状细胞有效,但在体内CP中它加剧了纤维化和组织萎缩,这可能是由于持续的实质损伤和星状细胞活化所致。总之,这些发现表明,维奈托克选择性抑制BCL2可促进凋亡、减少坏死并改善AP的预后,支持将其重新用作治疗策略。然而,抑制BCL2对CP无益且可能加重纤维化,强调了采用针对具体情况的方法的必要性。

https://cdn.ncbi.nlm.nih.gov/pmc/blobs/faec/12297356/993e3f4c59f1/41419_2025_7881_Fig1_HTML.jpg

文献AI研究员

20分钟写一篇综述,助力文献阅读效率提升50倍。

立即体验

用中文搜PubMed

大模型驱动的PubMed中文搜索引擎

马上搜索

文档翻译

学术文献翻译模型,支持多种主流文档格式。

立即体验