Suppr超能文献

整合转录组学和代谢组学分析鉴定与[具体物种]花梗脱落易感性相关的候选基因和通路

Integrated Transcriptomic and Metabolomic Profiling Identifies Candidate Genes and Pathways Associated With Pedicel Abscission Susceptibility in .

作者信息

He Lei, Yan Xi, Wu Di, Yang Sha, Lai Wei, Liu Chongzheng, Yang Hong, He Jianwen

机构信息

Pepper Research Institute, Guizhou Academy of Agricultural Sciences Guiyang China.

Guizhou Key Laboratory of Molecular Breeding for Characteristic Horticultural Crops Guiyang China.

出版信息

Food Sci Nutr. 2025 Jul 24;13(7):e70571. doi: 10.1002/fsn3.70571. eCollection 2025 Jul.

Abstract

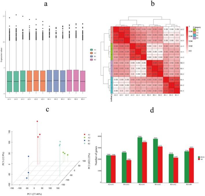
Pedicel abscission susceptibility in affects fruit retention and harvesting efficiency, making it a key agronomic trait in pepper breeding. In this study, two germplasm lines (LC-8 and LC-17) exhibiting distinct abscission characteristics were analyzed to explore the molecular basis underlying this trait. Although phenotypic differences have been documented, the molecular mechanisms regulating abscission susceptibility remain largely unclear. We performed a comprehensive analysis integrating morphological observations with transcriptomic and metabolomic profiling. Anatomical analysis revealed differential lignification patterns in the abscission zone (AZ), suggesting structural specialization. Transcriptome profiling identified 4635-7519 differentially expressed genes (DEGs), with KEGG enrichment highlighting phenylpropanoid biosynthesis and plant hormone signal transduction as core regulatory pathways. Metabolomic profiling detected 966 metabolites, including significantly altered flavonoids (e.g., apigenin O-hexosyl-O-pentoside, naringenin O-malonylhexoside) and phytohormones (e.g., abscisic acid, GA). Integrated multi-omics analysis revealed that key genes and metabolites involved in lignin biosynthesis and hormone signaling displayed distinct expression and accumulation patterns between the two lines. These findings suggest that these metabolic pathways play central roles in modulating pedicel abscission susceptibility. This study lays a theoretical foundation for regulating abscission and supports the breeding of pepper cultivars optimized for mechanical harvesting.

摘要

辣椒的果柄脱落敏感性影响果实的保留和采收效率,使其成为辣椒育种中的一个关键农艺性状。在本研究中,对两个表现出不同脱落特性的种质系(LC - 8和LC - 17)进行了分析,以探究该性状背后的分子基础。尽管已经记录了表型差异,但调节脱落敏感性的分子机制仍 largely不清楚。我们进行了一项综合分析,将形态学观察与转录组和代谢组分析相结合。解剖学分析揭示了脱落区(AZ)不同的木质化模式,表明存在结构特化。转录组分析鉴定出4635 - 7519个差异表达基因(DEG),KEGG富集分析突出了苯丙烷生物合成和植物激素信号转导作为核心调控途径。代谢组分析检测到966种代谢物,包括显著变化的黄酮类化合物(如芹菜素O - 己糖基 - O - 戊糖苷、柚皮素O - 丙二酰己糖苷)和植物激素(如脱落酸、赤霉素)。综合多组学分析表明,参与木质素生物合成和激素信号传导的关键基因和代谢物在两个品系之间表现出不同的表达和积累模式。这些发现表明这些代谢途径在调节果柄脱落敏感性中起核心作用。本研究为调控脱落奠定了理论基础,并支持了针对机械采收优化的辣椒品种的育种。

https://cdn.ncbi.nlm.nih.gov/pmc/blobs/1507/12290222/cb5db912a01f/FSN3-13-e70571-g009.jpg

文献AI研究员

20分钟写一篇综述,助力文献阅读效率提升50倍。

立即体验

用中文搜PubMed

大模型驱动的PubMed中文搜索引擎

马上搜索

文档翻译

学术文献翻译模型,支持多种主流文档格式。

立即体验