Suppr超能文献

单细胞RNA测序与批量RNA测序分析相结合揭示基于肝细胞癌PAN凋亡的预后特征

Single-Cell RNA Sequencing Integrated with Bulk-RNA Sequencing Analysis Reveals Prognostic Signatures Based on PANoptosis in Hepatocellular Carcinoma.

作者信息

Wang Jiyin, Yin Xue, Li Ziyi, Liang Pu, Wang Yipeng, Li Xingling, Qiao Wenying, Xiong Chaoyang, Yu Minghang, Ding Xiaoyan, Wang Xi

机构信息

National Key Laboratory of Intelligent Tracking and Forecasting for Infectious Diseases, Beijing Ditan Hospital, Capital Medical University, Beijing, People's Republic of China.

Beijing Key Laboratory of Viral Infectious Disease, Institute of Infectious Diseases, Beijing Ditan Hospital, Capital Medical University, Beijing, People's Republic of China.

出版信息

J Hepatocell Carcinoma. 2025 Jul 29;12:1661-1676. doi: 10.2147/JHC.S533777. eCollection 2025.

Abstract

PURPOSE

Drug resistance severely compromises therapeutic efficacy in hepatocellular carcinoma (HCC); however, the selection of precise treatment strategies for patients remains a critical unmet clinical need. This study investigated PANoptosis-related mechanisms underlying HCC progression to identify actionable therapeutic targets and optimize patient-specific treatment outcomes.

PATIENTS AND METHODS

Multi-omics analysis (single-cell/bulk RNA sequencing) combined with machine learning was used to identify the PANoptosis-related prognostic features. The association of PANoptosis-related expression with the tumor immune microenvironment and drugs was explored using bioinformatic analysis and experimental studies.

RESULTS

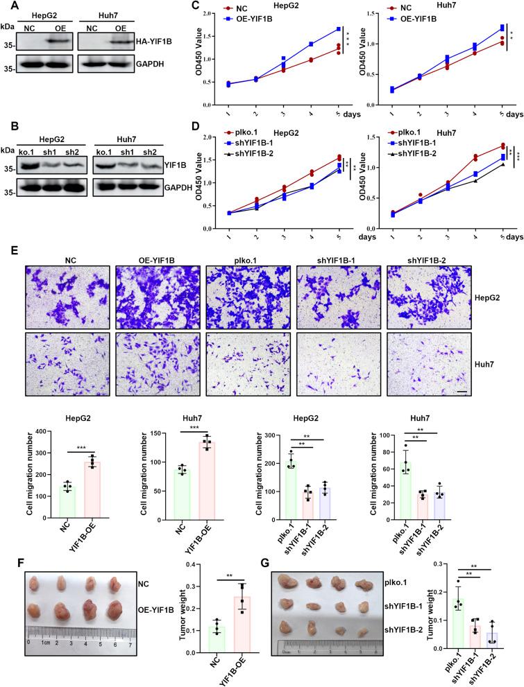
High PANoptosis risk exhibited immunosuppressive microenvironments and therapeutic resistance. The PANoptosis-related gene YIF1B has emerged as a dual prognostic biomarker and tumor driver that promotes proliferation, and is linked to immune dysfunction and drug resistance.

CONCLUSION

YIF1B may be a promising therapeutic target. This PANoptosis framework bridges molecular mechanisms to clinical management, offering strategies for personalized HCC therapy and overcoming treatment resistance.

摘要

目的

耐药性严重损害肝细胞癌(HCC)的治疗效果;然而,为患者选择精确的治疗策略仍然是一项关键的未满足的临床需求。本研究调查了HCC进展过程中与PAN凋亡相关的机制,以确定可操作的治疗靶点并优化针对患者的治疗结果。

患者与方法

采用多组学分析(单细胞/批量RNA测序)结合机器学习来识别与PAN凋亡相关的预后特征。使用生物信息学分析和实验研究探索了与PAN凋亡相关的表达与肿瘤免疫微环境及药物之间的关联。

结果

高PAN凋亡风险表现出免疫抑制微环境和治疗耐药性。与PAN凋亡相关的基因YIF1B已成为一种双重预后生物标志物和肿瘤驱动因子,可促进增殖,并与免疫功能障碍和耐药性相关。

结论

YIF1B可能是一个有前景的治疗靶点。这个PAN凋亡框架将分子机制与临床管理联系起来,为个性化HCC治疗和克服治疗耐药性提供了策略。

https://cdn.ncbi.nlm.nih.gov/pmc/blobs/9ff1/12318859/3ecd1b6caa35/JHC-12-1661-g0001.jpg

文献AI研究员

20分钟写一篇综述,助力文献阅读效率提升50倍。

立即体验

用中文搜PubMed

大模型驱动的PubMed中文搜索引擎

马上搜索

文档翻译

学术文献翻译模型,支持多种主流文档格式。

立即体验