Suppr超能文献

5中转录单元格局及相关调控元件的确定

Determination of the transcription unit landscape and associated regulatory elements in 5.

作者信息

Bae Jiyun, Song Dong-Uk, Lee Hyewon, Lee Seung-Goo, Cho Byung-Kwan

机构信息

Department of Biological Sciences, Korea Advanced Institute of Science and Technology, Daejeon, Republic of Korea.

Graduate School of Engineering Biology, Korea Advanced Institute of Science and Technology, Daejeon, Republic of Korea.

出版信息

Microbiol Spectr. 2025 Sep 2;13(9):e0128125. doi: 10.1128/spectrum.01281-25. Epub 2025 Aug 6.

Abstract

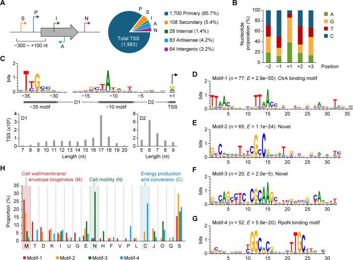
Methanotrophic bacteria show significant promise for methane bioconversion. Despite their ecological and biotechnological importance, the understanding of their transcriptional regulation and genetic regulatory elements remains limited. Here, we applied high-throughput sequencing to elucidate the transcriptional regulatory landscape of 5, a type II methanotroph. With its genome sequence completion, we identified 1,983 transcription start sites (TSSs) and 1,483 transcript 3'-ends (TEPs), which collectively defined 1,431 transcription units (TUs). This comprehensive analysis revealed diverse regulatory elements, including promoters, untranslated regions (UTRs), terminators, and regulatory RNAs in 5. A consensus promoter motif comprizing conserved -10 (TATAHT) and -35 (TYGMSV) elements, recognized by the housekeeping sigma factor RpoD, was predominant, particularly upstream of genes involved in methane and central carbon metabolism. We also uncovered diverse -regulatory motifs associated with nitrogen metabolism and cell division, including binding sites for RpoN (σ) and the transcription regulator CtrA. TEP analysis identified three classes of transcript ends with distinct sequence features and termination strengths. I-shaped intrinsic terminators were most prevalent, while L-shaped terminators were enriched in highly expressed genes, ensuring efficient transcription termination. Integration of TSSs and TEPs revealed functionally related genes within polycistronic TUs and identified previously unannotated small RNAs, including EcpR1 and αr45. This study provides the first genome-scale map of transcriptional regulation in a methanotroph, offering foundational insights into regulatory architecture and enabling future strain engineering for enhanced methane bioconversion.IMPORTANCEMethanotrophic bacteria offer a sustainable solution for converting methane into valuable products. However, the molecular mechanisms governing gene expression regulation in methanotrophs remain poorly understood. In this study, we applied high-throughput sequencing approaches to elucidate gene organization and transcriptional regulation in 5 during growth on methane. By identifying key regulatory features including promoter sequences, diverse -regulatory elements, and transcript boundaries, we revealed the coordinated gene expression mechanisms in this organism. This represents the first genome-wide transcriptome architecture in a methanotrophic bacterium. The regulatory elements provide a valuable resource for future genetic engineering of 5 and related methanotrophs. Our findings significantly advance the understanding of gene regulation in methanotrophs and support their development as microbial platforms for methane-based biomanufacturing.

摘要

甲烷营养细菌在甲烷生物转化方面显示出巨大的潜力。尽管它们在生态和生物技术方面具有重要意义,但对其转录调控和遗传调控元件的了解仍然有限。在这里,我们应用高通量测序来阐明II型甲烷营养菌5的转录调控格局。随着其基因组序列的完成,我们鉴定出1983个转录起始位点(TSS)和1483个转录本3'末端(TEP),它们共同定义了1431个转录单元(TU)。这项全面的分析揭示了5中多种调控元件,包括启动子、非翻译区(UTR)、终止子和调控RNA。一个由管家σ因子RpoD识别的包含保守的-10(TATAHT)和-35(TYGMSV)元件的共有启动子基序占主导地位,特别是在参与甲烷和中心碳代谢的基因上游。我们还发现了与氮代谢和细胞分裂相关的多种σ调控基序,包括RpoN(σ54)和转录调节因子CtrA的结合位点。TEP分析确定了三类具有不同序列特征和终止强度的转录本末端。I型固有终止子最为普遍,而L型终止子在高表达基因中富集,确保了有效的转录终止。TSS和TEP的整合揭示了多顺反子TU内功能相关的基因,并鉴定出了以前未注释的小RNA,包括EcpR1和αr45。这项研究提供了第一个甲烷营养菌转录调控的全基因组图谱,为调控结构提供了基础见解,并为未来增强甲烷生物转化的菌株工程提供了可能。重要性甲烷营养细菌为将甲烷转化为有价值的产品提供了一种可持续的解决方案。然而,甲烷营养菌中基因表达调控的分子机制仍然知之甚少。在这项研究中,我们应用高通量测序方法来阐明5在以甲烷为生长底物时的基因组织和转录调控。通过识别包括启动子序列、多种σ调控元件和转录本边界等关键调控特征,我们揭示了该生物体中协调的基因表达机制。这代表了甲烷营养细菌中的第一个全基因组转录组结构。这些调控元件为未来对5和相关甲烷营养菌进行基因工程改造提供了宝贵的资源。我们的发现显著推进了对甲烷营养菌基因调控的理解,并支持它们作为基于甲烷的生物制造微生物平台的发展。

https://cdn.ncbi.nlm.nih.gov/pmc/blobs/f70c/12403871/d1f1565e8029/spectrum.01281-25.f001.jpg

文献AI研究员

20分钟写一篇综述,助力文献阅读效率提升50倍。

立即体验

用中文搜PubMed

大模型驱动的PubMed中文搜索引擎

马上搜索

文档翻译

学术文献翻译模型,支持多种主流文档格式。

立即体验