Suppr超能文献

使用scMTR-seq对单细胞中的多种组蛋白修饰和转录组进行组合分析。

Combinatorial profiling of multiple histone modifications and transcriptome in single cells using scMTR-seq.

作者信息

Wang Yang, Li Jingyu, Malcolm Andrew A, Mansfield William, Clark Stephen J, Argelaguet Ricard, Biggins Laura, Acton Richard J, Andrews Simon, Reik Wolf, Kelsey Gavin, Rugg-Gunn Peter J

机构信息

Epigenetics Programme, Babraham Institute, Cambridge CB22 3AT, UK.

Bioinformatics Group, Babraham Institute, Cambridge CB22 3AT, UK.

出版信息

Sci Adv. 2025 Aug 8;11(32):eadu3308. doi: 10.1126/sciadv.adu3308. Epub 2025 Aug 6.

Abstract

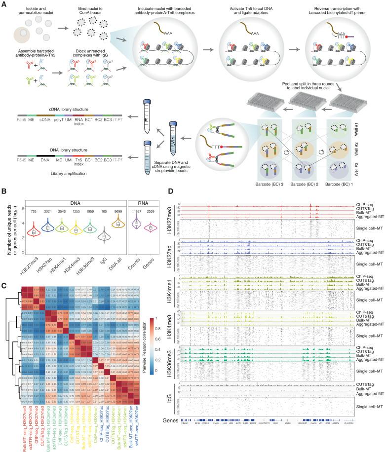
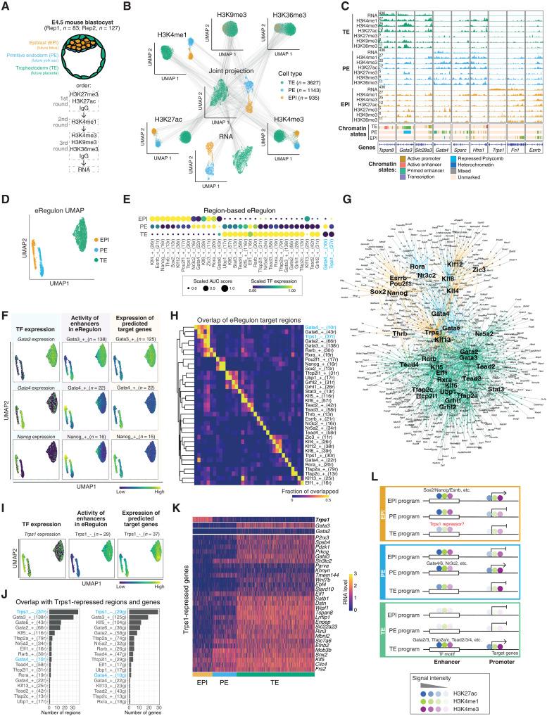
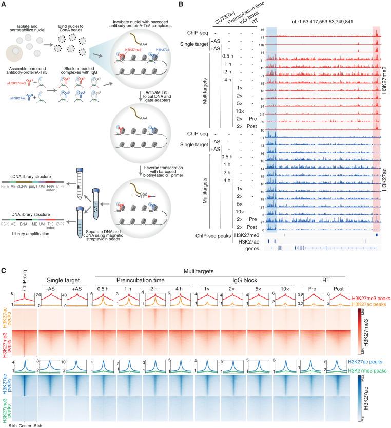
Profiling combinations of histone modifications identifies gene regulatory elements in different states and discovers features controlling transcriptional and epigenetic programs. However, efforts to map chromatin states in complex, heterogeneous samples are hindered by the lack of methods that can profile multiple histone modifications together with transcriptomes in individual cells. Here, we describe single-cell multitargets and mRNA sequencing (scMTR-seq), a high-throughput method that enables simultaneous profiling of six histone modifications and transcriptome in single cells. We apply scMTR-seq to uncover dynamic and coordinated changes in chromatin states and transcriptomes during human endoderm differentiation. We also use scMTR-seq to produce lineage-resolved chromatin maps and gene regulatory networks in mouse blastocysts, revealing epigenetic asymmetries at gene regulatory regions between the three embryo lineages and identifying Trps1 as a potential repressor in epiblast cells of trophectoderm-associated enhancer networks and their target genes. Together, scMTR-seq enables investigation of combinatorial chromatin landscapes in a broad range of heterogeneous samples, providing insights into epigenetic regulatory systems.

摘要

对组蛋白修饰组合进行分析可识别处于不同状态的基因调控元件,并发现控制转录和表观遗传程序的特征。然而,在复杂的异质样本中绘制染色质状态图谱的努力受到了限制,因为缺乏能够在单个细胞中同时分析多种组蛋白修饰和转录组的方法。在这里,我们描述了单细胞多靶点和mRNA测序(scMTR-seq),这是一种高通量方法,能够在单个细胞中同时分析六种组蛋白修饰和转录组。我们应用scMTR-seq来揭示人类内胚层分化过程中染色质状态和转录组的动态协调变化。我们还使用scMTR-seq在小鼠囊胚中生成谱系解析的染色质图谱和基因调控网络,揭示三个胚胎谱系之间基因调控区域的表观遗传不对称性,并确定Trps1是滋养外胚层相关增强子网络及其靶基因的上胚层细胞中的潜在抑制因子。总之,scMTR-seq能够研究广泛的异质样本中的组合染色质景观,为表观遗传调控系统提供见解。

https://cdn.ncbi.nlm.nih.gov/pmc/blobs/869e/12327464/42bac3f39da8/sciadv.adu3308-f1.jpg

文献AI研究员

20分钟写一篇综述,助力文献阅读效率提升50倍。

立即体验

用中文搜PubMed

大模型驱动的PubMed中文搜索引擎

马上搜索

文档翻译

学术文献翻译模型,支持多种主流文档格式。

立即体验