Suppr超能文献

用鲍曼不动杆菌粘附素Abp2D进行疫苗接种可预防导管相关尿路感染。

Vaccination with Acinetobacter baumannii adhesin Abp2D provides protection against catheter-associated urinary tract infection.

作者信息

Timm Morgan R, Tamadonfar Kevin O, Nye Taylor M, Villicaña Jesús Bazán, Pinkner Jerome S, Dodson Karen W, Ellebedy Ali H, Hultgren Scott J

机构信息

Department of Molecular Microbiology and Center for Women's Infectious Disease Research, Washington University School of Medicine, St. Louis, MO, USA.

Department of Pathology and Immunology, Center for Vaccines and Immunity to Microbial Pathogens, and The Andrew M. and Jane M. Bursky Center for Human Immunology and Immunotherapy Programs, Washington University School of Medicine, St. Louis, MO, USA.

出版信息

Nat Commun. 2025 Aug 9;16(1):7341. doi: 10.1038/s41467-025-62402-9.

Abstract

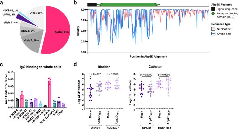
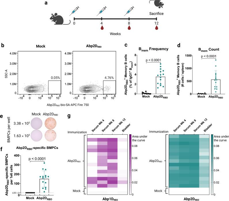
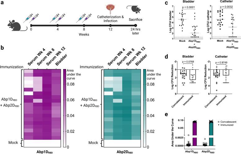
Catheter-associated urinary tract infections (CAUTIs) contribute greatly to the burden of healthcare-associated infections. Acinetobacter baumannii is a Gram-negative bacterium with high levels of antibiotic resistance that is of increasing concern as a CAUTI pathogen. A. baumannii expresses fibrinogen-binding adhesins (Abp1D and Abp2D) that mediate biofilm formation on catheters, which become coated with fibrinogen upon insertion. Here we develop a protein subunit vaccine against the Abp1D and Abp2D receptor binding domains (RBD) and show that vaccination significantly reduces bacterial titers in a female mouse model of CAUTI. We further demonstrate that immunity to Abp2D alone is sufficient for protection. Mechanistically, we define the B cell response to Abp2D vaccination, demonstrate that passive immunization with Abp2D-immune serum transfers immunity to naïve mice, and show that Abp2D-immune serum inhibits bacterial binding to fibrinogen-coated catheters. This work represents an antibiotic-sparing strategy for the prevention of A. baumannii CAUTI which has an important role in the global fight against antimicrobial resistance.

摘要

导尿管相关尿路感染(CAUTIs)在医疗保健相关感染负担中占比很大。鲍曼不动杆菌是一种革兰氏阴性菌,具有高度的抗生素耐药性,作为CAUTI病原体日益受到关注。鲍曼不动杆菌表达纤维蛋白原结合黏附素(Abp1D和Abp2D),介导导管上生物膜的形成,导管插入后会被纤维蛋白原覆盖。在此,我们开发了一种针对Abp1D和Abp2D受体结合域(RBD)的蛋白质亚单位疫苗,并表明在雌性小鼠CAUTI模型中,接种疫苗可显著降低细菌滴度。我们进一步证明,单独对Abp2D产生免疫就足以提供保护。从机制上讲,我们确定了对Abp2D疫苗接种的B细胞反应,证明用Abp2D免疫血清进行被动免疫可将免疫力转移给未免疫的小鼠,并表明Abp2D免疫血清可抑制细菌与纤维蛋白原包被的导管结合。这项工作代表了一种预防鲍曼不动杆菌CAUTI的抗生素节约策略,在全球抗击抗菌药物耐药性的斗争中具有重要作用。

https://cdn.ncbi.nlm.nih.gov/pmc/blobs/0d36/12335481/4a72b19320a6/41467_2025_62402_Fig1_HTML.jpg

文献AI研究员

20分钟写一篇综述,助力文献阅读效率提升50倍。

立即体验

用中文搜PubMed

大模型驱动的PubMed中文搜索引擎

马上搜索

文档翻译

学术文献翻译模型,支持多种主流文档格式。

立即体验