Suppr超能文献

胰腺肿瘤细菌的生存机制及其对化疗药物的代谢能力。

Survival mechanism of pancreatic tumor bacteria and their ability to metabolize chemotherapy drugs.

作者信息

Khan Zara Ahmad, Sobkowiak Michał J, Ghorbani Mahin, Poojabahen Tajpara, Al-Manei Khaled, Halimi Asif, Ateeb Zeeshan, Özenci Volkan, Heuchel Rainer, Löhr Matthias, Sällberg Chen Margaret

机构信息

Division of Pathology, Department of Laboratory Medicine, Karolinska Institutet, Stockholm, Sweden.

Department of Dental Medicine, Karolinska Institutet, Stockholm, Sweden.

出版信息

Microbiol Spectr. 2025 Sep 2;13(9):e0182025. doi: 10.1128/spectrum.01820-25. Epub 2025 Aug 12.

Abstract

UNLABELLED

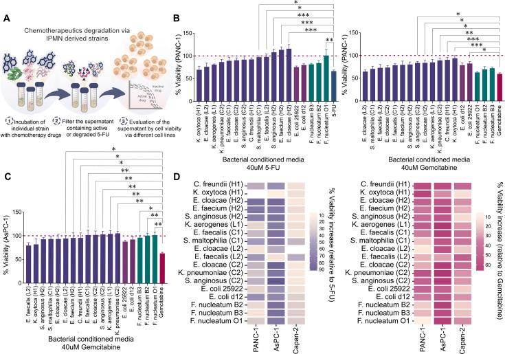
Pancreatic cancer (PC) remains one of the most lethal malignancies, with limited treatment efficacy. While surgical resection is the most effective option, chemotherapy with agents such as 5-fluorouracil (5-FU) and gemcitabine may improve survival. Intraductal papillary mucinous neoplasms (IPMNs) are pancreatic cystic tumors and important precursor lesions frequently detected during PC screening. Emerging evidence suggests that IPMNs can harbor a distinct tumor microbiome, but the microbial persistence and potential influence on cancer treatment remain poorly understood. In this study, we analyzed bacterial isolates from clinical IPMN samples and investigated their interactions with chemotherapeutic agents using functional assays and whole-genome sequencing (WGS). We found that most isolates reduced the cytotoxic effect of 5-FU and gemcitabine on pancreatic cancer cell lines (PANC-1, AsPC-1, and Capan-2). WGS revealed that the Gammaproteobacteria strains were enriched in genes associated with antibiotic resistance, drug transport, and virulence compared to the Bacilli strains. Further pathway analysis showed that Gammaproteobacteriawere enriched in pyrimidine metabolism pathways, while Bacilli were enriched in purine metabolism. These findings indicate that IPMN-associated bacteria are metabolically active and capable of modulating chemotherapy drug efficacy. Together, our findings suggest that the microbial adaptation mechanisms supporting bacterial survival within tumor lesions also enable them to interact with pyrimidine analogs. This underscores the importance of elucidating the functional roles of tumor-associated microbiota in modulating the tumor microenvironment and treatment efficacy.

IMPORTANCE

Chemotherapy is a primary treatment for pancreatic cancer, and emerging evidence indicates that the gut microbiota can modulate its efficacy. While most studies have focused on gut-residing microbes, characterization of intra-tumoral microbes within the pancreas remains limited. Here, we report new insights into metabolic interactions between chemotherapeutic agents and patient-derived pancreatic tumor bacteria. These bacteria were isolated from intraductal papillary mucinous neoplasms (IPMNs), the main precursors to pancreatic cancer. Our findings demonstrate that patient-derived pancreatic tumor bacteria tolerate two commonly used chemotherapeutic drugs, 5-fluorouracil (5-FU) and gemcitabine, and can attenuate their cytotoxic effects on pancreatic cancer cells. Through whole-genome and transcriptomic analyses, we further reveal potential adaptation mechanisms that could enable these bacteria to persist in the tumor microenvironment and metabolize chemotherapeutics.

摘要

未标注

胰腺癌(PC)仍然是最致命的恶性肿瘤之一,治疗效果有限。虽然手术切除是最有效的选择,但使用5-氟尿嘧啶(5-FU)和吉西他滨等药物进行化疗可能会提高生存率。导管内乳头状黏液性肿瘤(IPMNs)是胰腺囊性肿瘤,是在PC筛查期间经常检测到的重要前体病变。新出现的证据表明,IPMNs可能含有独特的肿瘤微生物群,但微生物的持久性及其对癌症治疗的潜在影响仍知之甚少。在本研究中,我们分析了临床IPMN样本中的细菌分离株,并使用功能测定和全基因组测序(WGS)研究了它们与化疗药物的相互作用。我们发现,大多数分离株降低了5-FU和吉西他滨对胰腺癌细胞系(PANC-1、AsPC-1和Capan-2)的细胞毒性作用。WGS显示,与芽孢杆菌菌株相比,γ-变形菌菌株在与抗生素耐药性、药物转运和毒力相关的基因中富集。进一步的通路分析表明,γ-变形菌在嘧啶代谢通路中富集,而芽孢杆菌在嘌呤代谢中富集。这些发现表明,与IPMN相关的细菌具有代谢活性,能够调节化疗药物的疗效。总之,我们的发现表明,支持细菌在肿瘤病变中存活的微生物适应机制也使它们能够与嘧啶类似物相互作用。这突出了阐明肿瘤相关微生物群在调节肿瘤微环境和治疗效果中的功能作用的重要性。

重要性

化疗是胰腺癌的主要治疗方法,新出现的证据表明肠道微生物群可以调节其疗效。虽然大多数研究都集中在肠道微生物上,但胰腺内肿瘤微生物的特征仍然有限。在这里,我们报告了对化疗药物与患者来源的胰腺肿瘤细菌之间代谢相互作用的新见解。这些细菌是从导管内乳头状黏液性肿瘤(IPMNs)中分离出来的,IPMNs是胰腺癌的主要前体。我们的研究结果表明,患者来源的胰腺肿瘤细菌对两种常用的化疗药物5-氟尿嘧啶(5-FU)和吉西他滨具有耐受性,并可以减弱它们对胰腺癌细胞的细胞毒性作用。通过全基因组和转录组分析,我们进一步揭示了使这些细菌能够在肿瘤微环境中持续存在并代谢化疗药物的潜在适应机制。

https://cdn.ncbi.nlm.nih.gov/pmc/blobs/3779/12403566/e8f18805c02d/spectrum.01820-25.f001.jpg

文献AI研究员

20分钟写一篇综述,助力文献阅读效率提升50倍。

立即体验

用中文搜PubMed

大模型驱动的PubMed中文搜索引擎

马上搜索

文档翻译

学术文献翻译模型,支持多种主流文档格式。

立即体验