Suppr超能文献

FAHD1介导的肝细胞癌丙酮酸代谢:多组学及因果遗传学证据

FAHD1-mediated pyruvate metabolism in hepatocellular carcinoma: Multi-omics and causal genetic evidence.

作者信息

Huang Jin, Liang Shijie, Sun Jiamin, Chen Huaping

机构信息

Key Laboratory of Clinical Laboratory Medicine of Guangxi Department of Education, Department of Clinical Laboratory, the First Affiliated Hospital of Guangxi Medical University, Nanning, Guangxi, China.

Key Laboratory of Clinical Laboratory Medicine of Guangxi Department of Education, Department of Clinical Laboratory, the First Affiliated Hospital of Guangxi Medical University, Nanning, Guangxi, China.

出版信息

HGG Adv. 2025 Aug 14;6(4):100494. doi: 10.1016/j.xhgg.2025.100494.

Abstract

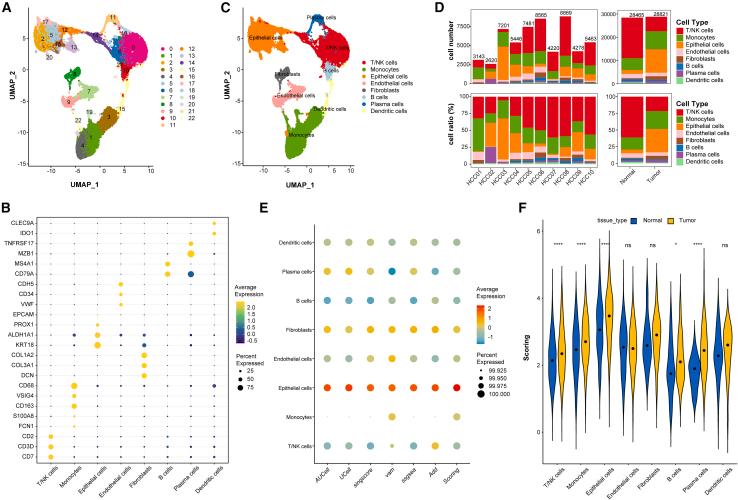
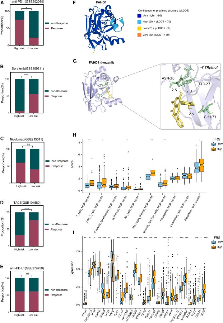
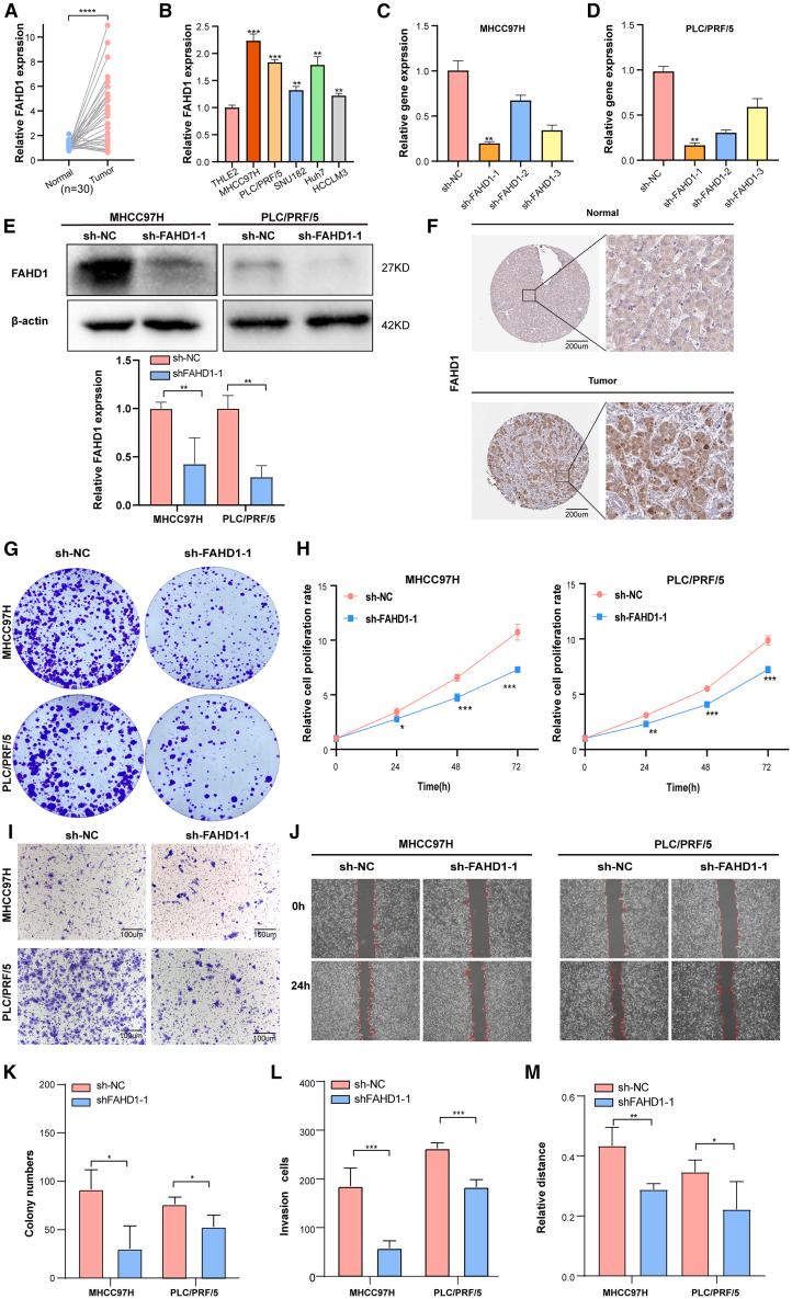
Hepatocellular carcinoma (HCC) progression is driven by metabolic reprogramming in the tumor microenvironment (TME), yet the causal regulators of pyruvate metabolism and their spatial interplay remain elusive. Here, we integrate single-cell transcriptomics, spatial mapping, and genetic causal inference to identify a pyruvate-hyperactive epithelial subpopulation (PyHighEpi) in HCC, characterized by enhanced stemness, proliferation, and metastatic traits. Spatial analyses reveal metabolic zonation, with pyruvate activity concentrated in tumor cores and associated with aggressive clones. Summary data-based Mendelian randomization identifies fumarylacetoacetate hydrolase domain containing 1 (FAHD1) as a potential causal driver, with its expression associated with a poor prognosis. FAHD1+epi cells interact with cancer-associated fibroblasts through ITGB2-mediated interactions, facilitating the formation of a transforming growth factor-β/vascular endothelial growth factor-enriched niche that promotes immune evasion. Clinically, FAHD1 overexpression correlated with poor prognosis, validated through functional assays showing its knockdown suppressed proliferation, invasion, and migration in HCC models. An FAHD1-derived risk score robustly stratifies patient prognosis and predicts responsiveness to immunotherapy, while molecular docking highlighted tivozanib as a potential FAHD1-targeting agent.

摘要

肝细胞癌(HCC)的进展由肿瘤微环境(TME)中的代谢重编程驱动,然而丙酮酸代谢的因果调节因子及其空间相互作用仍不清楚。在这里,我们整合单细胞转录组学、空间映射和遗传因果推断,以识别HCC中丙酮酸高活性上皮亚群(PyHighEpi),其特征是干性、增殖和转移特性增强。空间分析揭示了代谢分区,丙酮酸活性集中在肿瘤核心并与侵袭性克隆相关。基于汇总数据的孟德尔随机化确定含富马酰乙酰乙酸水解酶结构域1(FAHD1)为潜在的因果驱动因子,其表达与预后不良相关。FAHD1+上皮细胞通过整合素β2(ITGB2)介导的相互作用与癌症相关成纤维细胞相互作用,促进富含转化生长因子-β/血管内皮生长因子的微环境形成,从而促进免疫逃逸。临床上,FAHD1过表达与预后不良相关,功能试验验证了其敲低可抑制HCC模型中的增殖、侵袭和迁移。基于FAHD1的风险评分能够可靠地分层患者预后并预测免疫治疗反应,而分子对接突出显示替沃扎尼是一种潜在的靶向FAHD1的药物。

https://cdn.ncbi.nlm.nih.gov/pmc/blobs/b82a/12414894/8789c9a291e6/gr1.jpg

文献AI研究员

20分钟写一篇综述,助力文献阅读效率提升50倍。

立即体验

用中文搜PubMed

大模型驱动的PubMed中文搜索引擎

马上搜索

文档翻译

学术文献翻译模型,支持多种主流文档格式。

立即体验