Suppr超能文献

严重急性呼吸综合征冠状病毒2(SARS-CoV-2)在雾化室内飞行时间内的存活及传播适应性

Survival and transmission fitness of SARS-CoV-2 over the time-of-flight in an aerosolization chamber.

作者信息

Zhang Yiying, Donovan Justin M, Weninger Dylan W, Lam Victor, Gibson Richard, Renaud Steven, Paquette Daniel, Lescanec Alex, Hird Cody, DeGroot Christopher T, Prodger Jessica L, Berruti Franco, Savory Eric, Arts Eric J

机构信息

Department of Microbiology and Immunology, University of Western Ontario, 1151 Richmond St, London, ON, N6A 3K7, Canada.

Department of Pathology and Laboratory Medicine, University of Western Ontario, London, ON, Canada.

出版信息

Npj Viruses. 2025 Aug 18;3(1):61. doi: 10.1038/s44298-025-00143-8.

Abstract

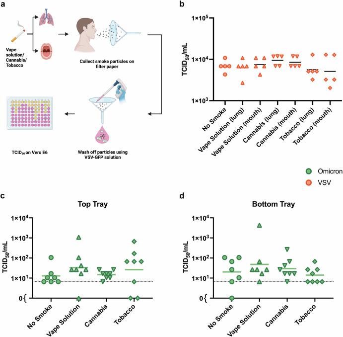
The impact of various environmental factors on SARS-CoV-2 transmission remains debated, partly due to limited physical experiments with infectious virus that closely replicate real-world conditions. Using a novel, self-contained containment level 3 chamber, we aerosolized the virus in different environmental conditions then collected droplets on nasal tissue, cell lines, or different materials to measure the transmission of infectious SARS-CoV-2. We found that SARS-CoV-2 survival was much shorter than previously reported for the potential of fomite transmission. Temperature, relative humidity and the presence of incinerated tobacco, cannabis, or vape products had no discernible impact on SARS-CoV-2 transmission through aerosolized droplets, but affected the survival of VSV, a non-respiratory enveloped virus. When compared to USA-WA1/2020 and the Omicron variant, Delta SARS-CoV-2 had the greatest survival during aerosolization. These findings suggest that respiratory enveloped viruses like SARS-CoV-2 may have and may be continuing to evolve higher transmission fitness through droplets.

摘要

各种环境因素对严重急性呼吸综合征冠状病毒2(SARS-CoV-2)传播的影响仍存在争议,部分原因是针对能紧密复制现实世界条件的传染性病毒进行的物理实验有限。我们使用一个新型的、自成一体的三级生物安全柜,在不同环境条件下将病毒雾化,然后在鼻组织、细胞系或不同材料上收集飞沫,以测量传染性SARS-CoV-2的传播情况。我们发现,SARS-CoV-2的存活时间比之前报道的通过污染物传播的可能性要短得多。温度、相对湿度以及焚烧烟草、大麻或电子烟产品的存在,对通过雾化飞沫传播的SARS-CoV-2没有明显影响,但会影响一种非呼吸道包膜病毒——水泡性口炎病毒(VSV)的存活。与美国华盛顿州1/2020毒株和奥密克戎变种相比,德尔塔SARS-CoV-2在雾化过程中的存活时间最长。这些发现表明,像SARS-CoV-2这样的呼吸道包膜病毒可能已经并可能继续通过飞沫进化出更高的传播适应性。

https://cdn.ncbi.nlm.nih.gov/pmc/blobs/df98/12361559/2be793996929/44298_2025_143_Fig1_HTML.jpg

文献AI研究员

20分钟写一篇综述,助力文献阅读效率提升50倍。

立即体验

用中文搜PubMed

大模型驱动的PubMed中文搜索引擎

马上搜索

文档翻译

学术文献翻译模型,支持多种主流文档格式。

立即体验