Suppr超能文献

Wnt10b信号传导调控人类癌症中复制应激诱导的染色体不稳定性。

Wnt10b signaling regulates replication stress-induced chromosomal instability in human cancer.

作者信息

Haas Alexander, Wenz Friederike, Hattemer Janina, Wesslowski Janine, Davidson Gary, Voloshanenko Oksana, Boutros Michael, Acebron Sergio P, Bastians Holger

机构信息

Department of Molecular Oncology, Section for Cellular Oncology, Göttingen Center for Molecular Biosciences (GZMB), University Medical Center Göttingen (UMG), Göttingen, Germany.

Centre for Organismal Studies (COS), Heidelberg University, Heidelberg, Germany.

出版信息

Life Sci Alliance. 2025 Aug 22;8(11). doi: 10.26508/lsa.202503295. Print 2025 Nov.

Abstract

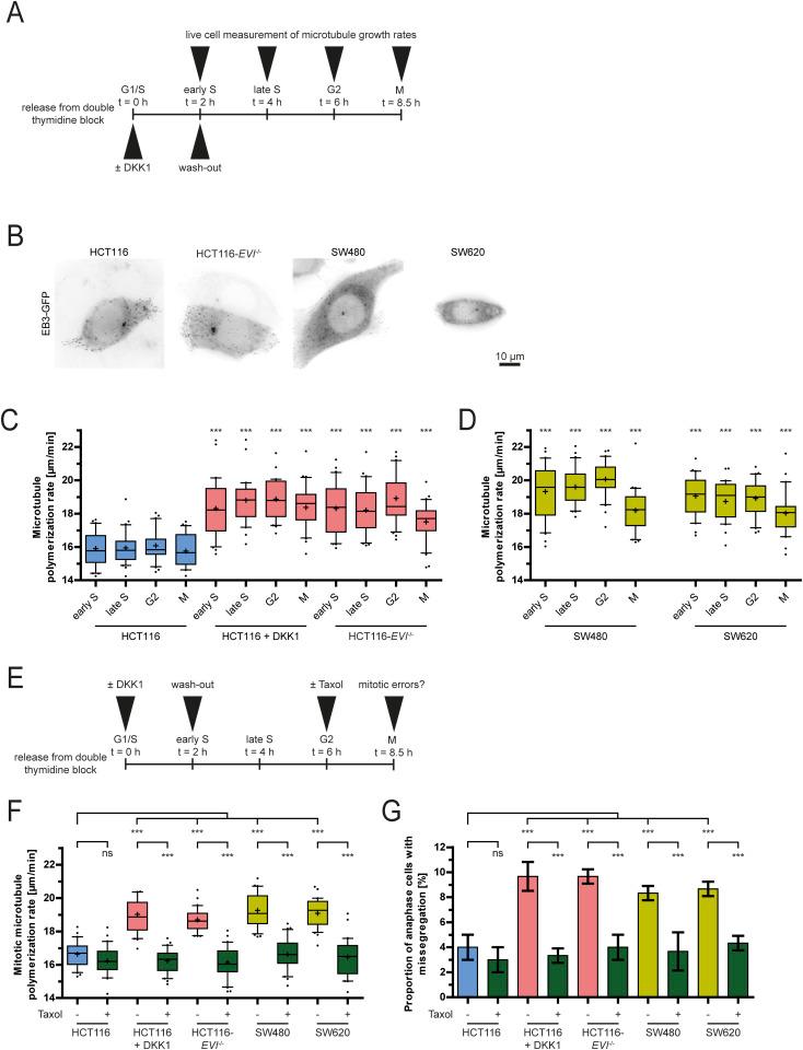
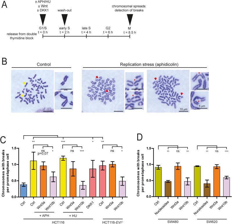
Wnt signaling pathways are involved in various developmental and tissue maintenance functions, whereas deregulated Wnt signaling is closely linked to human cancer. Recent work revealed that loss of Wnt signaling impairs mitosis and causes abnormal microtubule growth at the mitotic spindle resulting in chromosome missegregation and aneuploidy, both of which are hallmarks of cancer cells exhibiting chromosomal instability (CIN). Here, we show that upon DNA replication stress, a condition typically associated with CIN, Wnt10b acts to prevent increased microtubule dynamics from the S phase until mitosis, thereby ensuring faithful chromosome segregation. Interestingly, replication stress-induced chromosomal breaks are also efficiently suppressed by Wnt10b. Thus, our results show that Wnt10b signaling regulates replication stress-induced chromosome missegregation and breakage, and hence is a determinant for broad genome instability in cancer cells.

摘要

Wnt信号通路参与多种发育和组织维持功能,而Wnt信号失调与人类癌症密切相关。最近的研究表明,Wnt信号缺失会损害有丝分裂,并导致有丝分裂纺锤体上微管异常生长,从而导致染色体错分离和非整倍体,这两者都是表现出染色体不稳定(CIN)的癌细胞的特征。在这里,我们表明,在DNA复制应激(一种通常与CIN相关的情况)下,Wnt10b起到防止从S期到有丝分裂期间微管动力学增加的作用,从而确保染色体的忠实分离。有趣的是,Wnt10b也能有效抑制复制应激诱导的染色体断裂。因此,我们的结果表明,Wnt10b信号调节复制应激诱导的染色体错分离和断裂,因此是癌细胞广泛基因组不稳定的一个决定因素。

https://cdn.ncbi.nlm.nih.gov/pmc/blobs/a5ca/12373720/f6e04a136f13/LSA-2025-03295_Fig1.jpg

文献AI研究员

20分钟写一篇综述,助力文献阅读效率提升50倍。

立即体验

用中文搜PubMed

大模型驱动的PubMed中文搜索引擎

马上搜索

文档翻译

学术文献翻译模型,支持多种主流文档格式。

立即体验