Suppr超能文献

胚胎干细胞保持着较高的起始活性,并减缓叉的速度,以协调复制与细胞周期进程。

Embryonic stem cells maintain high origin activity and slow forks to coordinate replication with cell cycle progression.

机构信息

Laboratory of Stem Cell Biology, National Institute for Basic Biology, National Institutes of Natural Sciences, Okazaki, Japan.

Department of Basic Biology, SOKENDAI (The Graduate University for Advanced Studies), Okazaki, Japan.

出版信息

EMBO Rep. 2024 Sep;25(9):3757-3776. doi: 10.1038/s44319-024-00207-5. Epub 2024 Jul 25.

Abstract

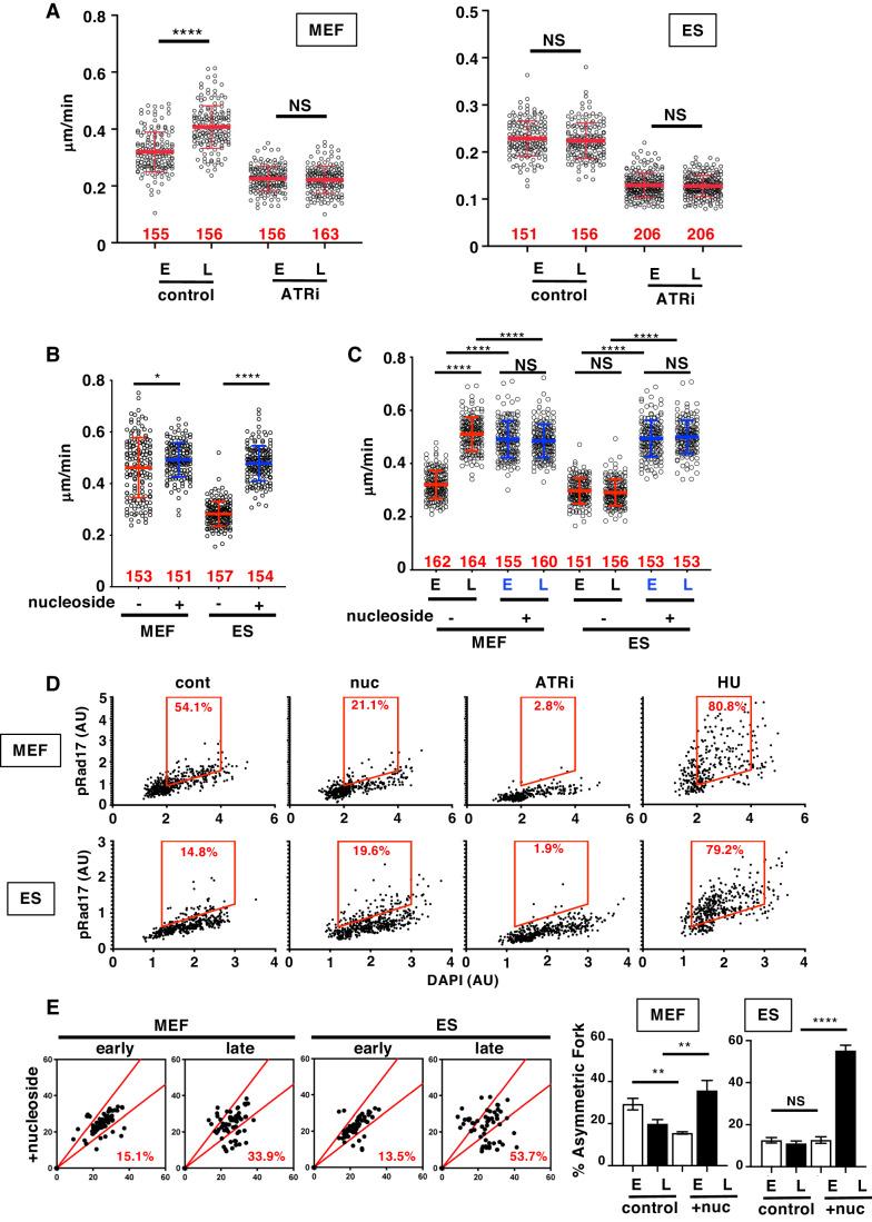
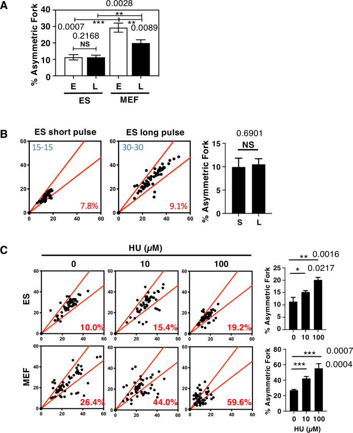
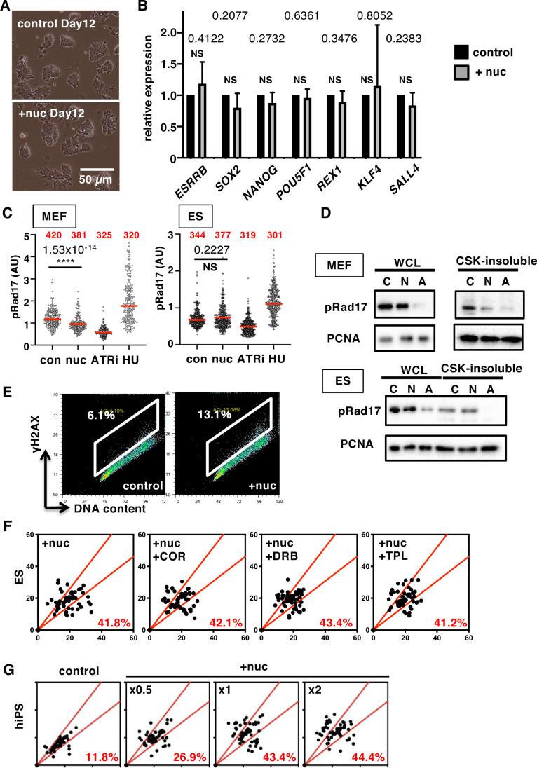
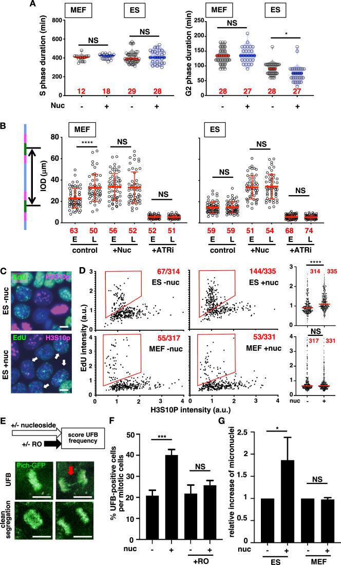
Embryonic stem (ES) cells are pluripotent stem cells that can produce all cell types of an organism. ES cells proliferate rapidly and are thought to experience high levels of intrinsic replication stress. Here, by investigating replication fork dynamics in substages of S phase, we show that mammalian pluripotent stem cells maintain a slow fork speed and high active origin density throughout the S phase, with little sign of fork pausing. In contrast, the fork speed of non-pluripotent cells is slow at the beginning of S phase, accompanied by increased fork pausing, but thereafter fork pausing rates decline and fork speed rates accelerate in an ATR-dependent manner. Thus, replication fork dynamics within the S phase are distinct between ES and non-ES cells. Nucleoside addition can accelerate fork speed and reduce origin density. However, this causes miscoordination between the completion of DNA replication and cell cycle progression, leading to genome instability. Our study indicates that fork slowing in the pluripotent stem cells is an integral aspect of DNA replication.

摘要

胚胎干细胞(ES 细胞)是多能干细胞,可产生生物体的所有细胞类型。ES 细胞增殖迅速,被认为会经历高水平的内在复制压力。在这里,通过研究 S 期亚期的复制叉动力学,我们表明哺乳动物多能干细胞在整个 S 期内保持较慢的叉速度和较高的活跃起始密度,几乎没有叉暂停的迹象。相比之下,非多能细胞的叉速度在 S 期开始时较慢,伴随着叉暂停增加,但此后叉暂停率下降,并且叉速度以 ATR 依赖性方式加速。因此,ES 和非 ES 细胞之间的 S 期复制叉动力学是不同的。核苷添加可以加速叉速度并降低起始密度。然而,这会导致 DNA 复制完成和细胞周期进程之间的不协调,导致基因组不稳定。我们的研究表明,多能干细胞中的叉减速是 DNA 复制的一个组成部分。

https://cdn.ncbi.nlm.nih.gov/pmc/blobs/9dba/11387781/75d780f32c44/44319_2024_207_Fig1_HTML.jpg

文献AI研究员

20分钟写一篇综述,助力文献阅读效率提升50倍。

立即体验

用中文搜PubMed

大模型驱动的PubMed中文搜索引擎

马上搜索

文档翻译

学术文献翻译模型,支持多种主流文档格式。

立即体验