Suppr超能文献

对细胞凋亡、坏死性凋亡和铁死亡的药理学抑制在大鼠心肌梗死后可提供有效的心脏保护作用。

Pharmacological inhibition of apoptosis, necroptosis, and ferroptosis confers effective cardioprotection in post-myocardial infarction in rats.

作者信息

Piamsiri Chanon, Maneechote Chayodom, Jinawong Kewarin, Arunsak Busarin, Chunchai Titikorn, Chattipakorn Siriporn C, Chattipakorn Nipon

机构信息

Cardiac Electrophysiology Research and Training Center, Faculty of Medicine, Chiang Mai University, Chiang Mai, 50200, Thailand.

Cardiac Electrophysiology Unit, Department of Physiology, Faculty of Medicine, Chiang Mai University, Chiang Mai, 50200, Thailand.

出版信息

Sci Rep. 2025 Aug 24;15(1):31140. doi: 10.1038/s41598-025-17275-9.

Abstract

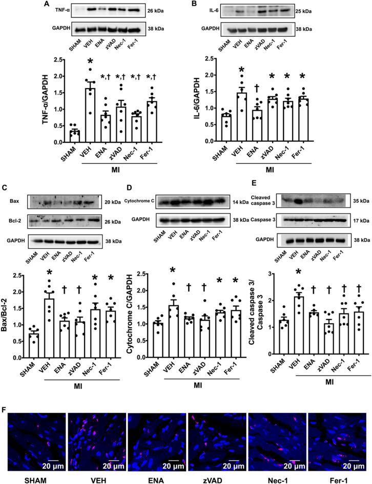
Cardiovascular conditions account for millions of deaths globally. Myocardial infarction (MI) remains the foremost cause of cardiovascular death. Post-MI pathology can activate a diverse type of programmed cell death (PCD), which aggravates cardiac dysfunction and causes post-ischemic heart failure. Although various PCD inhibitors have shown potential efficacy against several cardiac complications, their roles in preventing or reducing myocardial loss and dysfunction in post-MI pathology have never been clarified. A rat model of MI was used in this study and post-MI rats were randomly assigned into 5 subgroups (n = 7/group): (1) vehicle (3%V/V DMSO), (2) enalapril (10 mg/kg), (3) zVAD-FMK (1 mg/kg), (4) Necrostatin-1 (1.65 mg/kg), or (5) Ferrostatin-1 (2 mg/kg). All treatments were given for 32 days via intraperitoneal injection. A control group of sham-operated rats underwent thoracotomy without left anterior descending (LAD) artery occlusion (n = 7). After 32 days of treatment, echocardiography and ventricular pressure-volume (P-V) loop studies, mitochondrial function, histopathological studies, and molecular analysis were carried out. Treatment with zVAD-FMK, Necrostatin-1, and Ferrostatin-1 mitigated pathological cardiac remodeling, reduced apoptosis and necroptosis-mediated myocardial injury, alleviated mitochondrial dysfunction, and improved cardiac function in post-MI rats. These findings indicated that inhibition of apoptosis and necroptosis could be novel strategies for treatment in post-MI conditions.

摘要

心血管疾病在全球范围内导致数百万人死亡。心肌梗死(MI)仍然是心血管死亡的首要原因。心肌梗死后的病理过程可激活多种类型的程序性细胞死亡(PCD),这会加重心脏功能障碍并导致缺血性心力衰竭。尽管各种PCD抑制剂已显示出对几种心脏并发症的潜在疗效,但它们在预防或减少心肌梗死后病理过程中心肌损失和功能障碍方面的作用从未得到阐明。本研究使用了心肌梗死大鼠模型,将心肌梗死后的大鼠随机分为5个亚组(每组n = 7):(1)溶剂对照组(3%V/V二甲基亚砜),(2)依那普利(10 mg/kg),(3)zVAD-FMK(1 mg/kg),(4)Necrostatin-1(1.65 mg/kg),或(5)Ferrostatin-1(2 mg/kg)。所有治疗均通过腹腔注射进行32天。假手术大鼠的对照组进行开胸手术但不结扎左前降支(LAD)动脉(n = 7)。治疗32天后,进行超声心动图和心室压力-容积(P-V)环研究、线粒体功能、组织病理学研究和分子分析。用zVAD-FMK、Necrostatin-1和Ferrostatin-1治疗可减轻心肌梗死后大鼠的病理性心脏重塑,减少凋亡和坏死性凋亡介导的心肌损伤,减轻线粒体功能障碍,并改善心脏功能。这些发现表明,抑制凋亡和坏死性凋亡可能是心肌梗死后治疗的新策略。

https://cdn.ncbi.nlm.nih.gov/pmc/blobs/1727/12375770/7e14b5c149a5/41598_2025_17275_Fig1_HTML.jpg

文献AI研究员

20分钟写一篇综述,助力文献阅读效率提升50倍。

立即体验

用中文搜PubMed

大模型驱动的PubMed中文搜索引擎

马上搜索

文档翻译

学术文献翻译模型,支持多种主流文档格式。

立即体验