Suppr超能文献

PIGU基因沉默通过PI3K/AKT信号通路抑制食管鳞状细胞癌的进展。

Silencing of PIGU inhibits the progression of esophageal squamous cell carcinoma through the PI3K/AKT signaling pathway.

作者信息

Zuo Ji, Guo Haiyang, Hu Guangbing, He Yuman, Tang Yong, Li Jie, Cui Yutong, Liang Shiqi, Chen Xinrui, Luo Zichen, Wang Xiaobo, Wang Xianfei

机构信息

Department of Gastroenterology, Affiliated Hospital of North Sichuan Medical College, Nanchong, Sichuan, China.

Digestive Endoscopy Center, Affiliated Hospital of North Sichuan Medical College, Nanchong, Sichuan, China.

出版信息

Sci Rep. 2025 Aug 25;15(1):31237. doi: 10.1038/s41598-025-08748-y.

Abstract

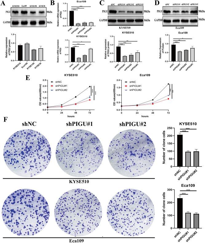
Phosphatidylinositol glycan anchor biosynthesis class U (PIGU), a crucial subunit of the glycosylphosphatidylinositol transamidase (GPI-T) complex, is an oncogene in hepatocellular carcinoma. However, its role in esophageal squamous cell carcinoma (ESCC) remains poorly understood. This study aims to clarify PIGU's role and mechanisms in ESCC by analyzing its expression across pan-cancer datasets, clinical relevance in TCGA-ESCA samples, and effects on cell behavior (migration, invasion, proliferation) and signaling pathways, validated via immunohistochemistry. To examine cell behavior, we used Transwell, colony-formation, CCK-8, and wound-healing assays to assess migration, invasion, proliferation, and wound healing.The epithelial-mesenchymal transition marker levels were measured using Western blot analysis, and the cell cycle and apoptosis were assessed using flow cytometry in conjunction with western blotting. Furthermore, we used western blotting to examine proteins implicated in the PI3K/AKT signaling pathway.To further confirm PIGU's role in ESCC progression, a subcutaneous xenograft mouse model was employed. Our findings suggest that PIGU is highly expressed in ESCC and is strongly associated with tumor growth, lymphatic metastasis and poor prognosis, and is an independent prognostic factor for ESCC patients.PIGU knockdown not only arrested the cell cycle and induced apoptosis, but also significantly reduced migration, invasion, and proliferation in ESCC cells. Additionally, vimentin and N-cadherin were downregulated when PIGU expression was silenced, although E-cadherin expression was simultaneously increased.Moreover, PIGU knockdown decreased the amount of phosphorylated Akt and PI3K. In vivo, PIGU knockdown inhibited ESCC cell proliferation and promoted apoptosis. These findings imply that targeting PIGU may represent a promising therapeutic approach, and that PIGU could potentially serve as both a diagnostic and prognostic biomarker for esophageal squamous cell carcinoma (ESCC).

摘要

磷脂酰肌醇聚糖锚定生物合成U类(PIGU)是糖基磷脂酰肌醇转酰胺酶(GPI-T)复合物的关键亚基,是肝细胞癌中的一种癌基因。然而,其在食管鳞状细胞癌(ESCC)中的作用仍知之甚少。本研究旨在通过分析其在泛癌数据集中的表达、在TCGA-ESCA样本中的临床相关性以及对细胞行为(迁移、侵袭、增殖)和信号通路的影响,并通过免疫组织化学进行验证,来阐明PIGU在ESCC中的作用和机制。为了检测细胞行为,我们使用Transwell、集落形成、CCK-8和伤口愈合试验来评估迁移、侵袭、增殖和伤口愈合情况。使用蛋白质印迹分析来检测上皮-间质转化标志物水平,并结合蛋白质印迹法使用流式细胞术评估细胞周期和凋亡情况。此外,我们使用蛋白质印迹法检测PI3K/AKT信号通路中涉及的蛋白质。为了进一步证实PIGU在ESCC进展中的作用,我们采用了皮下异种移植小鼠模型。我们的研究结果表明,PIGU在ESCC中高表达,与肿瘤生长、淋巴转移和不良预后密切相关,是ESCC患者的独立预后因素。PIGU敲低不仅使细胞周期停滞并诱导凋亡,还显著降低了ESCC细胞的迁移、侵袭和增殖。此外,当PIGU表达沉默时,波形蛋白和N-钙黏蛋白下调,而E-钙黏蛋白表达同时增加。此外,PIGU敲低减少了磷酸化Akt和PI3K的量。在体内,PIGU敲低抑制了ESCC细胞增殖并促进了凋亡。这些发现表明,靶向PIGU可能是一种有前景的治疗方法,并且PIGU有可能作为食管鳞状细胞癌(ESCC)的诊断和预后生物标志物。

https://cdn.ncbi.nlm.nih.gov/pmc/blobs/7091/12378990/5301346b790f/41598_2025_8748_Fig1_HTML.jpg

文献AI研究员

20分钟写一篇综述,助力文献阅读效率提升50倍。

立即体验

用中文搜PubMed

大模型驱动的PubMed中文搜索引擎

马上搜索

文档翻译

学术文献翻译模型,支持多种主流文档格式。

立即体验