Suppr超能文献

用于预测转移性非小细胞肺癌抗PD-1免疫治疗反应的血液免疫图谱

Blood immunomap for prediction of responses to anti-PD-1 immunotherapy in metastatic non-small cell lung cancer.

作者信息

Semitekolou Maria, Paschalidis Nikolaos, Lo Tartaro Domenico, Tsitsopoulou Aikaterini, Stamou Panagiota, Mavroudis Alexandros, Markaki Effrosyni, Varveri Athina, Morianos Ioannis, Lavigne Matthieu, Fotsitzoudis Charalampos, Magkouta Sofia, Dede Konstantina, Kalomenidis Ioannis, Samitas Konstantinos, Potaris Konstantinos, Cossarizza Andrea, Mavroudis Dimitrios, De Biasi Sara, Verginis Panayiotis

机构信息

Laboratory of Immune Regulation and Tolerance, Division of Basic Sciences, Medical School, University of Crete, 70013 Heraklion, Greece.

Biomedical Research Foundation, Academy of Athens, 11527 Athens, Greece.

出版信息

iScience. 2025 Jun 2;28(9):112804. doi: 10.1016/j.isci.2025.112804. eCollection 2025 Sep 19.

Abstract

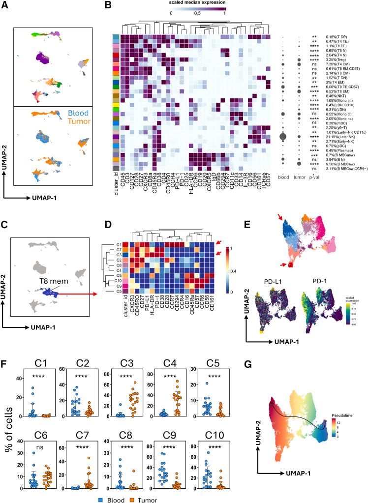
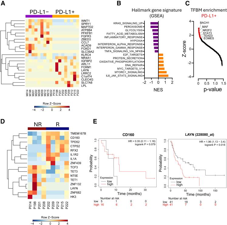
The identification of circulating predictors of response to ICB therapy is vital as very few of them meet the demands of the clinic. Herein, by using high-dimensionality mass cytometry, we designed a blood immunomap in metastatic NSCLC individuals who underwent anti-PD-1 treatment. We identified heightened frequencies of CD8PD-L1 T cells in non-responders compared to responders. Notably, imaging mass cytometry data revealed that CD8PD-L1 T cells were enriched in tumor biopsies, pleural infusions, and BAL of early-stage NSCLC individuals, proposing this cells subset as candidate not only for the advanced but also for early disease detection. Transcriptomic analysis unveiled that CD8PD-L1 T cells displayed an exhausted phenotype related to their increased frequencies to non-responders to immunotherapy, and gene signatures correlated with the overall survival of an independent cohort. Overall, our study pinpoints immune-related events which may benefit the quest for detection of predictive biomarkers of immunotherapy responses.

摘要

识别免疫检查点阻断(ICB)治疗反应的循环预测指标至关重要,因为目前符合临床需求的指标非常少。在此,我们通过高维质谱流式细胞术,为接受抗PD-1治疗的转移性非小细胞肺癌(NSCLC)患者设计了一种血液免疫图谱。我们发现,与反应者相比,无反应者中CD8PD-L1 T细胞的频率更高。值得注意的是,成像质谱流式细胞术数据显示,CD8PD-L1 T细胞在早期NSCLC患者的肿瘤活检组织、胸腔积液和支气管肺泡灌洗(BAL)样本中富集,提示该细胞亚群不仅可作为晚期疾病,也可作为早期疾病检测的候选指标。转录组分析表明,CD8PD-L1 T细胞表现出耗竭表型,这与其在免疫治疗无反应者中频率增加有关,且基因特征与一个独立队列的总生存期相关。总体而言,我们的研究明确了与免疫相关的事件,这可能有助于寻找免疫治疗反应的预测生物标志物。

https://cdn.ncbi.nlm.nih.gov/pmc/blobs/1cf1/12375241/b7dba2ae5d68/fx1.jpg

文献AI研究员

20分钟写一篇综述,助力文献阅读效率提升50倍。

立即体验

用中文搜PubMed

大模型驱动的PubMed中文搜索引擎

马上搜索

文档翻译

学术文献翻译模型,支持多种主流文档格式。

立即体验