Suppr超能文献

T 调节细胞与癌相关成纤维细胞之间的免疫突触形成促进肿瘤发展。

Immunological synapse formation between T regulatory cells and cancer-associated fibroblasts promotes tumour development.

机构信息

Center of Clinical, Experimental Surgery & Translational Research, Biomedical Research Foundation Academy of Athens, Athens, Greece.

Laboratory of Immune Regulation and Tolerance, Division of Basic Sciences, Medical School, University of Crete, Heraklion, Greece.

出版信息

Nat Commun. 2024 Jun 11;15(1):4988. doi: 10.1038/s41467-024-49282-1.

Abstract

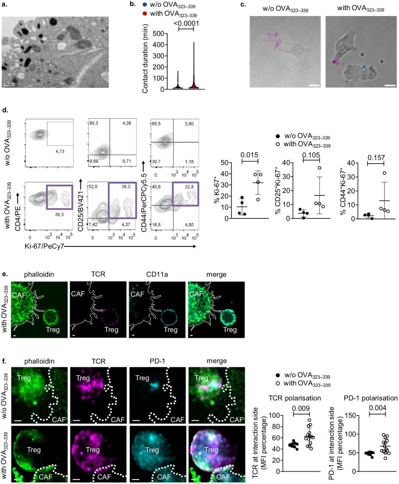
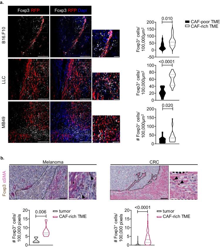
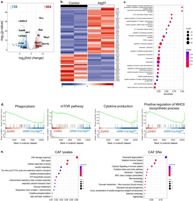
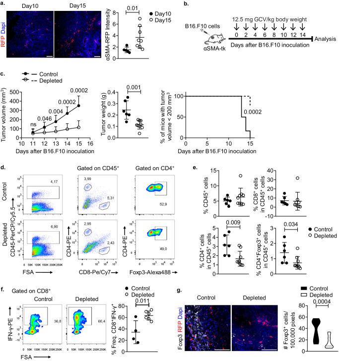
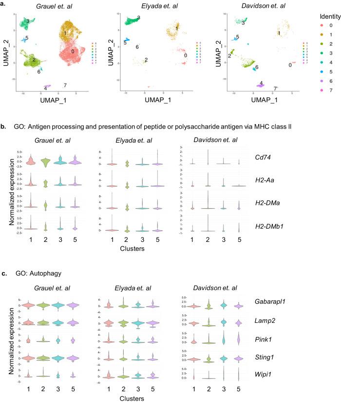
Cancer-associated fibroblasts (CAFs) have emerged as a dominant non-hematopoietic cell population in the tumour microenvironment, serving diverse functions in tumour progression. However, the mechanisms via which CAFs influence the anti-tumour immunity remain poorly understood. Here, using multiple tumour models and biopsies from cancer patients, we report that α-SMA CAFs can form immunological synapses with Foxp3 regulatory T cells (Tregs) in tumours. Notably, α-SMA CAFs can phagocytose and process tumour antigens and exhibit a tolerogenic phenotype which instructs movement arrest, activation and proliferation in Tregs in an antigen-specific manner. Moreover, α-SMA CAFs display double-membrane structures resembling autophagosomes in their cytoplasm. Single-cell transcriptomic data showed an enrichment in autophagy and antigen processing/presentation pathways in α-SMA-expressing CAF clusters. Conditional knockout of Atg5 in α-SMA CAFs promoted inflammatory re-programming in CAFs, reduced Treg cell infiltration and attenuated tumour development. Overall, our findings reveal an immunosuppressive mechanism entailing the formation of synapses between α-SMA CAFs and Tregs in an autophagy-dependent manner.

摘要

癌症相关成纤维细胞 (CAFs) 已成为肿瘤微环境中主要的非造血细胞群体,在肿瘤进展中发挥多种功能。然而,CAFs 影响抗肿瘤免疫的机制仍知之甚少。在这里,我们使用多种肿瘤模型和癌症患者的活检组织报告称,α-SMA CAFs 可以在肿瘤中与 Foxp3 调节性 T 细胞 (Treg) 形成免疫突触。值得注意的是,α-SMA CAFs 可以吞噬和处理肿瘤抗原,并表现出耐受表型,以抗原特异性方式指示 Treg 细胞的运动停滞、激活和增殖。此外,α-SMA CAFs 在其细胞质中显示出类似于自噬体的双层膜结构。单细胞转录组学数据显示,α-SMA 表达的 CAF 簇中富含自噬和抗原加工/呈递途径。在 α-SMA CAFs 中条件性敲除 Atg5 促进了 CAFs 中的炎症重编程,减少了 Treg 细胞浸润并减弱了肿瘤的发展。总体而言,我们的研究结果揭示了一种免疫抑制机制,涉及到α-SMA CAFs 与 Treg 之间以自噬依赖性方式形成突触。

https://cdn.ncbi.nlm.nih.gov/pmc/blobs/1449/11167033/70811248a3d6/41467_2024_49282_Fig1_HTML.jpg

文献AI研究员

20分钟写一篇综述,助力文献阅读效率提升50倍。

立即体验

用中文搜PubMed

大模型驱动的PubMed中文搜索引擎

马上搜索

文档翻译

学术文献翻译模型,支持多种主流文档格式。

立即体验