Suppr超能文献

Gpr35表达减轻神经炎症并丰富肠道菌群以缓解帕金森病。

Gpr35 Expression Mitigates Neuroinflammation and Enriches Gut to Relieve Parkinson's Disease.

作者信息

Meng Tianyu, Zhang Yufei, Fu Shoupeng, Ma Shaohua

机构信息

Institute of Biopharmaceutical and Health Engineering, Shenzhen International Graduate School (SIGS), Tsinghua University, Shenzhen 518055, China.

Key Laboratory of Industrial Biocatalysis, Ministry of Education, Tsinghua University, Beijing 100084, China.

出版信息

Research (Wash D C). 2025 Aug 25;8:0846. doi: 10.34133/research.0846. eCollection 2025.

Abstract

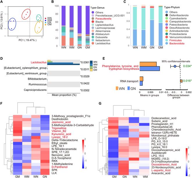
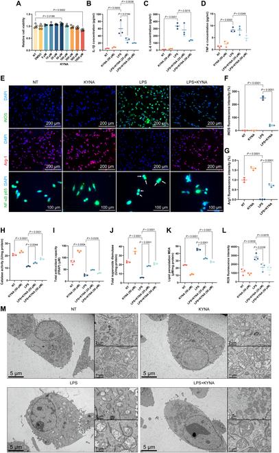
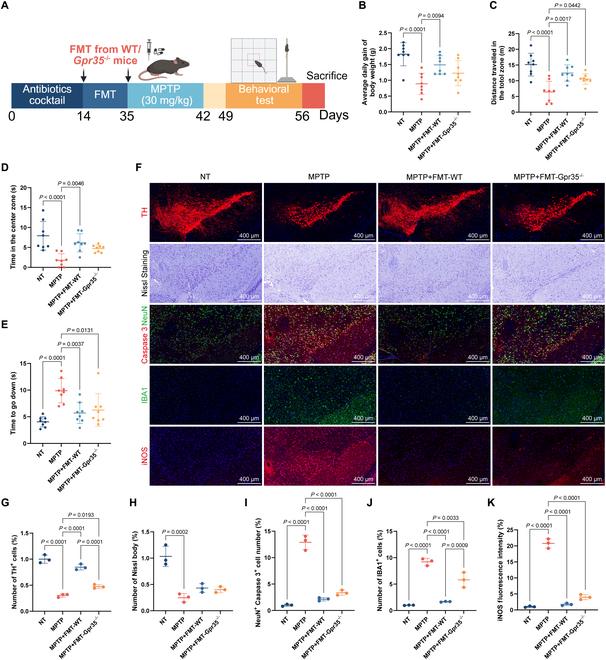
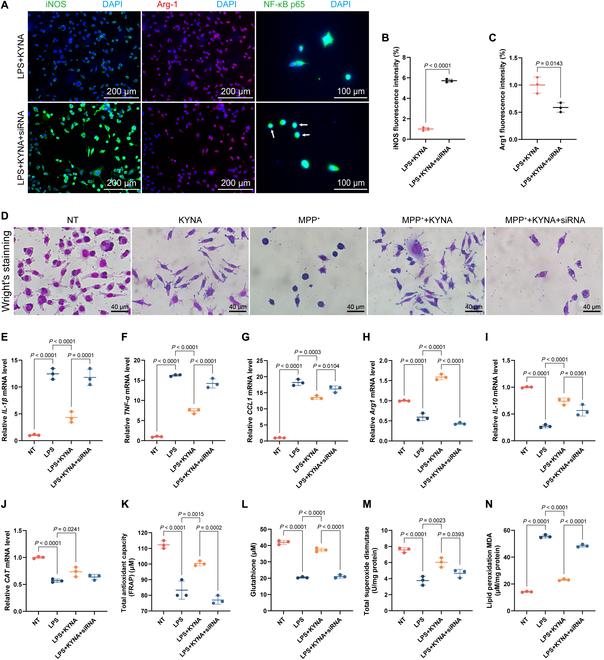
Parkinson's disease (PD) is associated with gut-brain axis and gut microbiota alterations, but the functioning mechanism remains to be elucidated. In this study, we identified G protein-coupled receptor 35 (Gpr35) as a key regulator for the gut-brain association under the PD context. It investigated the impact of Gpr35 deficiency on motor function, neuroinflammation, and dopaminergic neurodegeneration, using the Gpr35 knockout (Gpr35) and wild-type (WT) mice in a 1-methyl-4-phenyl-1,2,3,6-tetrahydropyridine (MPTP)-induced PD model, and Gpr35 up-/down-regulation on reverse neuroinflammation, oxidative stress, and neuronal apoptosis using Gpr35 agonist kynurenic acid (KYNA) and small interfering RNA in microglial and dopaminergic cell models. It was confirmed that Gpr35 may prevent PD by modulating neuroinflammation and gut microbiota and metabolite composition, specifically through enriching , and substantially regulating tyrosine metabolism, neuroactive ligand-receptor interaction, and tryptophan metabolism pathways, thereby inhibiting the progression of PD. Our findings highlight the potential of targeting Gpr35 to influence both the gut microbiota and central nervous system, offering new insights into the treatment of PD.

摘要

帕金森病(PD)与肠-脑轴及肠道微生物群改变有关,但其作用机制仍有待阐明。在本研究中,我们确定G蛋白偶联受体35(Gpr35)是帕金森病背景下肠-脑关联的关键调节因子。利用Gpr35基因敲除(Gpr35 -/-)和野生型(WT)小鼠建立1-甲基-4-苯基-1,2,3,6-四氢吡啶(MPTP)诱导的帕金森病模型,研究Gpr35缺乏对运动功能、神经炎症和多巴胺能神经变性的影响;并在小胶质细胞和多巴胺能细胞模型中,使用Gpr35激动剂犬尿喹啉酸(KYNA)和小干扰RNA,研究Gpr35上调/下调对逆向神经炎症、氧化应激和神经元凋亡的影响。证实Gpr35可能通过调节神经炎症、肠道微生物群及其代谢产物组成来预防帕金森病,具体表现为通过富集并显著调节酪氨酸代谢、神经活性配体-受体相互作用和色氨酸代谢途径,从而抑制帕金森病的进展。我们的研究结果突出了靶向Gpr35对肠道微生物群和中枢神经系统产生影响的潜力,为帕金森病的治疗提供了新的见解。

https://cdn.ncbi.nlm.nih.gov/pmc/blobs/b048/12376290/016c9c42e049/research.0846.fig.001.jpg

文献AI研究员

20分钟写一篇综述,助力文献阅读效率提升50倍。

立即体验

用中文搜PubMed

大模型驱动的PubMed中文搜索引擎

马上搜索

文档翻译

学术文献翻译模型,支持多种主流文档格式。

立即体验