Suppr超能文献

Apelin-13介导的METTL3上调通过m6A依赖的lncRNA BDNF-AS调控抑制神经炎症来改善阿尔茨海默病。

Apelin-13-Mediated Upregulation of METTL3 Ameliorates Alzheimer's Disease via Inhibiting Neuroinflammation Through m6A-Dependent Regulation of lncRNA BDNF-AS.

作者信息

Han Li, Wei Siwen, Wang Rong, Liu Yiran, Zhong Yi, Fu Juan, Luo Huaiqing, Bao Meihua

机构信息

Hunan Provincial University Key Laboratory of the Fundamental and Clinical Research on Functional Nucleic Acid, the First Clinical College, Changsha Medical University, Changsha 410219, China.

Hunan Provincial Key Laboratory of the Traditional Chinese Medicine Agricultural Biogenomics, Changsha Medical University, Changsha 410219, China.

出版信息

Biomolecules. 2025 Aug 18;15(8):1188. doi: 10.3390/biom15081188.

Abstract

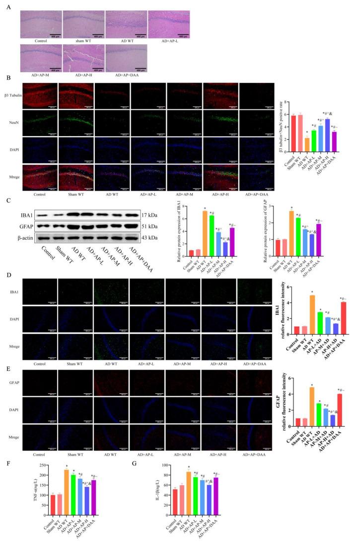
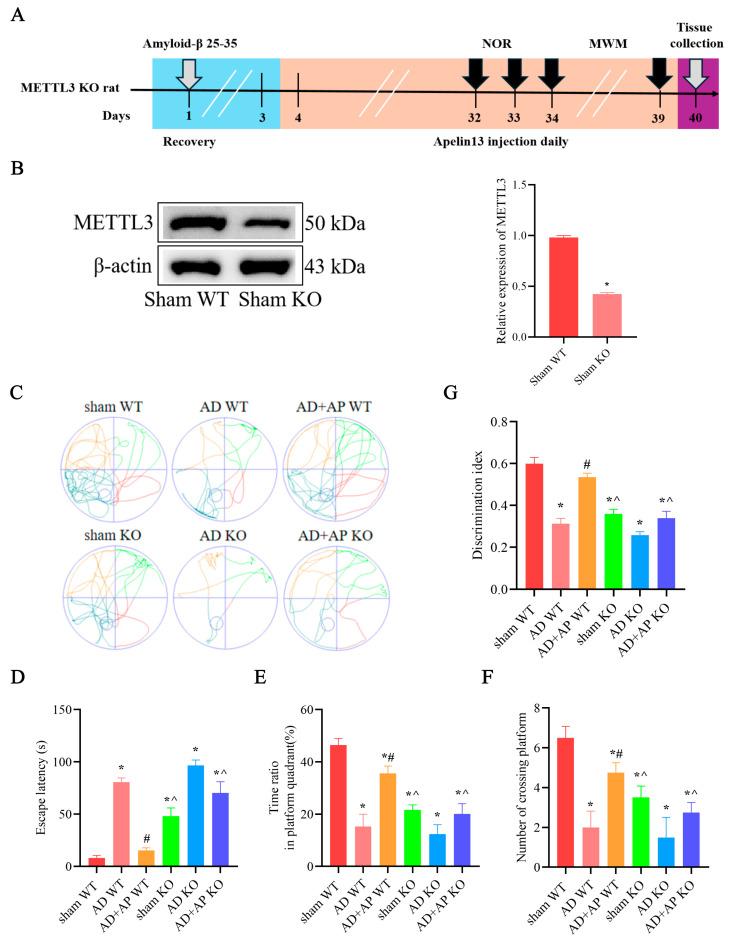
Apelin-13, a neuropeptide, has been recognized for its neuroprotective properties. Our previous study found apelin-13 improves cognitive function in Alzheimer's disease (AD) rats by inhibiting neuroinflammation through upregulation of BDNF/TrkB signaling pathway. However, the precise mechanism by which apelin-13 modulates BDNF remains unclear. Thus, this study aimed to unravel the specific regulatory mechanism by which apelin-13 regulates BDNF. Bilaterally intracerebroventricular injection with Aβ25-35 was used to establish an in vivo model of AD. For the generation of METTL3 KO rats, the Crispr/Cas9 method was applied. PC12 cells were treated with Aβ25-35 to establish an in vitro model of AD. The cognitive function of the rats was evaluated with the Morris water maze and the novel object recognition test. Hippocampal damage and neuron loss were detected through H&E and immunofluorescent staining. METTL3, BDNF, TrkB, and p-TrkB were examined by Western blotting. Inflammation-related cytokines, IBA1, GFAP, IL-1β, and TNF-α were detected by Western blotting, immunofluorescent staining, ELISA, and qRT-PCR. m6A modification level was evaluated through MeRIP. A flow cytometer was applied to evaluate cell apoptosis. Cell proliferation was examined using MTT. m6A methylation inhibitor DAA reverses the improvement effect of apelin-13 on cognitive function, hippocampal nerve damage, neuron loss, and neuroinflammation in Aβ25-35-treated rats. Further results showed that apelin-13 upregulated METTL3, BDNF-AS m6A methylation, inhibited BDNF-AS expression, and subsequently upregulated BDNF/TrkB signaling pathway and reduced neuroinflammation in in vivo and in vitro AD models in a dose-dependent manner. Knockdown of METTL3 abolished apelin-13's improvement effect in AD rats. Apelin-13-mediated upregulation of METTL3 enhances neuroinflammation inhibition and BDNF/TrkB signaling pathway via m6A-dependent downregulation of lncRNA BDNF-AS, thus ameliorating AD. Our study offers novel insights into the pathogenesis of AD and identifies potential drug targets for its treatment.

摘要

Apelin-13是一种神经肽,因其神经保护特性而受到认可。我们之前的研究发现,Apelin-13通过上调BDNF/TrkB信号通路抑制神经炎症,从而改善阿尔茨海默病(AD)大鼠的认知功能。然而,Apelin-13调节BDNF的精确机制尚不清楚。因此,本研究旨在揭示Apelin-13调节BDNF的具体调控机制。采用双侧脑室内注射Aβ25-35建立AD体内模型。对于METTL3基因敲除大鼠的制备,应用了Crispr/Cas9方法。用Aβ25-35处理PC12细胞以建立AD体外模型。用Morris水迷宫和新物体识别试验评估大鼠的认知功能。通过苏木精-伊红(H&E)染色和免疫荧光染色检测海马损伤和神经元丢失。通过蛋白质免疫印迹法检测METTL3、BDNF、TrkB和p-TrkB。通过蛋白质免疫印迹法、免疫荧光染色、酶联免疫吸附测定(ELISA)和定量逆转录聚合酶链反应(qRT-PCR)检测炎症相关细胞因子IBA1、胶质纤维酸性蛋白(GFAP)、白细胞介素-1β(IL-1β)和肿瘤坏死因子-α(TNF-α)。通过甲基化RNA免疫沉淀法(MeRIP)评估m6A修饰水平。应用流式细胞仪评估细胞凋亡。使用噻唑蓝(MTT)检测细胞增殖。m6A甲基化抑制剂DAA可逆转Apelin-13对Aβ25-35处理大鼠认知功能、海马神经损伤、神经元丢失和神经炎症的改善作用。进一步的结果表明,在体内和体外AD模型中Apelin-13以剂量依赖的方式上调METTL3、BDNF反义链(BDNF-AS)的m6A甲基化,抑制BDNF-AS表达,随后上调BDNF/TrkB信号通路并减轻神经炎症。敲低METTL3可消除Apelin-13对AD大鼠的改善作用。Apelin-13介导的METTL3上调通过lncRNA BDNF-AS的m6A依赖性下调增强神经炎症抑制和BDNF/TrkB信号通路,从而改善AD。我们的研究为AD的发病机制提供了新的见解,并确定了其治疗的潜在药物靶点。

https://cdn.ncbi.nlm.nih.gov/pmc/blobs/991e/12384069/75e82f49f55c/biomolecules-15-01188-g008.jpg

文献AI研究员

20分钟写一篇综述,助力文献阅读效率提升50倍。

立即体验

用中文搜PubMed

大模型驱动的PubMed中文搜索引擎

马上搜索

文档翻译

学术文献翻译模型,支持多种主流文档格式。

立即体验