Suppr超能文献

牙龈蛋白酶通过外泌体miR-146a-5p/TRAF6信号通路对成骨和破骨细胞生成的双重调节来破坏骨稳态。

Gingipains disrupt bone homeostasis via dual regulation of osteogenesis and osteoclastogenesis through exosomal miR-146a-5p/TRAF6 signaling.

作者信息

Dong Jiachen, Liao Yue, Sun Mengjun, Chen Huiwen, Zhou Kecong, Zhang Huanyu, Zhou Wei, Song Zhongchen

机构信息

Department of Periodontology, Shanghai Ninth People's Hospital, Shanghai Jiao Tong University School of Medicine, Shanghai, China.

College of Stomatology, Shanghai Jiao Tong University, Shanghai, China.

出版信息

Front Cell Infect Microbiol. 2025 Aug 12;15:1614126. doi: 10.3389/fcimb.2025.1614126. eCollection 2025.

Abstract

BACKGROUND

Gingipains are virulence factors released by that contribute to periodontal destruction by disrupting bone metabolism. This study aimed to evaluate the dual effects of gingipains on bone metabolism by examining their impact on osteogenesis and osteoclastogenesis, hypothesizing that gingipains regulate these processes via direct and exosomal pathways involving microRNA signaling.

METHODS

Clinical samples of gingival crevicular fluid, subgingival plaque, and gingival tissues were collected from 15 patients with stage III-IV periodontitis and 15 healthy controls. The effects of gingipains on bone marrow mesenchymal stem cells (BMSCs) and RAW264.7 macrophages were assessed using cell proliferation assays, qPCR, western blot, microarray analysis, and dual-luciferase reporter assays. A rat periodontitis model was used to validate the findings .

RESULTS

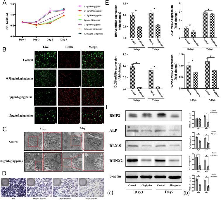
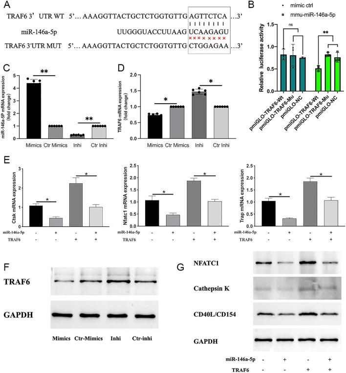
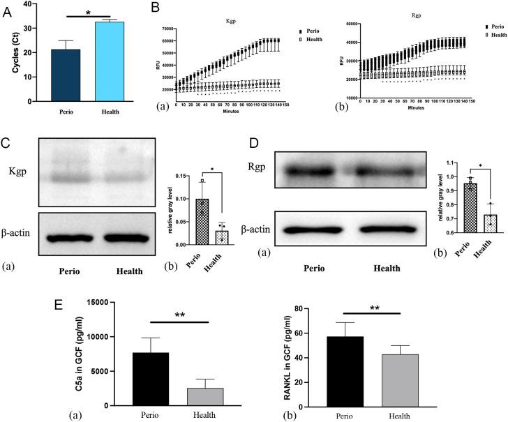
Periodontitis patients exhibited elevated levels of lysine- and arginine-specific gingipains, C5a, and RANKL (p < 0.05). Gingipains inhibited BMSCs proliferation and osteogenic differentiation in a dose-dependent manner while promoting osteoclastogenesis in RAW264.7 macrophages through BMSCs-derived exosomes. Gingipains reduced the levels of miR-146a-5p in exosomes, which enhanced osteoclast differentiation through the miR-146a-5p/TRAF6 signaling pathway. Animal models confirmed that gingipains aggravated alveolar bone loss, which was mitigated by miR-146a-5p overexpression.

CONCLUSION

Gingipains disrupt bone metabolism by inhibiting BMSCs osteogenesis and promoting osteoclastogenesis through communication via exosomes. Targeting miR-146a-5p offers a potential therapeutic approach to counter gingipain-induced periodontal destruction.

摘要

背景

牙龈蛋白酶是由[具体细菌名称未给出]释放的毒力因子,通过破坏骨代谢导致牙周组织破坏。本研究旨在通过检测牙龈蛋白酶对成骨和破骨细胞生成的影响,评估其对骨代谢的双重作用,并假设牙龈蛋白酶通过涉及微小RNA信号传导的直接和外泌体途径调节这些过程。

方法

从15例III-IV期牙周炎患者和15例健康对照者中收集龈沟液、龈下菌斑和牙龈组织的临床样本。使用细胞增殖试验、qPCR、蛋白质印迹、微阵列分析和双荧光素酶报告基因试验评估牙龈蛋白酶对骨髓间充质干细胞(BMSC)和RAW264.7巨噬细胞的影响。采用大鼠牙周炎模型验证研究结果。

结果

牙周炎患者的赖氨酸特异性和精氨酸特异性牙龈蛋白酶、C5a和RANKL水平升高(p<0.05)。牙龈蛋白酶以剂量依赖的方式抑制BMSC增殖和成骨分化,同时通过BMSC衍生的外泌体促进RAW264.7巨噬细胞中的破骨细胞生成。牙龈蛋白酶降低了外泌体中miR-146a-5p的水平,miR-146a-5p通过miR-146a-5p/TRAF6信号通路增强破骨细胞分化。动物模型证实牙龈蛋白酶加重牙槽骨吸收,而miR-146a-5p过表达可减轻这种情况。

结论

牙龈蛋白酶通过抑制BMSC成骨和通过外泌体通讯促进破骨细胞生成来破坏骨代谢。靶向miR-146a-5p为对抗牙龈蛋白酶诱导的牙周组织破坏提供了一种潜在的治疗方法。

https://cdn.ncbi.nlm.nih.gov/pmc/blobs/d70d/12378552/b9e9afd51678/fcimb-15-1614126-g001.jpg

文献AI研究员

20分钟写一篇综述,助力文献阅读效率提升50倍。

立即体验

用中文搜PubMed

大模型驱动的PubMed中文搜索引擎

马上搜索

文档翻译

学术文献翻译模型,支持多种主流文档格式。

立即体验