Suppr超能文献

干扰素基因刺激蛋白(STING)和非坏死性混合谱系激酶结构域样蛋白(MLKL)介导的机制可改善树突状细胞成熟及癌细胞杀伤作用。

STING and Nonnecroptotic MLKL-Mediated Mechanisms Improve Dendritic Cell Maturation and Killing of Cancer Cells.

作者信息

Jensen Trine S, Laursen Marlene F, Schort Lea, Banasik Agnieszka J, Agger Ralf, Jakobsen Martin R, Kofod-Olsen Emil

机构信息

Department of Health Science and Technology, Faculty of Medicine, Aalborg University, Aarhus, Denmark.

Department of Biomedicine, Faculty of Health, Aarhus University, Aarhus, Denmark.

出版信息

Eur J Immunol. 2025 Sep;55(9):e70044. doi: 10.1002/eji.70044.

Abstract

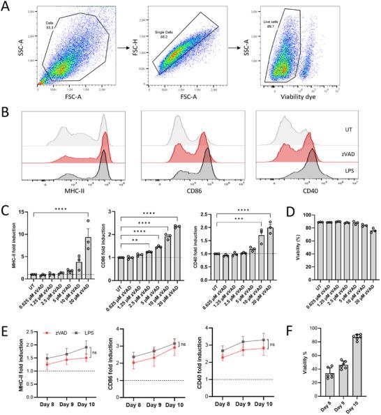
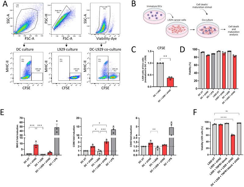
Activation of the cGAS-STING pathway plays an important role in antitumor immunity through maturation of tumor-infiltrating DCs. DCs engulf extracellular DNA released by dying cancer cells, supporting activation of the cGAS-STING pathway and concomitant DC maturation. Extracellular DNA in the tumor microenvironment is primarily derived from cells undergoing uncontrolled necrosis or programmed inflammatory death, such as necroptosis, which can be induced when apoptosis pathways are inhibited. Here, we report that caspase inhibition primes activation of a RIPK1/3, MLKL, and STING signaling axis in DCs, resulting in maturation without the need for any further maturation stimuli such as LPS or TNF-α. Notably, these signaling events do not induce DC death, indicating a nonnecroptotic role of the RIPK1-RIPK3-MLKL pathway and novel crosstalk with the STING pathway. Caspase inhibition in DC/cancer cell co-cultures results in DC maturation, inducing TNF-α secretion, which delivers the co-signal to induce cancer cell necroptosis. In summary, we find a collaborative mechanism of the STING and necroptosis pathway in DC maturation, and that activation of the necroptosis pathway has opposite effects on cancer cells and DCs, proposing a possibility for new targets in cancer immunotherapy.

摘要

cGAS-STING通路的激活通过肿瘤浸润性树突状细胞(DC)的成熟在抗肿瘤免疫中发挥重要作用。DC吞噬垂死癌细胞释放的细胞外DNA,支持cGAS-STING通路的激活以及随之而来的DC成熟。肿瘤微环境中的细胞外DNA主要来源于经历不受控制的坏死或程序性炎性死亡的细胞,如坏死性凋亡,当凋亡途径被抑制时可诱导坏死性凋亡。在此,我们报告半胱天冬酶抑制可引发DC中RIPK1/3、MLKL和STING信号轴的激活,导致DC成熟,而无需任何进一步的成熟刺激,如脂多糖(LPS)或肿瘤坏死因子-α(TNF-α)。值得注意的是,这些信号事件不会诱导DC死亡,表明RIPK1-RIPK3-MLKL通路具有非坏死性凋亡作用,并与STING通路存在新的串扰。在DC/癌细胞共培养物中抑制半胱天冬酶会导致DC成熟,诱导TNF-α分泌,TNF-α提供共刺激信号以诱导癌细胞坏死性凋亡。总之,我们发现了STING和坏死性凋亡通路在DC成熟中的协同机制,并且坏死性凋亡通路的激活对癌细胞和DC具有相反的作用,为癌症免疫治疗中的新靶点提供了一种可能性。

https://cdn.ncbi.nlm.nih.gov/pmc/blobs/3868/12405974/2b19e40ca613/EJI-55-e70044-g004.jpg

文献AI研究员

20分钟写一篇综述,助力文献阅读效率提升50倍。

立即体验

用中文搜PubMed

大模型驱动的PubMed中文搜索引擎

马上搜索

文档翻译

学术文献翻译模型,支持多种主流文档格式。

立即体验