Suppr超能文献

肠道微生物群失调通过激活鸭体内的LPS/TLR4信号通路加剧聚苯乙烯微塑料诱导的肝脏炎症。

Gut microbiota dysbiosis exacerbates polystyrene microplastics-induced liver inflammation via activating LPS/TLR4 signaling pathway in ducks.

作者信息

Zhou Ning, Gu Tiantian, Duan Mingcai, Tian Yong, Chen Li, Zeng Tao, Hou Xuan, Wang Xiaoyan, Xu Qi, Zhang Yu, Lu Lizhi

机构信息

Jiangsu Key Laboratory for Animal Genetic, Breeding and Molecular Design, Yangzhou University, Yangzhou 225009, China; Key Laboratory for Evaluation and Utilization of Livestock and Poultry Resources (Poultry), Ministry of Agriculture and Rural Affairs, Beijing 100176, China; State Key Laboratory for Quality and Safety of Agro-Products, Institute of Animal Husbandry and Veterinary Science, Zhejiang Academy of Agricultural Sciences, Hangzhou 310021, China.

State Key Laboratory for Quality and Safety of Agro-Products, Institute of Animal Husbandry and Veterinary Science, Zhejiang Academy of Agricultural Sciences, Hangzhou 310021, China.

出版信息

Poult Sci. 2025 Aug 30;104(11):105757. doi: 10.1016/j.psj.2025.105757.

Abstract

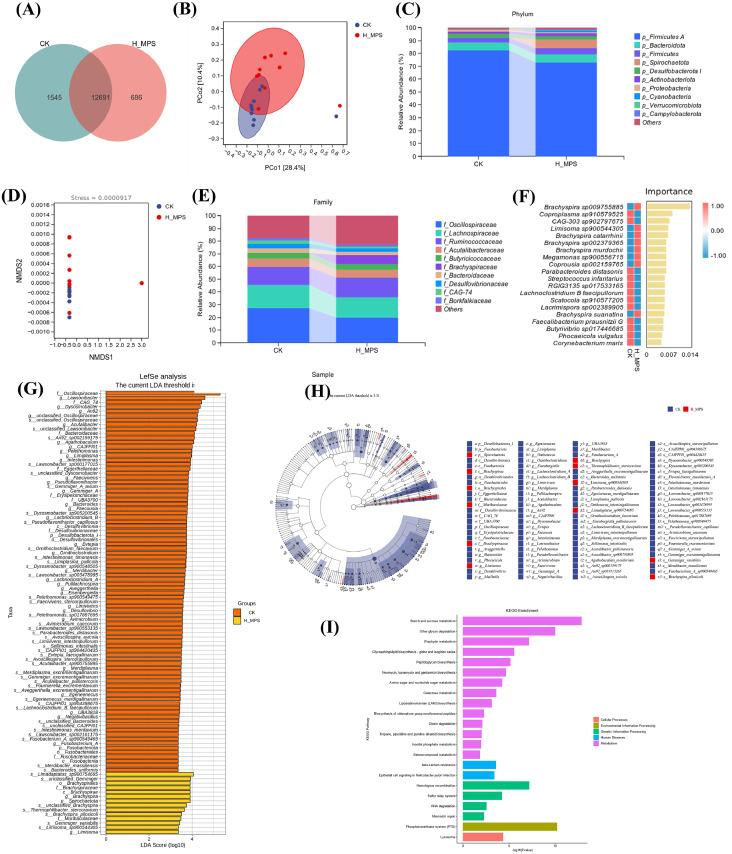
Ubiquitous microplastics can bioaccumulate in organisms, resulting in detrimental health impacts, such as liver inflammation. Nonetheless, the exact mechanism by which polystyrene microplastics (PS-MPs) trigger liver inflammation via the gut-liver axis in ducks remains unclear. The purpose of this study was to clarify the impact of PS-MPs exposure to liver inflammation through the gut-liver axis in ducks. Our investigation indicated that exposure to PS-MPs markedly upregulated the levels of MDA and ROS in the liver tissue and enhanced the release of pro-inflammatory cytokines (TNF-α, IL-6, and IL-1β). Additionally, PS-MPs exposure increased the LPS level, which ultimately triggered the TLR4/NF-κB signaling pathway. Notably, exposure to PS-MPs resulted in a marked change in the gut microbiota composition, primarily indicated by an increase in the relative abundance of Brachyspiraceae and a reduction in that of CAG-74 and Oscillospiraceae. Metabolome analysis further revealed that different expressed metabolites (DEMs) in the positive and negative mode were identified between the control and HMPs groups, including 1-methylhistamine, DL-Methionine sulfoxide, Guanidinoethyl sulfonate, l-Cysteic acid, Deoxyinosine, Camp. Both metagenomic and metabolome analyses showed enrichment in the lysosomal pathway. Correlation analysis suggested association among representative gut microbiota, serum LPS, oxidative stress factors, liver DEMs and key liver inflammatory indicators. Our study sheds light on the mechanism by which PS-MPs exposure induced liver inflammation in ducks via the modulation of the gut-liver axis. These findings improved our understanding of the underlying mechanisms that contribute to PS-MPs-induced hepatotoxicity in avian species.

摘要

无处不在的微塑料会在生物体中生物累积,对健康产生有害影响,如肝脏炎症。尽管如此,聚苯乙烯微塑料(PS-MPs)通过鸭的肠-肝轴引发肝脏炎症的确切机制仍不清楚。本研究的目的是阐明PS-MPs暴露通过鸭的肠-肝轴对肝脏炎症的影响。我们的调查表明,暴露于PS-MPs会显著上调肝脏组织中丙二醛(MDA)和活性氧(ROS)的水平,并增强促炎细胞因子(肿瘤坏死因子-α、白细胞介素-6和白细胞介素-1β)的释放。此外,PS-MPs暴露会增加脂多糖(LPS)水平,最终触发Toll样受体4/核因子-κB(TLR4/NF-κB)信号通路。值得注意的是,暴露于PS-MPs会导致肠道微生物群组成发生显著变化,主要表现为短螺旋体科相对丰度增加,而CAG-74和颤螺菌科相对丰度降低。代谢组学分析进一步揭示,在对照组和高剂量微塑料(HMPs)组之间,在正、负模式下均鉴定出不同表达的代谢物(DEMs),包括1-甲基组胺、DL-蛋氨酸亚砜、胍基乙磺酸盐、L-半胱氨酸、脱氧肌苷、樟脑。宏基因组学和代谢组学分析均显示溶酶体途径富集。相关性分析表明,代表性肠道微生物群、血清LPS、氧化应激因子、肝脏DEMs和关键肝脏炎症指标之间存在关联。我们的研究揭示了PS-MPs暴露通过调节肠-肝轴诱导鸭肝脏炎症的机制。这些发现增进了我们对导致PS-MPs诱导禽类肝毒性潜在机制的理解。

https://cdn.ncbi.nlm.nih.gov/pmc/blobs/3e8a/12433511/2cfb8f9eb349/gr1.jpg

文献AI研究员

20分钟写一篇综述,助力文献阅读效率提升50倍。

立即体验

用中文搜PubMed

大模型驱动的PubMed中文搜索引擎

马上搜索

文档翻译

学术文献翻译模型,支持多种主流文档格式。

立即体验