Suppr超能文献

MAPK12在肝癌患者预后中的作用及其对干性特征的影响

The Role of MAPK12 in Prognosis of Patients With Liver Cancer and Effects on Stemness Characteristics.

作者信息

Tao Yun, Tang Jie, Yu Wenhui, Yang Wenge, Zhang Jianwei, Wu Qinghua, Li Jie

机构信息

Department of Interventional Radiology, Affiliated Hospital of jiangnan University, Wuxi, China.

出版信息

Stem Cells Int. 2025 Aug 27;2025:9071464. doi: 10.1155/sci/9071464. eCollection 2025.

Abstract

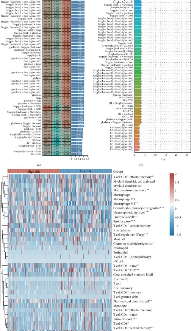
Liver hepatocellular carcinoma (LIHC) is a prevalent and highly aggressive form of liver cancer, characterized by increasing rates of incidence and mortality globally. Although numerous treatment options currently exist, they frequently result in insufficient clinical outcomes for those diagnosed with LIHC. This highlights the urgent need to identify new biomarkers that can enhance prognostic evaluations and support the development of more effective therapeutic strategies for LIHC. Through the use of the SwissTargetPrediction tool, we precisely identified molecular targets related to Sorafenib. Furthermore, analysis of RNA sequencing data from the TCGA-LIHC cohort uncovered 24 genes associated with different patient prognoses following Sorafenib therapy. Employing a clustering-based analytical approach, we assessed the connections between gene expression profiles, clinical outcomes, immune cell infiltration levels, and tumor stage progression. A prognostic framework was constructed by applying various machine learning techniques and subsequently validated across several independent datasets. Utilizing the XgBoost algorithm, MAPK12 emerged as a key regulatory gene influencing the prognosis of individuals with LIHC. The results of in vitro experiments demonstrated that knockdown of MAPK12 reduced the proliferation, metastasis, and tumor stemness-related sphere-forming ability of LIHC cells. These results underscore the promise of MAPK12 as a potential prognostic biomarker for LIHC and offer valuable insights for crafting personalized treatment approaches.

摘要

肝细胞肝癌(LIHC)是一种常见且侵袭性很强的肝癌形式,其全球发病率和死亡率呈上升趋势。尽管目前有多种治疗选择,但对于那些被诊断为LIHC的患者,这些治疗常常导致临床疗效不佳。这凸显了迫切需要识别新的生物标志物,以加强预后评估,并支持开发更有效的LIHC治疗策略。通过使用SwissTargetPrediction工具,我们精确鉴定了与索拉非尼相关的分子靶点。此外,对来自TCGA-LIHC队列的RNA测序数据的分析发现了24个与索拉非尼治疗后不同患者预后相关的基因。采用基于聚类的分析方法,我们评估了基因表达谱、临床结果、免疫细胞浸润水平和肿瘤分期进展之间的联系。通过应用各种机器学习技术构建了一个预后框架,并随后在几个独立数据集中进行了验证。利用XgBoost算法,MAPK12成为影响LIHC患者预后的关键调控基因。体外实验结果表明,敲低MAPK12可降低LIHC细胞的增殖、转移和与肿瘤干性相关的成球能力。这些结果强调了MAPK12作为LIHC潜在预后生物标志物的前景,并为制定个性化治疗方法提供了有价值的见解。

https://cdn.ncbi.nlm.nih.gov/pmc/blobs/6ead/12408136/365899bb362a/SCI2025-9071464.001.jpg

文献AI研究员

20分钟写一篇综述,助力文献阅读效率提升50倍。

立即体验

用中文搜PubMed

大模型驱动的PubMed中文搜索引擎

马上搜索

文档翻译

学术文献翻译模型,支持多种主流文档格式。

立即体验