Suppr超能文献

缺氧通过抑制TRIM21使ID1稳定,从而促进胰腺腺癌进展。

Hypoxia promotes pancreatic adenocarcinoma progression by stabilizing ID1 via TRIM21 suppression.

作者信息

Cheng Rui, Tang Yuanjun, Cao Xuedi, Huang Zhanya, Guo Yunyun, Jin Renjing, Wang Yan, Liu Yang, Xue Lixiang, Wang Yuqing

机构信息

Peking University Third Hospital Cancer Center, Department of Radiation Oncology, Peking University Third Hospital, Beijing, China.

Center of Basic Medical Research, Institute of Medical Innovation and Research, Peking University Third Hospital, Beijing, China.

出版信息

Front Oncol. 2025 Aug 21;15:1616968. doi: 10.3389/fonc.2025.1616968. eCollection 2025.

Abstract

INTRODUCTION

Pancreatic adenocarcinoma (PAAD) is a highly aggressive malignancy characterized by a profoundly hypoxic tumor microenvironment, which fosters tumor progression and confers resistance to therapy The oncogenic regulator ID1has been implicated in PAAD malignancy, however, the mechanisms underlying hypoxia-induced stabilization of ID1 and the role of ubiquitin-mediated degradation remain poorly understood. Elucidating these pathways is essential for identifying novel therapeutic targets for PAAD.

METHODS

In this study, we examined ID1 expression in PAAD tissues and cell lines using publicly available databases and in vitro models. We simulated hypoxic conditions to assess their effects on ID1 expression and tumor cell behaviors, including proliferation, migration, and invasion. Protein stability was investigated via cycloheximide chase, proteasome and autophagy inhibition, and ubiquitination assays. Mass spectrometry identified TRIM21 as an E3 ubiquitin ligase interacting with ID1. To investigate its regulatory role, we generated stable TRIM21 knockdown and overexpression pancreatic cancer cell lines. Finally, in vivo xenograft experiments were conducted to evaluate the impact of ID1 and TRIM21 on tumor growth.

RESULTS

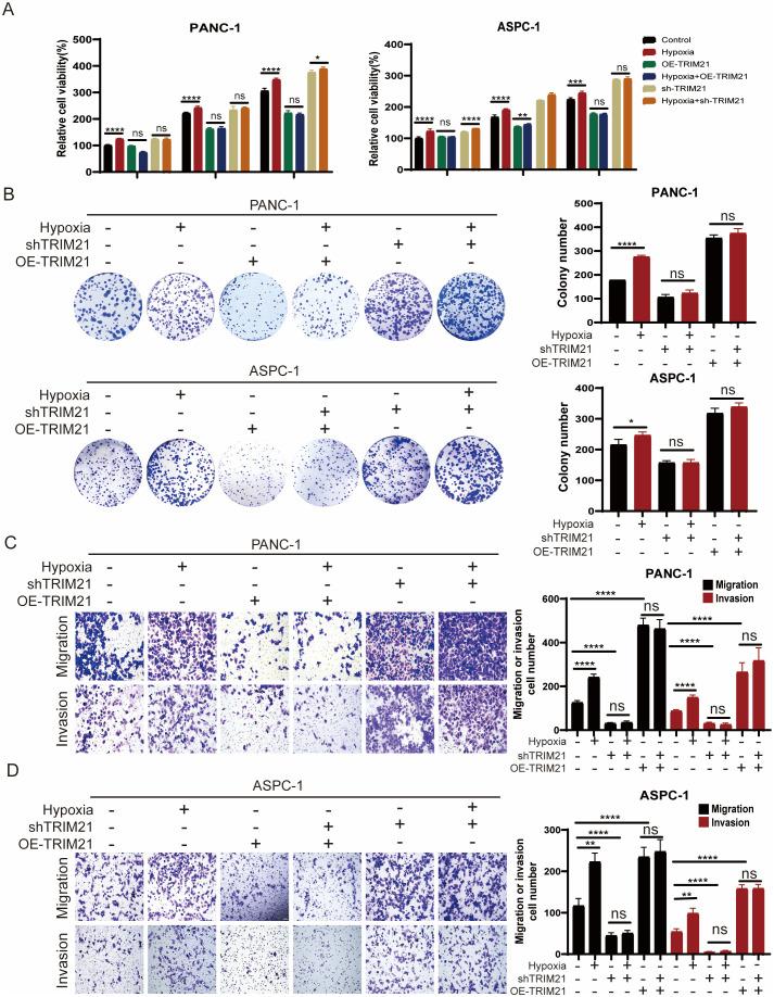
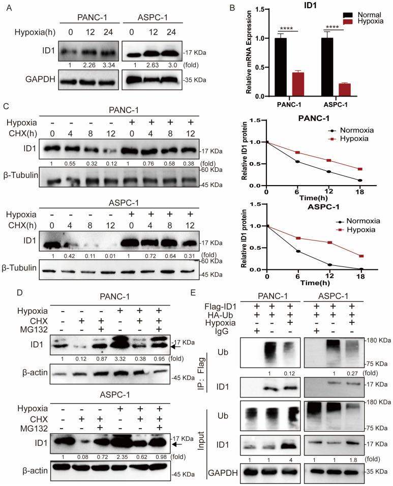
ID1 was markedly overexpressed in PAAD tissues and cell lines, correlating with advanced tumor stage, metastasis, and reduced patient survival. Hypoxia elevated ID1 protein levels without significantly affecting its mRNA, suggesting post-translational stabilization. Mechanistic studies revealed that hypoxia inhibits ubiquitin-proteasome-mediated degradation of ID1 by downregulating TRIM21, an E3 ubiquitin ligase responsible for ID1 ubiquitination. TRIM21 knockdown restored ID1 levels and promoted tumor cell function, whereas TRIM21 overexpression suppressed these malignant phenotypes and mitigated hypoxia-induced aggressiveness. In vivo, ID1 silencing impeded, while TRIM21 knockdown accelerated, pancreatic tumor growth, confirming their opposing roles in tumor progression.

DISCUSSION

Our findings demonstrate that hypoxia drives pancreatic tumor progression by downregulating TRIM21, leading to stabilization of the oncogenic protein ID1. The TRIM21-ID1 axis emerges as a promising therapeutic target for PAAD, suggesting that restoring TRIM21-mediated ID1 degradation could counteract hypoxia-induced malignancy.

摘要

引言

胰腺腺癌(PAAD)是一种具有高度侵袭性的恶性肿瘤,其特征是肿瘤微环境严重缺氧,这促进了肿瘤进展并赋予了对治疗的抗性。致癌调节因子ID1与PAAD的恶性程度有关,然而,缺氧诱导ID1稳定的潜在机制以及泛素介导的降解作用仍知之甚少。阐明这些途径对于确定PAAD的新治疗靶点至关重要。

方法

在本研究中,我们使用公开可用的数据库和体外模型检查了PAAD组织和细胞系中ID1的表达。我们模拟缺氧条件以评估其对ID1表达和肿瘤细胞行为的影响,包括增殖、迁移和侵袭。通过放线菌酮追踪、蛋白酶体和自噬抑制以及泛素化测定来研究蛋白质稳定性。质谱鉴定TRIM21为与ID1相互作用的E3泛素连接酶。为了研究其调节作用,我们构建了稳定的TRIM21敲低和过表达的胰腺癌细胞系。最后,进行体内异种移植实验以评估ID1和TRIM21对肿瘤生长的影响。

结果

ID1在PAAD组织和细胞系中明显过表达,与肿瘤晚期、转移和患者生存率降低相关。缺氧提高了ID1蛋白水平,而对其mRNA没有显著影响,表明存在翻译后稳定作用。机制研究表明,缺氧通过下调TRIM21(一种负责ID1泛素化的E3泛素连接酶)来抑制泛素-蛋白酶体介导的ID1降解。TRIM21敲低恢复了ID1水平并促进了肿瘤细胞功能,而TRIM21过表达抑制了这些恶性表型并减轻了缺氧诱导的侵袭性。在体内,ID1沉默阻碍了胰腺肿瘤生长,而TRIM21敲低则加速了肿瘤生长,证实了它们在肿瘤进展中的相反作用。

讨论

我们的研究结果表明,缺氧通过下调TRIM21来驱动胰腺肿瘤进展,导致致癌蛋白ID1的稳定。TRIM21-ID1轴成为PAAD的一个有前景的治疗靶点,这表明恢复TRIM21介导的ID1降解可以对抗缺氧诱导的恶性肿瘤。

https://cdn.ncbi.nlm.nih.gov/pmc/blobs/0e4c/12408324/dd657a23c641/fonc-15-1616968-g001.jpg

文献AI研究员

20分钟写一篇综述,助力文献阅读效率提升50倍。

立即体验

用中文搜PubMed

大模型驱动的PubMed中文搜索引擎

马上搜索

文档翻译

学术文献翻译模型,支持多种主流文档格式。

立即体验