Suppr超能文献

解码结直肠癌中的缺氧肿瘤微环境以进行预后建模和治疗靶点发现。

Decoding the hypoxic tumor microenvironment in colorectal cancer for prognostic modeling and therapeutic target discovery.

作者信息

Duan Xiao-Cui, Zhou Yan, Feng Fan, Jiang Hai-Bo, Wang Mei-Lin, Han Zhe, Pang Hong-Fei, Liu Yu-Hang, Jia Heng-Zhe, He Meng-, Xu Hong-Pan, Wang Yuan-Yuan

机构信息

Department of Cell Biology, Institute of Basic Medicine, Hebei Medical University, Shijiazhuang, Hebei, China.

Department of Gastrointestinal Disease Center, The First Hospital of Hebei Medical University, Shijiazhuang, Hebei, China.

出版信息

Front Immunol. 2025 Aug 26;16:1651749. doi: 10.3389/fimmu.2025.1651749. eCollection 2025.

Abstract

BACKGROUND

Hypoxia is a hallmark of the colorectal cancer (CRC) tumor microenvironment (TME) that drives malignant progression, chemoresistance, and immune evasion. However, the cellular heterogeneity underpinning hypoxic responses in CRC and its impact on prognosis remain incompletely understood.

METHODS

We integrated single-cell RNA sequencing data from 15 CRC samples (GSE166555 and GSE221575) to delineate hypoxic and normoxic cell populations and identify hypoxia-related genes (HRGs). Weighted gene co-expression network analysis (WGCNA) and enrichment profiling elucidated key biological processes associated with hypoxia. Cell-cell communication networks were inferred using CellChat, and transcription factor regulatory modules were reconstructed via SCENIC and GRNBoost2. A hypoxia-based prognostic signature was developed from unique H3 cluster genes using univariate Cox and Lasso regression on The Cancer Genome Atlas (TCGA; n = 606) and validated in GSE39582 (n = 579). Drug sensitivity correlations were derived from the GDSCv2 database. Finally, assays assessed the functional role of GIPC2, a model gene, in CRC cell lines.

RESULTS

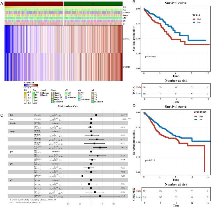
Single-cell profiling uncovered eight distinct hypoxic clusters, with H3 exhibiting the highest hypoxia scores and enrichment in glycoprotein metabolic and angiogenesis pathways. The eight-gene prognostic model stratified patients into high- and low-risk groups with significantly different overall survival in both TCGA (P = 0.0026) and validation cohorts (P = 0.011). Drug analysis highlighted associations of model genes with PI3K/MTOR and apoptosis pathways. GIPC2 knockdown in LS180 and HT-29 cells markedly inhibited proliferation, migration, and invasion, while inducing apoptosis and reversing EMT phenotypes.

CONCLUSIONS

We present a robust hypoxia-related gene signature that accurately predicts CRC patient prognosis and nominate GIPC2 as a potential biomarker and therapeutic target, offering new insights into hypoxia-driven CRC biology and personalized treatment strategies.

摘要

背景

缺氧是结直肠癌(CRC)肿瘤微环境(TME)的一个标志,它驱动恶性进展、化疗耐药和免疫逃逸。然而,CRC中缺氧反应的细胞异质性及其对预后的影响仍未完全了解。

方法

我们整合了来自15个CRC样本(GSE166555和GSE221575)的单细胞RNA测序数据,以描绘缺氧和常氧细胞群,并鉴定缺氧相关基因(HRGs)。加权基因共表达网络分析(WGCNA)和富集分析阐明了与缺氧相关的关键生物学过程。使用CellChat推断细胞间通信网络,并通过SCENIC和GRNBoost2重建转录因子调控模块。基于缺氧的预后特征是利用癌症基因组图谱(TCGA;n = 606)上独特的H3簇基因,通过单变量Cox和Lasso回归开发的,并在GSE39582(n = 579)中进行了验证。药物敏感性相关性来自GDSCv2数据库。最后,实验评估了模型基因GIPC2在CRC细胞系中的功能作用。

结果

单细胞分析揭示了八个不同的缺氧簇,其中H3表现出最高的缺氧评分,并在糖蛋白代谢和血管生成途径中富集。八基因预后模型将患者分为高风险和低风险组,在TCGA(P = 0.0026)和验证队列(P = 0.011)中,两组的总生存期有显著差异。药物分析突出了模型基因与PI3K/MTOR和凋亡途径的关联。在LS180和HT - 29细胞中敲低GIPC2可显著抑制增殖、迁移和侵袭,同时诱导凋亡并逆转EMT表型。

结论

我们提出了一个强大的缺氧相关基因特征,可准确预测CRC患者的预后,并将GIPC2指定为潜在的生物标志物和治疗靶点,为缺氧驱动的CRC生物学和个性化治疗策略提供了新的见解。

https://cdn.ncbi.nlm.nih.gov/pmc/blobs/a87b/12417453/6ade05c9d6bb/fimmu-16-1651749-g001.jpg

文献AI研究员

20分钟写一篇综述,助力文献阅读效率提升50倍。

立即体验

用中文搜PubMed

大模型驱动的PubMed中文搜索引擎

马上搜索

文档翻译

学术文献翻译模型,支持多种主流文档格式。

立即体验