Suppr超能文献

GRA86是一种新型致密颗粒蛋白,对(某种生物中的)毒力和缓殖子分化很重要。 (注:原文中“in”后面缺少具体内容)

GRA86 Is a Novel Dense Granule Protein Important for Virulence and Bradyzoite Differentiation in .

作者信息

Zheng Xiao-Nan, Li Jing, Lu Xin-Sheng, Elsheikha Hany M, Zhu Xing-Quan

机构信息

Laboratory of Parasitic Diseases, College of Veterinary Medicine, Shanxi Agricultural University, Jinzhong 030801, China.

Faculty of Medicine and Health Sciences, School of Veterinary Medicine and Science, University of Nottingham, Sutton Bonington Campus, Loughborough LE12 5RD, UK.

出版信息

Animals (Basel). 2025 Sep 3;15(17):2591. doi: 10.3390/ani15172591.

Abstract

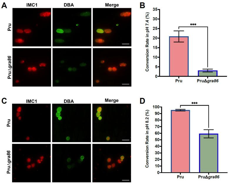
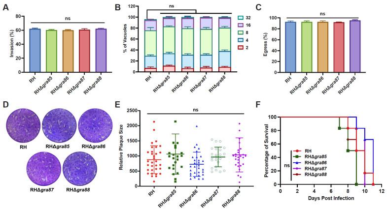
is a globally prevalent parasite capable of establishing lifelong infections, which can have severe consequences in immunocompromised individuals and developing fetuses. GRAs are essential secretory effectors that facilitate nutrient acquisition, modulate host immune responses, and support intracellular survival. In this study, we characterized four putative GRAs (GRA85-88) that co-localize with GRA12 in both tachyzoite and bradyzoite stages. Using CRISPR-Cas9-mediated homologous recombination, we successfully generated knockout strains in both type I RH and type II Pru backgrounds. Phenotypic analysis revealed that GRA85, GRA87, and GRA88 were not individually required for parasite replication, invasion, or virulence. However, deletion of (PruΔ) resulted in a significant reduction in virulence and fewer brain cysts in chronically infected mice, although in vitro growth remained unaffected. Transcriptomic profiling of PruΔ revealed downregulation of bradyzoite-related genes and upregulation of GRAs involved in host interaction. Additionally, in vitro differentiation assays showed impaired bradyzoite development in the absence of GRA86. These findings from murine models and in vitro phenotypic assays highlight GRA86 as a regulator of chronic infection and stage conversion, positioning it as an important player in pathogenesis and a promising target for therapeutic intervention.

摘要

是一种全球流行的寄生虫,能够建立终身感染,这在免疫功能低下的个体和发育中的胎儿中可能会产生严重后果。致密颗粒蛋白(GRAs)是重要的分泌效应蛋白,有助于获取营养、调节宿主免疫反应并支持细胞内存活。在本研究中,我们鉴定了四种假定的GRAs(GRA85 - 88),它们在速殖子和缓殖子阶段均与GRA12共定位。使用CRISPR - Cas9介导的同源重组,我们在I型RH和II型Pru背景下成功构建了基因敲除株。表型分析表明,GRA85、GRA87和GRA88对寄生虫的复制、侵袭或毒力并非单独必需。然而,GRA86缺失株(PruΔ)导致毒力显著降低,并且在慢性感染小鼠中的脑囊肿减少,尽管体外生长不受影响。PruΔ的转录组分析显示缓殖子相关基因下调,以及参与宿主相互作用的GRAs上调。此外,体外分化试验表明在没有GRA86的情况下缓殖子发育受损。来自小鼠模型和体外表型试验的这些发现突出了GRA86作为慢性感染和阶段转换的调节因子,使其成为致病机制中的重要参与者和治疗干预的有希望靶点。

https://cdn.ncbi.nlm.nih.gov/pmc/blobs/ef5c/12427315/47f5b8929800/animals-15-02591-g001.jpg

文献AI研究员

20分钟写一篇综述,助力文献阅读效率提升50倍。

立即体验

用中文搜PubMed

大模型驱动的PubMed中文搜索引擎

马上搜索

文档翻译

学术文献翻译模型,支持多种主流文档格式。

立即体验