Suppr超能文献

PGC-1α定位与周转的动态调节表明线粒体适应在热量限制和应激反应中发挥作用。

Dynamic regulation of PGC-1alpha localization and turnover implicates mitochondrial adaptation in calorie restriction and the stress response.

作者信息

Anderson Rozalyn M, Barger Jamie L, Edwards Michael G, Braun Kristina H, O'Connor Clare E, Prolla Tomas A, Weindruch Richard

机构信息

University of Wisconsin Madison, GRECC VA Hospital, 2500 Overlook Terrace, Madison, WI 53705, USA.

出版信息

Aging Cell. 2008 Jan;7(1):101-11. doi: 10.1111/j.1474-9726.2007.00357.x. Epub 2007 Nov 21.

Abstract

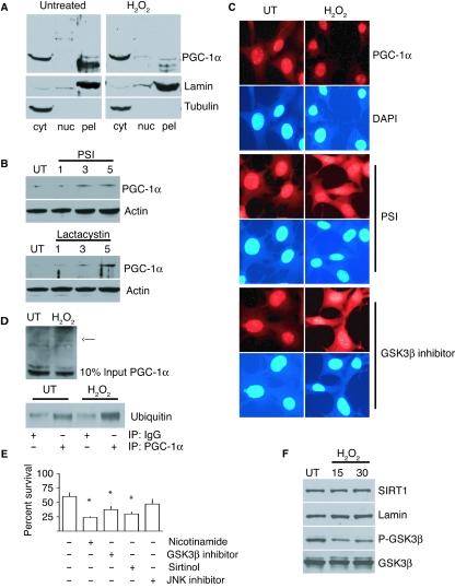
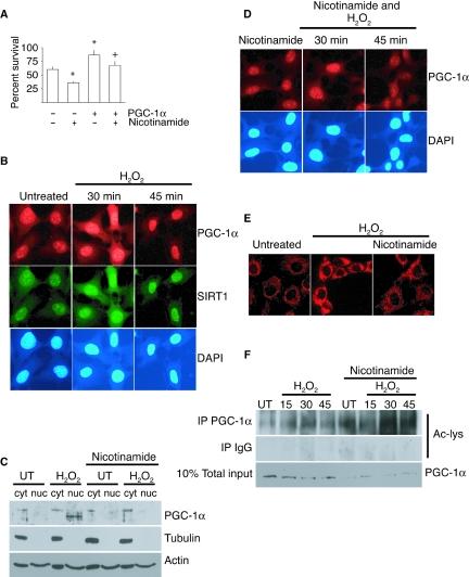
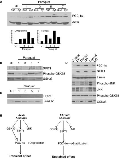
There is increasing evidence that longevity and stress resistance are connected, but the mechanism is unclear. We report that mitochondria are regulated in response to oxidative stress and calorie restriction through a shared mechanism involving peroxisome proliferator-activated receptor-gamma co-activator 1alpha (PGC-1alpha). We demonstrate that PGC-1alpha subcellular distribution is regulated, and its transcriptional activity is promoted through SIRT1-dependent nuclear accumulation. In addition, the duration of PGC-1alpha activity is regulated by glycogen synthase kinase beta (GSK3beta), which targets PGC-1alpha for intranuclear proteasomal degradation. This mechanism of regulation permits the rapidity and persistence of PGC-1alpha activation to be independently controlled. We provide evidence that this pathway of PGC-1alpha regulation occurs in vivo in mice, both in the oxidative stress response and with calorie restriction. Our data show how mitochondrial function may be adapted in response to external stimuli, and support the concept that such adaptation is critically involved in cellular survival and in lifespan extension by calorie restriction.

摘要

越来越多的证据表明长寿与抗应激能力相关,但其中的机制尚不清楚。我们报告称,线粒体通过一种涉及过氧化物酶体增殖物激活受体γ辅助激活因子1α(PGC-1α)的共同机制,对氧化应激和热量限制作出反应进行调节。我们证明,PGC-1α的亚细胞分布受到调控,并且其转录活性通过依赖于沉默信息调节因子1(SIRT1)的核内积累而得到促进。此外,PGC-1α活性的持续时间由糖原合酶激酶β(GSK3β)调节,GSK3β将PGC-1α靶向核内蛋白酶体降解。这种调节机制使得PGC-1α激活的速度和持续性能够被独立控制。我们提供的证据表明,PGC-1α调节的这一途径在小鼠体内的氧化应激反应和热量限制过程中均会发生。我们的数据显示了线粒体功能如何响应外部刺激进行适应性调节,并支持这样一种概念,即这种适应性调节在细胞存活以及热量限制延长寿命过程中起着关键作用。

https://cdn.ncbi.nlm.nih.gov/pmc/blobs/fd12/2253697/6d4da048bdc7/ace0007-0101-f1.jpg

文献AI研究员

20分钟写一篇综述,助力文献阅读效率提升50倍。

立即体验

用中文搜PubMed

大模型驱动的PubMed中文搜索引擎

马上搜索

文档翻译

学术文献翻译模型,支持多种主流文档格式。

立即体验