Suppr超能文献

miRNA-1 和 miRNA-206 通过抑制 Pax7 来调节骨骼肌卫星细胞的增殖和分化。

microRNA-1 and microRNA-206 regulate skeletal muscle satellite cell proliferation and differentiation by repressing Pax7.

机构信息

McAllister Heart Institute, Department of Cell and Developmental Biology, University of North Carolina at Chapel Hill, Chapel Hill, NC 27599, USA.

出版信息

J Cell Biol. 2010 Sep 6;190(5):867-79. doi: 10.1083/jcb.200911036.

Abstract

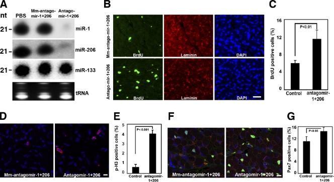
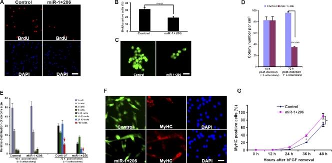
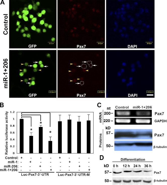
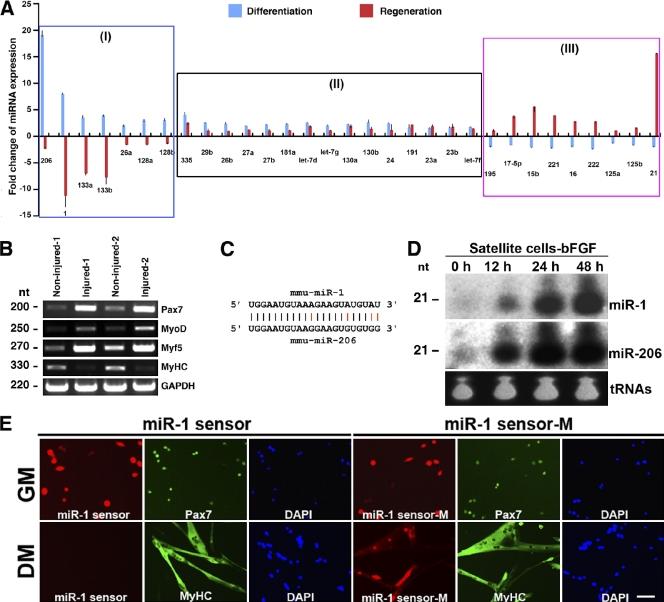
Skeletal muscle satellite cells are adult stem cells responsible for postnatal skeletal muscle growth and regeneration. Paired-box transcription factor Pax7 plays a central role in satellite cell survival, self-renewal, and proliferation. However, how Pax7 is regulated during the transition from proliferating satellite cells to differentiating myogenic progenitor cells is largely unknown. In this study, we find that miR-1 and miR-206 are sharply up-regulated during satellite cell differentiation and down-regulated after muscle injury. We show that miR-1 and miR-206 facilitate satellite cell differentiation by restricting their proliferative potential. We identify Pax7 as one of the direct regulatory targets of miR-1 and miR-206. Inhibition of miR-1 and miR-206 substantially enhances satellite cell proliferation and increases Pax7 protein level in vivo. Conversely, sustained Pax7 expression as a result of the loss of miR-1 and miR-206 repression elements at its 3' untranslated region significantly inhibits myoblast differentiation. Therefore, our experiments suggest that microRNAs participate in a regulatory circuit that allows rapid gene program transitions from proliferation to differentiation.

摘要

骨骼肌卫星细胞是成体干细胞,负责出生后骨骼肌的生长和再生。配对盒转录因子 Pax7 在卫星细胞的存活、自我更新和增殖中起着核心作用。然而,Pax7 在从增殖的卫星细胞向分化的肌源性祖细胞的转变过程中是如何被调控的,在很大程度上仍是未知的。在这项研究中,我们发现 miR-1 和 miR-206 在卫星细胞分化过程中急剧上调,并在肌肉损伤后下调。我们表明,miR-1 和 miR-206 通过限制其增殖潜能来促进卫星细胞分化。我们鉴定出 Pax7 是 miR-1 和 miR-206 的一个直接调控靶标。抑制 miR-1 和 miR-206 可显著增强体内卫星细胞的增殖,并增加 Pax7 蛋白水平。相反,由于其 3'非翻译区缺失 miR-1 和 miR-206 的抑制元件,持续表达 Pax7 显著抑制成肌细胞分化。因此,我们的实验表明,microRNAs 参与了一个调控回路,允许基因程序从增殖到分化的快速转变。

https://cdn.ncbi.nlm.nih.gov/pmc/blobs/a315/2935565/cefaa774f66e/JCB_200911036_RGB_Fig1.jpg

文献AI研究员

20分钟写一篇综述,助力文献阅读效率提升50倍。

立即体验

用中文搜PubMed

大模型驱动的PubMed中文搜索引擎

马上搜索

文档翻译

学术文献翻译模型,支持多种主流文档格式。

立即体验