Suppr超能文献

人源 CD14dim 单核细胞通过 TLR7 和 TLR8 受体巡弋并感知核酸和病毒。

Human CD14dim monocytes patrol and sense nucleic acids and viruses via TLR7 and TLR8 receptors.

机构信息

U838 INSERM, Université Paris Descartes, Paris, France.

出版信息

Immunity. 2010 Sep 24;33(3):375-86. doi: 10.1016/j.immuni.2010.08.012. Epub 2010 Sep 9.

Abstract

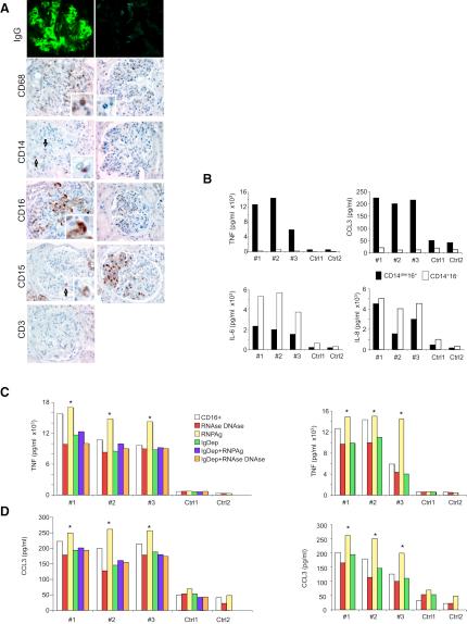
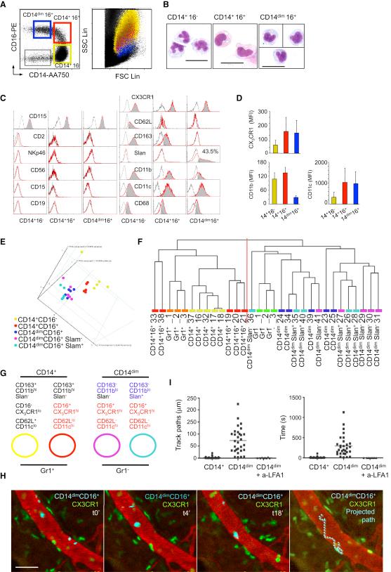
Monocytes are effectors of the inflammatory response to microbes. Human CD14(+) monocytes specialize in phagocytosis and production of reactive oxygen species and secrete inflammatory cytokines in response to a broad range of microbial cues. Here, we have characterized the functions of human monocytes that lack CD14 (CD14(dim)) and express CD16. CD14(dim) monocytes were genetically distinct from natural killer cells. Gene expression analyses indicated similarities with murine patrolling Gr1(dim) monocytes, and they patrolled the endothelium of blood vessels after adoptive transfer, in a lymphocyte function-associated antigen-1-dependent manner. CD14(dim) monocytes were weak phagocytes and did not produce ROS or cytokines in response to cell-surface Toll-like receptors. Instead, they selectively produced TNF-α, IL-1β, and CCL3 in response to viruses and immune complexes containing nucleic acids, via a proinflammatory TLR7-TLR 8-MyD88-MEK pathway. Thus, CD14(dim) cells are bona fide monocytes involved in the innate local surveillance of tissues and the pathogenesis of autoimmune diseases.

摘要

单核细胞是对微生物的炎症反应的效应物。人 CD14(+)单核细胞专门从事吞噬作用和活性氧物质的产生,并在广泛的微生物线索的刺激下分泌炎症细胞因子。在这里,我们已经描述了缺乏 CD14(CD14(dim)) 并表达 CD16 的人类单核细胞的功能。CD14(dim)单核细胞在遗传上与自然杀伤细胞不同。基因表达分析表明与鼠巡逻 Gr1(dim)单核细胞相似,并且它们以淋巴细胞功能相关抗原-1 依赖性方式在过继转移后在血管内皮细胞上巡逻。CD14(dim)单核细胞是弱吞噬细胞,不会对细胞表面 Toll 样受体产生 ROS 或细胞因子。相反,它们通过促炎 TLR7-TLR 8-MyD88-MEK 途径选择性地产生 TNF-α、IL-1β 和 CCL3 来响应病毒和含有核酸的免疫复合物。因此,CD14(dim)细胞是真正的单核细胞,参与组织的先天局部监测和自身免疫性疾病的发病机制。

https://cdn.ncbi.nlm.nih.gov/pmc/blobs/0875/3063338/123cded6092b/fx1.jpg

文献AI研究员

20分钟写一篇综述,助力文献阅读效率提升50倍。

立即体验

用中文搜PubMed

大模型驱动的PubMed中文搜索引擎

马上搜索

文档翻译

学术文献翻译模型,支持多种主流文档格式。

立即体验