Suppr超能文献

雷帕霉素通过增强酿酒酵母中 Sir2 与 rDNA 的结合来增加 rDNA 的稳定性。

Rapamycin increases rDNA stability by enhancing association of Sir2 with rDNA in Saccharomyces cerevisiae.

机构信息

School of Biological Sciences, Research Center for Functional Cellulomics, Institute of Microbiology, Seoul National University, Seoul 151-747, Republic of Korea.

出版信息

Nucleic Acids Res. 2011 Mar;39(4):1336-50. doi: 10.1093/nar/gkq895. Epub 2010 Oct 14.

Abstract

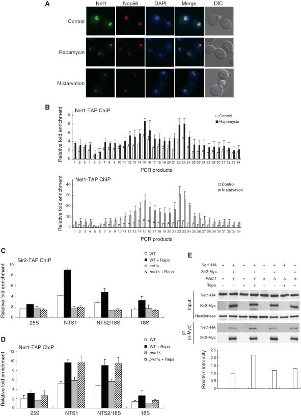
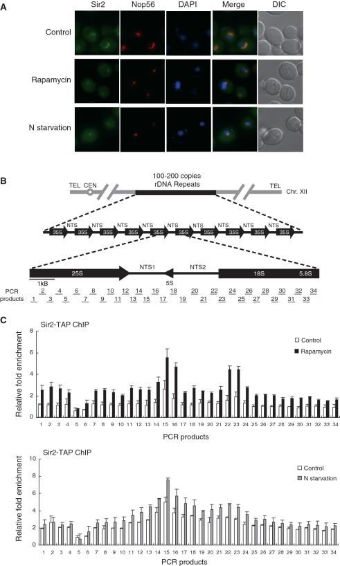
The target of rapamycin (TOR) kinase is an evolutionarily conserved key regulator of eukaryotic cell growth and proliferation. Recently, it has been reported that inhibition of TOR signaling pathway can delay aging and extend lifespan in several eukaryotic organisms, but how lifespan extension is mediated by inhibition of TOR signaling is poorly understood. Here we report that rapamycin treatment and nitrogen starvation, both of which cause inactivation of TOR complex 1 (TORC1), lead to enhanced association of Sir2 with ribosomal DNA (rDNA) in Saccharomyces cerevisiae. TORC1 inhibition increases transcriptional silencing of RNA polymerase II-transcribed gene integrated at the rDNA locus and reduces homologous recombination between rDNA repeats that causes formation of toxic extrachromosomal rDNA circles. In addition, TORC1 inhibition induces deacetylation of histones at rDNA. We also found that Pnc1 and Net1 are required for enhancement of association of Sir2 with rDNA under TORC1 inhibition. Taken together, our findings suggest that inhibition of TORC1 signaling stabilizes the rDNA locus by enhancing association of Sir2 with rDNA, thereby leading to extension of replicative lifespan in S. cerevisiae.

摘要

雷帕霉素靶蛋白(TOR)激酶是真核细胞生长和增殖的进化上保守的关键调节剂。最近,据报道,抑制 TOR 信号通路可以在几种真核生物中延缓衰老并延长寿命,但 TOR 信号抑制如何介导寿命延长尚不清楚。在这里,我们报告说,雷帕霉素处理和氮饥饿,这两者都会导致 TOR 复合物 1(TORC1)失活,导致酵母中 Sir2 与核糖体 DNA(rDNA)的结合增强。TORC1 抑制增加了 RNA 聚合酶 II 转录的整合在 rDNA 位点的基因的转录沉默,并减少了 rDNA 重复之间引起毒性染色体外 rDNA 环形成的同源重组。此外,TORC1 抑制诱导 rDNA 上组蛋白的去乙酰化。我们还发现,在 TORC1 抑制下,Pnc1 和 Net1 对于增强 Sir2 与 rDNA 的结合是必需的。总之,我们的研究结果表明,抑制 TORC1 信号通过增强 Sir2 与 rDNA 的结合来稳定 rDNA 位点,从而导致酿酒酵母复制寿命的延长。

https://cdn.ncbi.nlm.nih.gov/pmc/blobs/e5a7/3045593/9502bfd9d80a/gkq895f1.jpg

文献AI研究员

20分钟写一篇综述,助力文献阅读效率提升50倍。

立即体验

用中文搜PubMed

大模型驱动的PubMed中文搜索引擎

马上搜索

文档翻译

学术文献翻译模型,支持多种主流文档格式。

立即体验