Suppr超能文献

鉴定和全基因组预测疟原虫中 ApiAP2 家族调控因子的 DNA 结合特异性。

Identification and genome-wide prediction of DNA binding specificities for the ApiAP2 family of regulators from the malaria parasite.

机构信息

Department of Molecular Biology & Lewis-Sigler Institute for Integrative Genomics, Princeton University, Princeton, New Jersey, United States of America.

出版信息

PLoS Pathog. 2010 Oct 28;6(10):e1001165. doi: 10.1371/journal.ppat.1001165.

Abstract

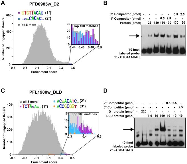
The molecular mechanisms underlying transcriptional regulation in apicomplexan parasites remain poorly understood. Recently, the Apicomplexan AP2 (ApiAP2) family of DNA binding proteins was identified as a major class of transcriptional regulators that are found across all Apicomplexa. To gain insight into the regulatory role of these proteins in the malaria parasite, we have comprehensively surveyed the DNA-binding specificities of all 27 members of the ApiAP2 protein family from Plasmodium falciparum revealing unique binding preferences for the majority of these DNA binding proteins. In addition to high affinity primary motif interactions, we also observe interactions with secondary motifs. The ability of a number of ApiAP2 proteins to bind multiple, distinct motifs significantly increases the potential complexity of the transcriptional regulatory networks governed by the ApiAP2 family. Using these newly identified sequence motifs, we infer the trans-factors associated with previously reported plasmodial cis-elements and provide evidence that ApiAP2 proteins modulate key regulatory decisions at all stages of parasite development. Our results offer a detailed view of ApiAP2 DNA binding specificity and take the first step toward inferring comprehensive gene regulatory networks for P. falciparum.

摘要

在顶复门寄生虫中,转录调控的分子机制仍知之甚少。最近,顶复门 AP2(ApiAP2)家族的 DNA 结合蛋白被鉴定为一大类转录调控因子,存在于所有顶复门寄生虫中。为了深入了解这些蛋白在疟原虫中的调控作用,我们全面调查了疟原虫中 27 种 ApiAP2 蛋白家族成员的 DNA 结合特异性,揭示了大多数这些 DNA 结合蛋白的独特结合偏好。除了高亲和力的主要基序相互作用外,我们还观察到与次要基序的相互作用。一些 ApiAP2 蛋白能够结合多个不同的基序,这大大增加了由 ApiAP2 家族调控的转录调控网络的潜在复杂性。利用这些新确定的序列基序,我们推断与先前报道的疟原虫顺式元件相关的转录因子,并提供证据表明 ApiAP2 蛋白在寄生虫发育的所有阶段调节关键的调控决策。我们的研究结果提供了 ApiAP2 DNA 结合特异性的详细视图,并朝着推断疟原虫的综合基因调控网络迈出了第一步。

https://cdn.ncbi.nlm.nih.gov/pmc/blobs/7e96/2965767/4fc522cc25cf/ppat.1001165.g001.jpg

文献AI研究员

20分钟写一篇综述,助力文献阅读效率提升50倍。

立即体验

用中文搜PubMed

大模型驱动的PubMed中文搜索引擎

马上搜索

文档翻译

学术文献翻译模型,支持多种主流文档格式。

立即体验