Suppr超能文献

慢性神经损伤中 M 通道亚基 Kv7.2 的转录抑制。

Transcriptional repression of the M channel subunit Kv7.2 in chronic nerve injury.

机构信息

Institute of Membrane and Systems Biology, Faculty of Biological Science, University of Leeds, Leeds, UK Pain TA, Pfizer Global Research and Development, Sandwich, UK.

出版信息

Pain. 2011 Apr;152(4):742-754. doi: 10.1016/j.pain.2010.12.028. Epub 2011 Feb 23.

Abstract

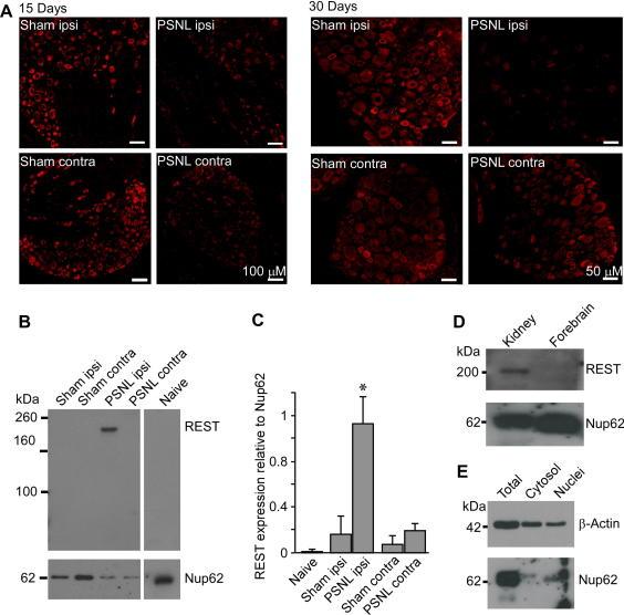
Neuropathic pain is a severe health problem for which there is a lack of effective therapy. A frequent underlying condition of neuropathic pain is a sustained overexcitability of pain-sensing (nociceptive) sensory fibres. Therefore, the identification of mechanisms for such abnormal neuronal excitability is of utmost importance for understanding neuropathic pain. Despite much effort, an inclusive model explaining peripheral overexcitability is missing. We investigated transcriptional regulation of the Kcnq2 gene, which encodes the Kv7.2 subunit of membrane potential-stabilizing M channel, in peripheral sensory neurons in a model of neuropathic pain-partial sciatic nerve ligation (PSNL). We show that Kcnq2 is the major Kcnq gene transcript in dorsal root ganglion (DRG); immunostaining and patch-clamp recordings from acute ganglionic slices verified functional expression of Kv7.2 in small-diameter nociceptive DRG neurons. Neuropathic injury induced substantial downregulation of Kv7.2 expression. Levels of repressor element 1-silencing transcription factor (REST), which is known to suppress Kcnq2 expression, were upregulated in response to neuropathic injury identifying the likely mechanism of Kcnq2 regulation. Behavioural experiments demonstrated that neuropathic hyperalgesia following PSNL developed faster than the downregulation of Kcnq2 expression could be detected, suggesting that this transcriptional mechanism may contribute to the maintenance rather than the initiation of neuropathic pain. Importantly, the decrease in the peripheral M channel abundance could be functionally compensated by peripherally applied M channel opener flupirtine, which alleviated neuropathic hyperalgesia. Our work suggests a novel mechanism for neuropathic overexcitability and brings focus on M channels and REST as peripheral targets for the treatment of neuropathic pain.

摘要

神经性疼痛是一种严重的健康问题,目前缺乏有效的治疗方法。神经性疼痛的一个常见潜在病症是疼痛感应(伤害感受)感觉纤维持续过度兴奋。因此,确定这种异常神经元兴奋性的机制对于理解神经性疼痛至关重要。尽管付出了很多努力,但仍缺乏一个全面的模型来解释外周过度兴奋的机制。我们研究了神经性疼痛模型(部分坐骨神经结扎 [PSNL])中感觉神经元中 Kcnq2 基因的转录调控。我们发现 Kcnq2 是背根神经节(DRG)中主要的 Kcnq 基因转录本;免疫染色和急性神经节切片中的膜片钳记录证实了 Kv7.2 在小直径伤害感受性 DRG 神经元中的功能表达。神经性损伤诱导 Kv7.2 表达的显著下调。已知抑制 Kcnq2 表达的沉默转录因子反应元件 1(REST)的水平对神经性损伤有反应性上调,确定了 Kcnq2 调节的可能机制。行为学实验表明,PSNL 后神经性痛觉过敏的发展速度快于 Kcnq2 表达的下调速度,这表明这种转录机制可能有助于维持而不是引发神经性疼痛。重要的是,外周 M 通道 opener 氟吡汀可在功能上补偿外周 M 通道丰度的减少,从而缓解神经性痛觉过敏。我们的工作为神经性过度兴奋提供了一种新的机制,并将注意力集中在 M 通道和 REST 作为治疗神经性疼痛的外周靶点上。

https://cdn.ncbi.nlm.nih.gov/pmc/blobs/a6d7/3071978/ed356b21a71c/gr1.jpg

文献AI研究员

20分钟写一篇综述,助力文献阅读效率提升50倍。

立即体验

用中文搜PubMed

大模型驱动的PubMed中文搜索引擎

马上搜索

文档翻译

学术文献翻译模型,支持多种主流文档格式。

立即体验