Suppr超能文献

背根神经节神经元中的 KCNQ2/3/5 通道可能是糖尿病大鼠神经性疼痛的治疗靶点。

KCNQ2/3/5 channels in dorsal root ganglion neurons can be therapeutic targets of neuropathic pain in diabetic rats.

机构信息

1 Department of Anatomy, School of Basic Medical Sciences, Shandong University, Jinan, China.

2 Department of Physiology, Jining Medical University, Jining, China.

出版信息

Mol Pain. 2018 Jan-Dec;14:1744806918793229. doi: 10.1177/1744806918793229. Epub 2018 Jul 20.

Abstract

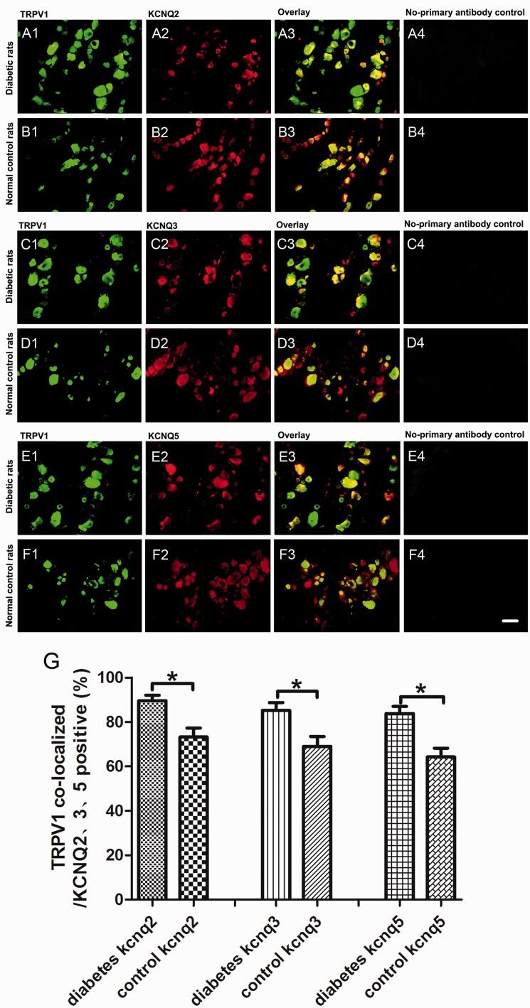
Background Diabetic neuropathic pain is poorly controlled by analgesics, and the precise molecular mechanisms underlying hyperalgesia remain unclear. The KCNQ2/3/5 channels expressed in dorsal root ganglion neurons are important in pain transmission. The expression and activity of KCNQ2/3/5 channels in dorsal root ganglion neurons in rats with diabetic neuropathic pain were investigated in this study. Methods The mRNA levels of KCNQ2/3/5 channels were analyzed by real-time polymerase chain reaction. The protein levels of KCNQ2/3/5 channels were evaluated by Western blot assay. KCNQ2/3/5 channel expression in situ in dorsal root ganglion neurons was detected by double fluorescent labeling technique. M current (I) density and neuronal excitability were determined by whole-cell voltage and current clamp recordings. Mechanical allodynia and thermal hyperalgesia were assessed by von Frey filaments and plantar analgesia tester, respectively. Results The mRNA and protein levels of KCNQ2/3/5 channels significantly decreased, followed by the reduction of I density and elevation of neuronal excitability of dorsal root ganglion neurons from diabetic rats. Activation of KCNQ channels with retigabine reduced the hyperexcitability and inhibition of KCNQ channels with XE991 enhanced the hyperexcitability. Administration of retigabine alleviated both mechanical allodynia and thermal hyperalgesia, while XE991 augmented both mechanical allodynia and thermal hyperalgesia in diabetic neuropathic pain in rats. Conclusion The findings elucidate the mechanisms by which downregulation of the expression and reduction of the activity of KCNQ2/3/5 channels in diabetic rat dorsal root ganglion neurons contribute to neuronal hyperexcitability, which results in hyperalgesia. These data provide intriguing evidence that activation of KCNQ2/3/5 channels might be the potential new targets for alleviating diabetic neuropathic pain symptoms.

摘要

背景

镇痛剂对糖尿病性神经病理性疼痛的控制效果不佳,而导致痛觉过敏的确切分子机制仍不清楚。在背根神经节神经元中表达的 KCNQ2/3/5 通道在疼痛传递中很重要。本研究旨在研究糖尿病性神经病理性疼痛大鼠背根神经节神经元中 KCNQ2/3/5 通道的表达和活性。

方法

通过实时聚合酶链反应分析 KCNQ2/3/5 通道的 mRNA 水平。通过 Western blot 测定 KCNQ2/3/5 通道的蛋白水平。通过双荧光标记技术检测背根神经节神经元中 KCNQ2/3/5 通道的原位表达。通过全细胞膜片钳记录测定 M 电流(I)密度和神经元兴奋性。通过 von Frey 细丝和足底镇痛测试仪分别评估机械性痛觉过敏和热痛觉过敏。

结果

糖尿病大鼠背根神经节神经元的 KCNQ2/3/5 通道的 mRNA 和蛋白水平显著降低,随之而来的是 I 密度降低和神经元兴奋性升高。用 retigabine 激活 KCNQ 通道可降低神经元的过度兴奋,而用 XE991 抑制 KCNQ 通道可增强神经元的过度兴奋。给予 retigabine 可缓解糖尿病性神经病理性疼痛大鼠的机械性痛觉过敏和热痛觉过敏,而 XE991 则增强了糖尿病性神经病理性疼痛大鼠的机械性痛觉过敏和热痛觉过敏。

结论

这些发现阐明了 KCNQ2/3/5 通道在糖尿病大鼠背根神经节神经元中的表达下调和活性降低导致神经元过度兴奋,从而导致痛觉过敏的机制。这些数据提供了有趣的证据,表明激活 KCNQ2/3/5 通道可能是缓解糖尿病性神经病理性疼痛症状的潜在新靶点。

https://cdn.ncbi.nlm.nih.gov/pmc/blobs/fc9e/6088482/4217383901fd/10.1177_1744806918793229-fig1.jpg

文献AI研究员

20分钟写一篇综述,助力文献阅读效率提升50倍。

立即体验

用中文搜PubMed

大模型驱动的PubMed中文搜索引擎

马上搜索

文档翻译

学术文献翻译模型,支持多种主流文档格式。

立即体验