Suppr超能文献

不成熟耳蜗内毛细胞中自发性动作电位的位置依赖性模式。

Position-dependent patterning of spontaneous action potentials in immature cochlear inner hair cells.

机构信息

Department of Biomedical Science, University of Sheffield, Sheffield, UK.

出版信息

Nat Neurosci. 2011 Jun;14(6):711-7. doi: 10.1038/nn.2803. Epub 2011 May 15.

Abstract

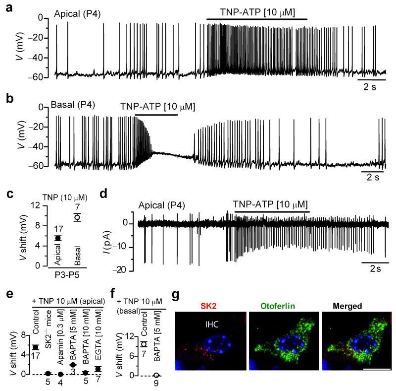
Spontaneous action potential activity is crucial for mammalian sensory system development. In the auditory system, patterned firing activity has been observed in immature spiral ganglion and brain-stem neurons and is likely to depend on cochlear inner hair cell (IHC) action potentials. It remains uncertain whether spiking activity is intrinsic to developing IHCs and whether it shows patterning. We found that action potentials were intrinsically generated by immature IHCs of altricial rodents and that apical IHCs showed bursting activity as opposed to more sustained firing in basal cells. We show that the efferent neurotransmitter acetylcholine fine-tunes the IHC's resting membrane potential (V(m)), and as such is crucial for the bursting pattern in apical cells. Endogenous extracellular ATP also contributes to the V(m) of apical and basal IHCs by triggering small-conductance Ca(2+)-activated K(+) (SK2) channels. We propose that the difference in firing pattern along the cochlea instructs the tonotopic differentiation of IHCs and auditory pathway.

摘要

自发性动作电位活动对哺乳动物感觉系统的发育至关重要。在听觉系统中,已观察到不成熟的螺旋神经节和脑干神经元中呈现出有模式的放电活动,这种活动可能依赖于耳蜗内毛细胞(IHC)的动作电位。目前尚不确定这种放电活动是否是发育中的 IHC 所固有的,以及它是否具有模式化。我们发现,早产儿啮齿动物的不成熟 IHC 可产生内在的动作电位,并且与基底细胞中更持续的放电相比,顶端 IHC 表现出爆发活动。我们表明,传出神经递质乙酰胆碱可微调 IHC 的静息膜电位(Vm),因此对于顶端细胞的爆发模式至关重要。内源性细胞外 ATP 通过触发小电导钙激活钾(SK2)通道,也有助于顶端和基底 IHC 的 Vm。我们提出,沿着耳蜗的放电模式的差异可以指导 IHC 和听觉通路的音位分化。

https://cdn.ncbi.nlm.nih.gov/pmc/blobs/b35d/3103712/509aebb60abf/ukmss-34741-f0001.jpg

文献AI研究员

20分钟写一篇综述,助力文献阅读效率提升50倍。

立即体验

用中文搜PubMed

大模型驱动的PubMed中文搜索引擎

马上搜索

文档翻译

学术文献翻译模型,支持多种主流文档格式。

立即体验