Suppr超能文献

TRAF 相互作用蛋白(TRIP)通过促进 TANK 结合激酶 1 的蛋白酶体降解来负调控 IFN-β 的产生和抗病毒反应。

TRAF-interacting protein (TRIP) negatively regulates IFN-β production and antiviral response by promoting proteasomal degradation of TANK-binding kinase 1.

机构信息

Key Laboratory for Experimental Teratology of the Ministry of Education and Department of Immunology, Shandong University School of Medicine, Shandong 250012, China.

出版信息

J Exp Med. 2012 Sep 24;209(10):1703-11. doi: 10.1084/jem.20120024. Epub 2012 Sep 3.

Abstract

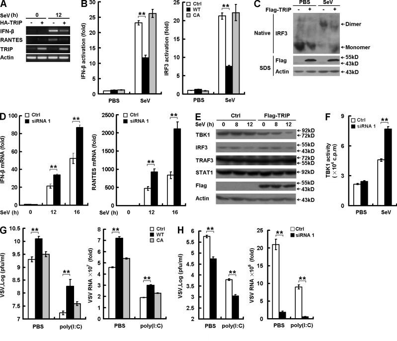
TANK-binding kinase 1 (TBK1) plays an essential role in Toll-like receptor (TLR)- and retinoic acid-inducible gene I (RIG-I)-mediated induction of type I interferon (IFN; IFN-α/β) and host antiviral responses. How TBK1 activity is negatively regulated remains largely unknown. We report that TNF receptor-associated factor (TRAF)-interacting protein (TRIP) promotes proteasomal degradation of TBK1 and inhibits TLR3/4- and RIG-I-induced IFN-β signaling. TRIP knockdown resulted in augmented activation of IFN regulatory factor 3 (IRF3) and enhanced expression of IFN-β in TLR3/4- and RIG-I-activated primary peritoneal macrophages, whereas overexpression of TRIP had opposite effects. Consistently, TRIP impaired Sendai virus (SeV) infection-induced IRF3 activation and IFN-β production and promoted vesicular stomatitis virus (VSV) replication. As an E3 ubiquitin ligase, TRIP negatively regulated the cellular levels of TBK1 by directly binding to and promoting K48-linked polyubiquitination of TBK1. Therefore, we identified TRIP as a negative regulator in TLR3/4- and RIG-I-triggered antiviral responses and suggested TRIP as a potential target for the intervention of diseases with uncontrolled IFN-β production.

摘要

TANK 结合激酶 1(TBK1)在 Toll 样受体(TLR)和视黄酸诱导基因 I(RIG-I)介导的 I 型干扰素(IFN;IFN-α/β)和宿主抗病毒反应的诱导中发挥重要作用。TBK1 活性如何受到负调控在很大程度上仍然未知。我们报告 TNF 受体相关因子(TRAF)相互作用蛋白(TRIP)促进 TBK1 的蛋白酶体降解,并抑制 TLR3/4 和 RIG-I 诱导的 IFN-β信号转导。TRIP 敲低导致 TLR3/4 和 RIG-I 激活的原代腹腔巨噬细胞中 IFN 调节因子 3(IRF3)的激活增强和 IFN-β的表达增强,而 TRIP 的过表达则产生相反的效果。一致地,TRIP 损害了 Sendai 病毒(SeV)感染诱导的 IRF3 激活和 IFN-β产生,并促进了水疱性口炎病毒(VSV)复制。作为一种 E3 泛素连接酶,TRIP 通过直接结合 TBK1 并促进 TBK1 的 K48 连接多泛素化来负调控 TBK1 的细胞水平。因此,我们确定 TRIP 是 TLR3/4 和 RIG-I 触发的抗病毒反应中的负调节因子,并表明 TRIP 是干预不受控制的 IFN-β产生的疾病的潜在靶点。

https://cdn.ncbi.nlm.nih.gov/pmc/blobs/fc93/3457734/7fc3cd1be322/JEM_20120024_Fig5.jpg

文献AI研究员

20分钟写一篇综述,助力文献阅读效率提升50倍。

立即体验

用中文搜PubMed

大模型驱动的PubMed中文搜索引擎

马上搜索

文档翻译

学术文献翻译模型,支持多种主流文档格式。

立即体验