Suppr超能文献

VANGL2 通过靶向 TBK1 进行自噬降解来抑制抗病毒 IFN-I 信号。

VANGL2 inhibits antiviral IFN-I signaling by targeting TBK1 for autophagic degradation.

机构信息

Department of Immunology, School of Basic Medical Sciences, Southern Medical University, Guangzhou, Guangdong, China.

Department of Joint Surgery, the Fifth Affiliated Hospital of Southern Medical University, Guangzhou, Guangdong, China.

出版信息

Sci Adv. 2023 Jun 23;9(25):eadg2339. doi: 10.1126/sciadv.adg2339.

Abstract

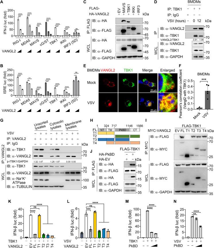
Stringent control of type I interferon (IFN-I) signaling is critical to potent innate immune responses against viral infection, yet the underlying molecular mechanisms are still elusive. Here, we found that Van Gogh-like 2 (VANGL2) acts as an IFN-inducible negative feedback regulator to suppress IFN-I signaling during vesicular stomatitis virus (VSV) infection. Mechanistically, VANGL2 interacted with TBK1 and promoted the selective autophagic degradation of TBK1 via K48-linked polyubiquitination at Lys by the E3 ligase TRIP, which serves as a recognition signal for the cargo receptor OPTN. Furthermore, myeloid-specific deletion of VANGL2 in mice showed enhanced IFN-I production against VSV infection and improved survival. In general, these findings revealed a negative feedback loop of IFN-I signaling through the VANGL2-TRIP-TBK1-OPTN axis and highlighted the cross-talk between IFN-I and autophagy in preventing viral infection. VANGL2 could be a potential clinical therapeutic target for viral infectious diseases, including COVID-19.

摘要

严格控制 I 型干扰素(IFN-I)信号对于针对病毒感染的有效先天免疫反应至关重要,但潜在的分子机制仍难以捉摸。在这里,我们发现梵高样蛋白 2(VANGL2)作为 IFN 诱导的负反馈调节剂,在水疱性口炎病毒(VSV)感染期间抑制 IFN-I 信号。在机制上,VANGL2 与 TBK1 相互作用,并通过 E3 连接酶 TRIP 介导的 K48 连接多泛素化在赖氨酸处促进 TBK1 的选择性自噬降解,该降解作为货物受体 OPTN 的识别信号。此外,在小鼠中骨髓特异性缺失 VANGL2 可增强针对 VSV 感染的 IFN-I 产生并提高存活率。总的来说,这些发现揭示了通过 VANGL2-TRIP-TBK1-OPTN 轴的 IFN-I 信号负反馈回路,并强调了 IFN-I 与自噬之间在预防病毒感染中的相互作用。VANGL2 可能成为包括 COVID-19 在内的病毒感染性疾病的潜在临床治疗靶点。

https://cdn.ncbi.nlm.nih.gov/pmc/blobs/2b7f/10289648/47bc6e513543/sciadv.adg2339-f1.jpg

文献AI研究员

20分钟写一篇综述,助力文献阅读效率提升50倍。

立即体验

用中文搜PubMed

大模型驱动的PubMed中文搜索引擎

马上搜索

文档翻译

学术文献翻译模型,支持多种主流文档格式。

立即体验