Suppr超能文献

具有局部单链 DNA 中断的恶臭假单胞菌噬菌体 tf 的基因组分析。

Genomic analysis of Pseudomonas putida phage tf with localized single-strand DNA interruptions.

机构信息

Institute of Protein Research, Russian Academy of Sciences, Pushchino, Russia.

出版信息

PLoS One. 2012;7(12):e51163. doi: 10.1371/journal.pone.0051163. Epub 2012 Dec 7.

Abstract

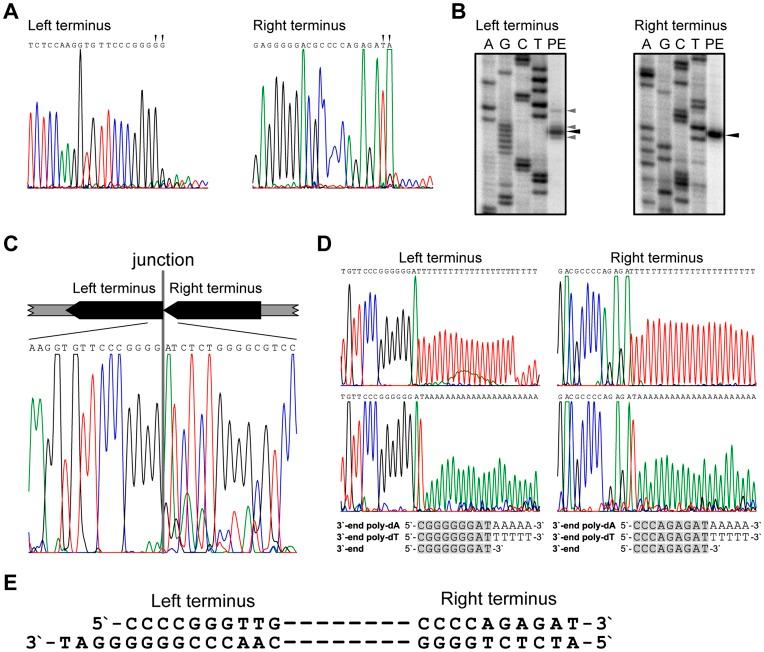
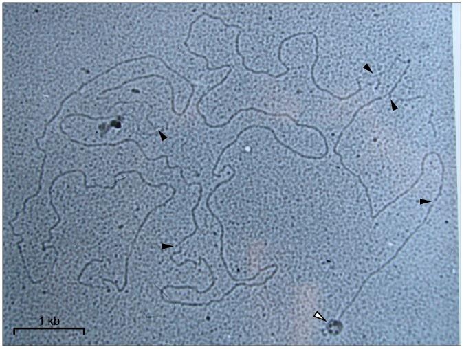
The complete sequence of the 46,267 bp genome of the lytic bacteriophage tf specific to Pseudomonas putida PpG1 has been determined. The phage genome has two sets of convergently transcribed genes and 186 bp long direct terminal repeats. The overall genomic architecture of the tf phage is similar to that of the previously described Pseudomonas aeruginosa phages PaP3, LUZ24 and phiMR299-2, and 39 out of the 72 products of predicted tf open reading frames have orthologs in these phages. Accordingly, tf was classified as belonging to the LUZ24-like bacteriophage group. However, taking into account very low homology levels between tf DNA and that of the other phages, tf should be considered as an evolutionary divergent member of the group. Two distinguishing features not reported for other members of the group were found in the tf genome. Firstly, a unique end structure--a blunt right end and a 4-nucleotide 3'-protruding left end--was observed. Secondly, 14 single-chain interruptions (nicks) were found in the top strand of the tf DNA. All nicks were mapped within a consensus sequence 5'-TACT/RTGMC-3'. Two nicks were analyzed in detail and were shown to be present in more than 90% of the phage population. Although localized nicks were previously found only in the DNA of T5-like and phiKMV-like phages, it seems increasingly likely that this enigmatic structural feature is common to various other bacteriophages.

摘要

已确定裂解性噬菌体 tf 特异地针对假单胞菌 PpG1 的 46267 bp 全基因组序列。噬菌体基因组有两组转录方向相反的基因和 186 bp 长的直接末端重复序列。tf 噬菌体的整体基因组结构与先前描述的铜绿假单胞菌噬菌体 PaP3、LUZ24 和 phiMR299-2 相似,并且在这 72 个预测的 tf 开放阅读框产物中,有 39 个与这些噬菌体具有同源物。因此,tf 被归类为属于 LUZ24 样噬菌体群。然而,考虑到 tf DNA 与其他噬菌体的 DNA 之间的同源性水平非常低,tf 应该被视为该噬菌体群中的一个进化上不同的成员。在 tf 基因组中发现了两个不属于该群其他成员的特征。首先,观察到一个独特的末端结构——一个钝的右端和一个 4 个核苷酸的 3'-突出的左端。其次,在 tf DNA 的上链中发现了 14 个单链中断(缺口)。所有缺口都映射在一个 5'-TACT/RTGMC-3'的保守序列内。两个缺口进行了详细分析,结果表明它们存在于超过 90%的噬菌体群体中。尽管以前只在 T5 样和 phiKMV 样噬菌体的 DNA 中发现了局部缺口,但这种神秘的结构特征似乎越来越有可能是各种其他噬菌体所共有的。

https://cdn.ncbi.nlm.nih.gov/pmc/blobs/35ec/3517423/ff3f5e301bda/pone.0051163.g001.jpg

文献AI研究员

20分钟写一篇综述,助力文献阅读效率提升50倍。

立即体验

用中文搜PubMed

大模型驱动的PubMed中文搜索引擎

马上搜索

文档翻译

学术文献翻译模型,支持多种主流文档格式。

立即体验